Filter
| Beschreibung | Freigegeben von | Für Anwendung | Für Endprodukte | |||
|---|---|---|---|---|---|---|
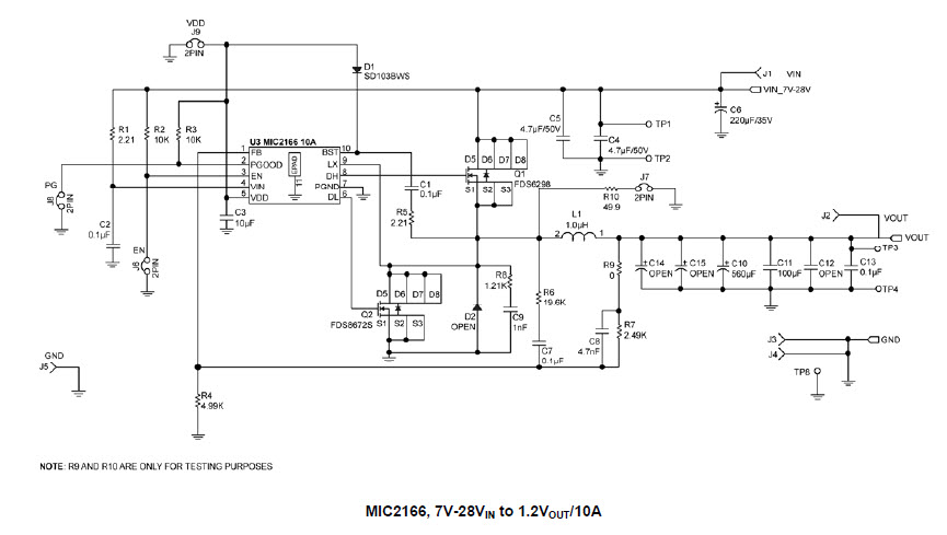
MIC2166 25A EV0.8 to 5V DC to DC Single Output Power Supply for Desktop PC Power Supply |
Microchip Technology | Power Supplies | Set-Top Box, Servers, Telecom Power Supply, Graphics Card, Desktop PC Power Supply, Industrial Gateway - Router, Scanners, Printers | |||
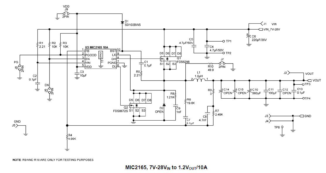
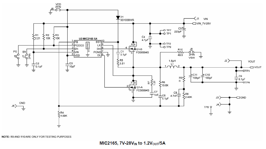
MIC2165 25A EV0.8 to 5V DC to DC Single Output Power Supply for Desktop PC Power Supply |
Microchip Technology | Power Supplies | Set-Top Box, Servers, Telecom Power Supply, Graphics Card, Desktop PC Power Supply, Industrial Gateway - Router, Scanners, Printers | |||
KSZ8851-16MQL-EVALKSZ8851-16MQL-EVAL, Evaluation Board using KSZ8851-16MQL Ethernet CTLR Single Chip 10Mbps/100Mbps |
Microchip Technology | Interface | Industrial, WiMAX/Wireless Broadband, Industrial Gateway - Router | |||
KSZ8851SNL-EVAL |
Microchip Technology | Interface | Industrial, WiMAX/Wireless Broadband, Industrial Gateway - Router | |||
KSZ8895FMQ-EVAL |
Microchip Technology | Interface | Industrial, Automotive and Transportation, WiMAX/Wireless Broadband, Industrial Gateway - Router, Automatic Control | |||
KSZ8775CLX-EVALKSZ8775CLX-EVAL, Evaluation Board for KSZ8775CLX Ethernet Switch for Ethernet LAN and WAN Interfaces |
Microchip Technology | Interface | Industrial, Automotive and Transportation, Industrial Gateway - Router, Multimedia card interface | |||
KSZ8999-EVALKSZ8999-EVAL, Evaluation Board for the KSZ8999 Ethernet Switch |
Microchip Technology | Interface | Industrial Gateway - Router | |||
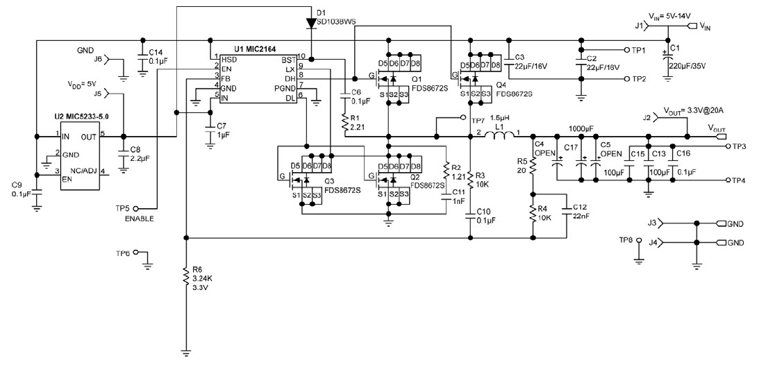
MIC2164-2 25A EV |
Microchip Technology | Power Supplies | Set-Top Box, Servers, Telecom Power Supply, Graphics Card, Desktop PC Power Supply, Industrial Gateway - Router, Scanners, Printers | |||
KSZ8795CLXD-EVAL |
Microchip Technology | Interface | Industrial, Automotive and Transportation, WiMAX/Wireless Broadband, Industrial Gateway - Router, Automatic Control | |||
KSZ8795-POE-EVAL |
Microchip Technology | Interface | Industrial, Automotive and Transportation, WiMAX/Wireless Broadband, Industrial Gateway - Router, Automatic Control | |||
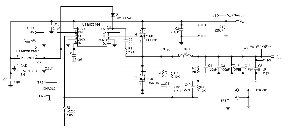
MIC2164YMM 10A EV |
Microchip Technology | Power Supplies | Set-Top Box, Servers, Telecom Power Supply, Graphics Card, Desktop PC Power Supply, Industrial Gateway - Router, Scanners, Printers | |||
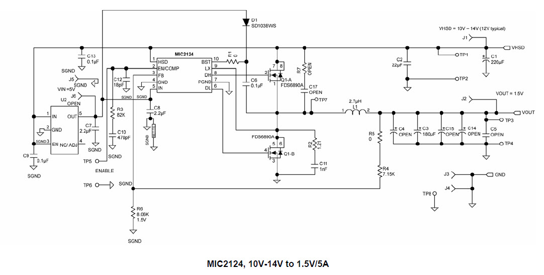
MIC2124YMM EV1.5V DC to DC Single Output Power Supply for Wired Networking |
Microchip Technology | Power Supplies | Set-Top Box, Servers, Processor Power Management, Telecom Power Supply, Wired Networking, Graphics Card, Desktop PC Power Supply, Distributed Control System, Industrial Gateway - Router, Scanners, Printers | |||
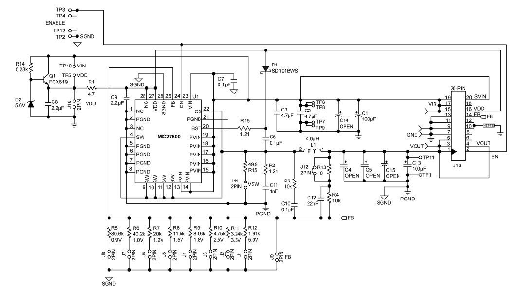
MIC26601YJL EV |
Microchip Technology | Power Supplies | Set-Top Box, Servers, Telecom Power Supply, Graphics Card, Desktop PC Power Supply, Industrial Gateway - Router, Scanners, Printers | |||
MIC26400YJL EV |
Microchip Technology | Power Supplies | Set-Top Box, Servers, Telecom Power Supply, Wired Networking, Graphics Card, Desktop PC Power Supply, Distributed Control System, Industrial Gateway - Router, Scanners, Printers | |||
MIC26600YJL EV |
Microchip Technology | Power Supplies | Set-Top Box, Servers, Telecom Power Supply, Wired Networking, Graphics Card, Desktop PC Power Supply, Distributed Control System, Industrial Gateway - Router, Scanners, Printers | |||
MIC26950YJL EV |
Microchip Technology | Power Supplies | Set-Top Box, Servers, Telecom Power Supply, Wired Networking, Graphics Card, Desktop PC Power Supply, Distributed Control System, Industrial Gateway - Router, Scanners, Printers | |||
LS1021A-IOTALS1021A-IOTA, IoT Gateway Reference Design based on the QorIQ LS1021A Processor |
NXP Semiconductors | Internet of Things (IoT) | Industrial, Industrial Gateway - Router, IoT Applications | |||
EK-TM4C1294XL |
Texas Instruments | Embedded System | Industrial, Optical Networking, Test Equipment, Portable Medical Instrumentation, Factory Automation, Lighting, Gaming Device, Energy, Measurement Instruments, Industrial Automation HMI, Security, System Monitoring and Control, Fire Alarm, Industrial Gateway - Router, Residential Gateway, Stationary Electronic Point of Sale | |||
TIDEP0033TIDEP0033, SPI Master with Signal Path Delay Compensation Reference Design |
Texas Instruments | Embedded System | Industrial Gateway - Router, I/O Sensor Module, Sensors, Industrial Communications, Industrial Programmable Logic Controllers (PLCs) | |||
TIDEP0025TIDEP0025, AM437x Single Chip Motor Control Benchmark Reference Design |
Texas Instruments | Motor Control | Portable, Industrial, Test Equipment, Navigation System, Barcode Scanner, Measurement Instruments, Industrial Automation HMI, Industrial Gateway - Router, Patient Monitoring, Modem/Protocol Converter | |||