Filter
| Beschreibung | Freigegeben von | Für Anwendung | Für Endprodukte | |||
|---|---|---|---|---|---|---|
LT3990_Typical Application |
Analog Devices | Power Supplies | Portable Power, Industrial Supplies, Automotive Battery | |||
LT3990_Typical ApplicationTypical Application for LT3990EDD 5V, 2MHz Step-Down Converter |
Analog Devices | Power Supplies | Portable Power, Industrial Supplies, Automotive Battery | |||
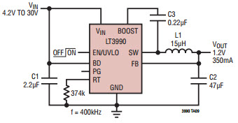
LT3990_Typical ApplicationTypical Application for LT3990EMSE 5V Step-Down Converter with Under voltage Lockout |
Analog Devices | Power Supplies | Portable Power, Industrial Supplies, Automotive Battery | |||
LT3990_Typical Application |
Analog Devices | Power Supplies | Portable Power, Industrial Supplies, Automotive Battery | |||
LT3990-5_Typical Application |
Analog Devices | Power Supplies | Portable Power, Industrial Supplies, Automotive Battery | |||
LT3990-5_Typical ApplicationTypical Application for LT3990HMSE-5 1.21V Step-Down Converter |
Analog Devices | Power Supplies | Portable Power, Industrial Supplies, Automotive Battery | |||
LT3990_Typical ApplicationTypical Application for LT3990HMSE 1.21V Step-Down Converter |
Analog Devices | Power Supplies | Portable Power, Industrial Supplies, Automotive Battery | |||
LT3990-3.3_Typical ApplicationTypical Application for LT3990EMSE-3.3 2.5V Step-Down Converter |
Analog Devices | Power Supplies | Portable Power, Industrial Supplies, Automotive Battery | |||
LT3990-3.3_Typical ApplicationTypical Application for LT3990EMSE-3.3 5V Step-Down Converter with Under voltage Lockout |
Analog Devices | Power Supplies | Portable Power, Industrial Supplies, Automotive Battery | |||
LT3091_Typical ApplicationTypical Application for LT3091HFE Positive Output Current Monitor |
Analog Devices | Power Supplies | RF Supply, Low-Noise Instrumentation, Precision Power Supplies, Industrial Supplies, Post-Regulators | |||
LT3091_Typical ApplicationTypical Application for LT3091HR Positive Output Current Monitor |
Analog Devices | Power Supplies | RF Supply, Low-Noise Instrumentation, Precision Power Supplies, Industrial Supplies, Post-Regulators | |||
LT3091_Typical ApplicationTypical Application for LT3091MPR 12V to ±3.3V Low Noise Power Supply |
Analog Devices | Power Supplies | RF Supply, Low-Noise Instrumentation, Precision Power Supplies, Industrial Supplies, Post-Regulators | |||
LT3091_Typical ApplicationTypical Application for LT3091MPT7 12V to ±3.3V Low Noise Power Supply |
Analog Devices | Power Supplies | RF Supply, Low-Noise Instrumentation, Precision Power Supplies, Industrial Supplies, Post-Regulators | |||
LT3091_Typical Application |
Analog Devices | Power Supplies | RF Supply, Low-Noise Instrumentation, Precision Power Supplies, Industrial Supplies, Post-Regulators | |||
LT3091_Typical ApplicationTypical Application for LT3091MPDE Coincident Tracking Supplies |
Analog Devices | Power Supplies | RF Supply, Low-Noise Instrumentation, Precision Power Supplies, Industrial Supplies, Post-Regulators | |||
LT3091_Typical Application |
Analog Devices | Power Supplies | RF Supply, Low-Noise Instrumentation, Precision Power Supplies, Industrial Supplies, Post-Regulators | |||
LT3091_Typical ApplicationTypical Application for LT3091EFE Low Noise Single Inductor Positive-to-Negative Converter |
Analog Devices | Power Supplies | RF Supply, Low-Noise Instrumentation, Precision Power Supplies, Industrial Supplies, Post-Regulators | |||
LT3091_Typical ApplicationTypical Application for LT3091MPFE 500mA LED Driver with Positive Supply |
Analog Devices | Power Supplies | RF Supply, Low-Noise Instrumentation, Precision Power Supplies, Industrial Supplies, Post-Regulators | |||
LT3091_Typical ApplicationTypical Application for LT3091HT7 500mA LED Driver with Positive Supply |
Analog Devices | Power Supplies | RF Supply, Low-Noise Instrumentation, Precision Power Supplies, Industrial Supplies, Post-Regulators | |||
LT3091_Typical ApplicationTypical Application for LT3091ER Low Noise 4-Quadrant Power Supply |
Analog Devices | Power Supplies | RF Supply, Low-Noise Instrumentation, Precision Power Supplies, Industrial Supplies, Post-Regulators | |||