Filter
| Beschreibung | Freigegeben von | Für Anwendung | Für Endprodukte | |||
|---|---|---|---|---|---|---|
CN-0218Application Circuit for 500V Common-Mode Voltage Current Monitor |
Analog Devices | Measurement and Monitoring | Power Supplies, Motor Control, Over Current Monitoring, Current Sensing | |||
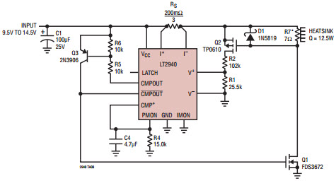
LT2940_Typical ApplicationTypical Application Circuit for LT2940IDD 12.5W PWM Heat Source |
Analog Devices | Measurement and Monitoring | Battery Charger, Power Meter, Energy Meter, System Monitoring and Control, Over Current Monitoring | |||
LT2940_Typical ApplicationTypical Application Circuit for LT2940CDD 12.5W PWM Heat Source |
Analog Devices | Measurement and Monitoring | Battery Charger, Power Meter, Energy Meter, System Monitoring and Control, Over Current Monitoring | |||
EVAL-AD7402-8FMCZEVAL-AD7402-8FMCZ, Evaluation Board for Evaluating the AD7402 16-Bit, Isolated Sigma-Delta ADC |
Analog Devices | Data Conversion | Data Acquisition System, Solar Power Inverter, Motor Control, Wind Turbine, Over Current Monitoring | |||
MAX40056EVKIT# |
Analog Devices | Amplifiers and Comparators | Over Current Monitoring, Current Sensing, Multicell-Series-Stacked Battery | |||
MAX40056EVKIT# |
Analog Devices | Amplifiers and Comparators | Over Current Monitoring, Current Sensing, Multicell-Series-Stacked Battery | |||
MAX40056EVKIT# |
Analog Devices | Amplifiers and Comparators | Over Current Monitoring, Current Sensing, Multicell-Series-Stacked Battery | |||
LT6105_Typical ApplicationTypical Application for LT6105 - Precision, Rail-to-Rail Input Current Sense Amplifier |
Analog Devices | Amplifiers and Comparators | Power Management, Test and Measurement, Over Current Monitoring, Current Sensing, Automotive Applications, Power Factor Monitoring, Battery Monitoring | |||
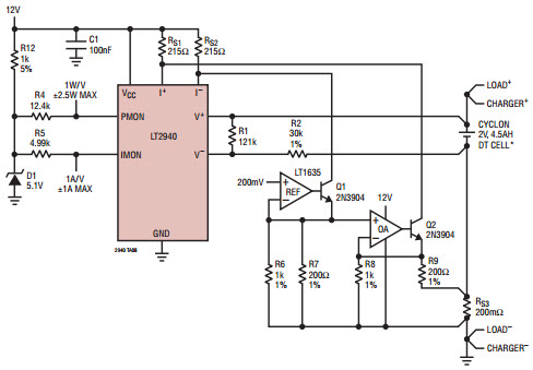
LT2940_Typical ApplicationTypical Application Circuit for LT2940CMS 120W Supply Monitor Includes ICC |
Analog Devices | Measurement and Monitoring | Battery Charger, Power Meter, Energy Meter, System Monitoring and Control, Over Current Monitoring | |||
LT2940_Typical ApplicationTypical Application Circuit for LT2940IDD 120W Supply Monitor Includes ICC |
Analog Devices | Measurement and Monitoring | Battery Charger, Power Meter, Energy Meter, System Monitoring and Control, Over Current Monitoring | |||
LT2940_Typical ApplicationTypical Application Circuit for LT2940CDD 120W Supply Monitor Includes ICC |
Analog Devices | Measurement and Monitoring | Battery Charger, Power Meter, Energy Meter, System Monitoring and Control, Over Current Monitoring | |||
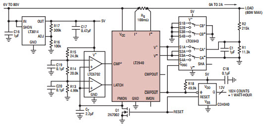
LT2940_Typical ApplicationTypical Application Circuit for LT2940IMS Load Monitor Alarms Above 60W |
Analog Devices | Measurement and Monitoring | Battery Charger, Power Meter, Energy Meter, System Monitoring and Control, Over Current Monitoring | |||
LT2940_Typical ApplicationTypical Application Circuit for LT2940CMS Load Monitor Alarms Above 60W |
Analog Devices | Measurement and Monitoring | Battery Charger, Power Meter, Energy Meter, System Monitoring and Control, Over Current Monitoring | |||
LT2940_Typical ApplicationTypical Application Circuit for LT2940IDD Load Monitor Alarms Above 60W |
Analog Devices | Measurement and Monitoring | Battery Charger, Power Meter, Energy Meter, System Monitoring and Control, Over Current Monitoring | |||
LT2940_Typical ApplicationTypical Application Circuit for LT2940CDD Load Monitor Alarms Above 60W |
Analog Devices | Measurement and Monitoring | Battery Charger, Power Meter, Energy Meter, System Monitoring and Control, Over Current Monitoring | |||
LT2940_Typical ApplicationTypical Application Circuit for LT2940CDD Secondary-Side AC Circuit Breaker |
Analog Devices | Measurement and Monitoring | Battery Charger, Power Meter, Energy Meter, System Monitoring and Control, Over Current Monitoring | |||
LT2940_Typical ApplicationTypical Application Circuit for LT2940IMS 28V Power to Frequency Converter |
Analog Devices | Measurement and Monitoring | Battery Charger, Power Meter, Energy Meter, System Monitoring and Control, Over Current Monitoring | |||
LT2940_Typical ApplicationTypical Application Circuit for LT2940IDD Fully Isolated AC Power and Current Monitor |
Analog Devices | Measurement and Monitoring | Battery Charger, Power Meter, Energy Meter, System Monitoring and Control, Over Current Monitoring | |||
LT2940_Typical ApplicationTypical Application Circuit for LT2940CDD Fully Isolated AC Power and Current Monitor |
Analog Devices | Measurement and Monitoring | Battery Charger, Power Meter, Energy Meter, System Monitoring and Control, Over Current Monitoring | |||
LT2940_Typical ApplicationTypical Application Circuit for LT2940IMS AC Power and Current Monitor |
Analog Devices | Measurement and Monitoring | Battery Charger, Power Meter, Energy Meter, System Monitoring and Control, Over Current Monitoring | |||