Filter
| Beschreibung | Freigegeben von | Für Anwendung | Für Endprodukte | |||
|---|---|---|---|---|---|---|
AN-619 |
Analog Devices | Data Conversion | Automatic Test Equipment, CW Laser | |||
DRV591EVM |
Texas Instruments | Power Drivers | Thermoelectric Cooler, CW Laser | |||
DC1470A |
Analog Devices | Lighting | Projector, Stadium Lighting, CW Laser | |||
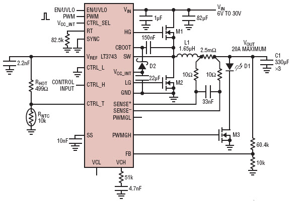
V19N4-05-LT3743-Joshcaldwell |
Analog Devices | Lighting | Projector, CW Laser | |||
V19N4-05-LT3743-Joshcaldwell |
Analog Devices | Lighting | Projector, CW Laser | |||
AN-670 |
Analog Devices | Optical | CW Laser, Raman Amplifier, Erbium-Doped Fiber Amplifier | |||
V19N4-05-LT3743-Joshcaldwell |
Analog Devices | Lighting | Projector, CW Laser | |||
DRV593EVMDRV593EVM, Evaluation Board for DRV593, High-efficiency power driver evaluation module |
Texas Instruments | Power Drivers | Thermoelectric Cooler, CW Laser | |||
DRV594EVMDRV594EVM, Evaluation Board for the DRV594 High-efficiency power driver |
Texas Instruments | Power Drivers | Thermoelectric Cooler, CW Laser | |||
AMC7820EVM |
Texas Instruments | Data Conversion | Optical Networking, DWDM Laser, CW Laser, Laser Trimmer | |||