Filter
| Beschreibung | Freigegeben von | Für Anwendung | Für Endprodukte | |||
|---|---|---|---|---|---|---|
SLUU204SLUU204, 100W, 443 to 490V AC to DC Single Output Power Supply for Electronic Ballast |
Texas Instruments | Power Supplies | Electronic Ballast | |||
AN-10211-Lamp, Electronic Ballast Lamp Driver for Electronic Ballast |
Infineon Technologies AG | Lighting | Electronic Ballast | |||
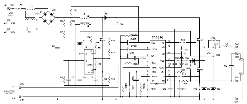
AN-10561-Lamp, 13W Electronic Ballast Lamp Driver for Electronic Ballast |
Infineon Technologies AG | Lighting | Electronic Ballast | |||
FAN7930C_Typical ApplicationTypical Application for FAN7930C Critical conduction mode controller |
onsemi | Power Supplies | LCD TV, Electronic Ballast, CRT TV, Adapter, Compact SMPS | |||
NCP1606_Typical ApplicationTypical Application for NCP1606 Cost Effective Power Factor Controller |
onsemi | Power Supplies | Electronic Ballast, Adapter, Off-Line Power Supplies | |||
AN10872 |
NXP Semiconductors | Lighting | Electronic Ballast | |||
L6562AD_Typical ApplicationTypical Application for L6562AD Transition-mode PFC controller |
STMicroelectronics | Power Supplies | Desktop PC, Battery Charger, Gaming and Toys, Flat Panel Display, Electronic Ballast, Displays and Monitors, Adapter, Level Setting, Network Server | |||
L6562ADTR_Typical ApplicationTypical Application for L6562ADTR Transition-mode PFC controller |
STMicroelectronics | Power Supplies | Desktop PC, Battery Charger, Gaming and Toys, Flat Panel Display, Electronic Ballast, Displays and Monitors, Adapter, Level Setting, Network Server | |||
EVL6563S-100WEVL6563S-100W, Evaluation Board for the 100 W transition-mode PFC pre-regulator with the L6563S |
STMicroelectronics | Power Supplies | Flat Panel Display, Electronic Ballast | |||
AN2747 |
STMicroelectronics | Lighting | Lighting, Electronic Ballast | |||
L6562AT_Typical ApplicationTypical Application for L6562AT Transition-mode PFC controller |
STMicroelectronics | Power Supplies | Desktop PC, Gaming and Toys, Flat Panel Display, Electronic Ballast, Displays and Monitors, Street LED Lighting | |||
L6562ATD_Typical ApplicationTypical Application for L6562ATD Transition-mode PFC controller |
STMicroelectronics | Power Supplies | Desktop PC, Gaming and Toys, Flat Panel Display, Electronic Ballast, Displays and Monitors, Street LED Lighting | |||
AN3257STEVAL-ISA080V1, 90 W-HB LLC resonant converter based on the L6585DE combo IC |
STMicroelectronics | Power Supplies | Lighting, Electronic Ballast | |||
SLUU138A100W, 400V AC to DC Single Output Power Supply for Desktop PC |
Texas Instruments | Power Supplies | Power Supplies, Set-Top Box, Desktop PC, LCD Monitor, LCD TV, Electronic Ballast | |||
AN3022100W, 400V AC to DC Single Output Power Supply for Electronic Ballast |
STMicroelectronics | Power Supplies | Flat Panel Display, Electronic Ballast | |||
L6562A_Typical ApplicationTypical Application for L6562A Transition-mode PFC controller |
STMicroelectronics | Power Supplies | Desktop PC, Battery Charger, Gaming and Toys, Flat Panel Display, Electronic Ballast, Displays and Monitors, Adapter, Level Setting, Network Server | |||
L6562ATDTR_Typical ApplicationTypical Application for L6562ATDTR Transition-mode PFC controller |
STMicroelectronics | Power Supplies | Desktop PC, Gaming and Toys, Flat Panel Display, Electronic Ballast, Displays and Monitors, Street LED Lighting | |||
SLUU341BSLUU341B, 300W, 24V AC to DC Single Output Power Supply for Home Entertainment |
Texas Instruments | Power Supplies | LCD Backlighting, LCD TV, Cable Modem, Electronic Ballast, ATX Power Supply, VoIP Telephone, Home Entertainment, Plasma TV, Multi String LED | |||
UCC28051EVMUCC28051EVM, Evaluation Board Using the UCC28051 100 W Universal Line Input PFC Boost Converter |
Texas Instruments | Power Supplies | Set-Top Box, LCD Monitor, LCD TV, Desktop PC Power Supply, Electronic Ballast, AC to DC Power Supply | |||
STEVAL-ILL043V1 |
STMicroelectronics | Lighting | Servers, Desktop PC, LCD Monitor, Flat Panel Display, Electronic Ballast, Gamepad/Joystick, Street LED Lighting | |||