Filter
| Beschreibung | Freigegeben von | Für Anwendung | Für Endprodukte | |||
|---|---|---|---|---|---|---|
V16N01-06-LT3750-NGLT3750, Tiny Controller Makes It Easy to Charge Large Capacitors optimally |
Analog Devices | Power Supplies | Emergency LED lighting, Photoflash, Scanners | |||
AN4561 |
Analog Devices | Lighting | Automotive and Transportation, GPS Navigation, Illumination, Signage Lighting, Emergency LED lighting, Off-Line Exterior Lighting, Off-Line Interior Lighting, Gasoline Engine | |||
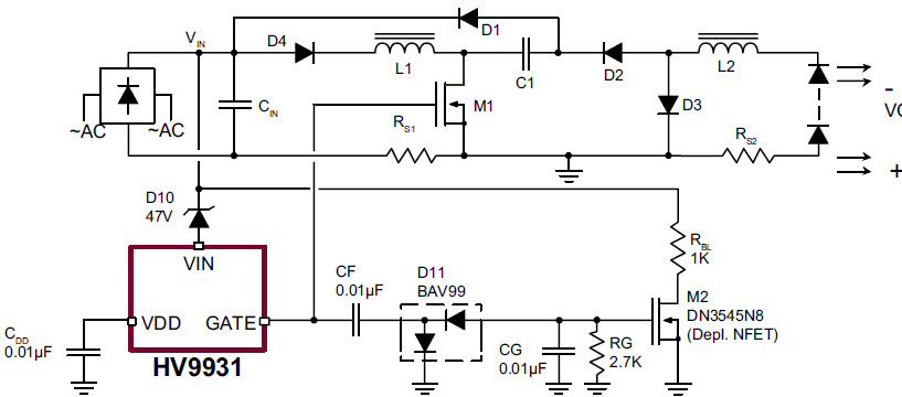
AN4509 |
Analog Devices | Lighting | Industrial, Lighting, Automotive Lighting, Emergency LED lighting, Heads-Up Display | |||
AN4481 |
Analog Devices | Lighting | Industrial, Automotive and Transportation, Emergency LED lighting, Heads-Up Display | |||
DN386FLTC4412, Automatic Power Switching Between a Battery and a Wall Adapter |
Analog Devices | Battery Management | Cellular Phone, Personal Digital Assistant, MP3 Player, Computers and Peripherals, Video and Imaging, UPS Power Supply, Emergency LED lighting, Digital Still Camera (DSC) | |||
DC661A-ALT3468ES5 Demo Board, Photoflash Capacitor Charger High Voltage Supply, 2.8V to 8Vin, 320Vout |
Analog Devices | Power Supplies | Cellular Phone, Personal Digital Assistant, Digital Camera, Flash Camera, Emergency LED lighting | |||
DC661A-BLT3468ES5-1 Demo Board, Photoflash Capacitor Charger High Voltage Supply, 2.8V to 8Vin, 320Vout |
Analog Devices | Power Supplies | Cellular Phone, Personal Digital Assistant, Digital Camera, Flash Camera, Emergency LED lighting | |||
AN4479 |
Analog Devices | Lighting | Industrial, Automotive and Transportation, Emergency LED lighting, Heads-Up Display | |||
DN386FLTC4412, Dual Battery Load Sharing With Automatic Switchover of Power from Batteries to Wall Adapter |
Analog Devices | Battery Management | Cellular Phone, Personal Digital Assistant, MP3 Player, Computers and Peripherals, Video and Imaging, UPS Power Supply, Emergency LED lighting, Digital Still Camera (DSC) | |||
DC1322A |
Analog Devices | Power Supplies | Security System, Emergency LED lighting, Photoflash, Detonator | |||
MAX16818EVKIT+MAX16818EVKIT+, Evaluation Kit for MAX16818 General LED Driver for Automotive Lighting |
Analog Devices | Lighting | LCD Backlighting, LCD TV, Automotive Lighting, Signage Lighting, Emergency LED lighting, LCD Projector | |||
MAX16822BEVKIT+MAX16822BEVKIT+, Evaluation Kit for MAX16822 High Brightness LED Driver for Automotive Lighting |
Analog Devices | Lighting | Automotive Lighting, Industrial LED Lighting, Emergency LED lighting, Stadium Lighting, Heads-Up Display | |||
AN3444 |
Analog Devices | Displays | Emergency LED lighting, CCFL Emergency Lighting | |||
MAX16839EVKIT+ |
Analog Devices | Lighting | Automotive Lighting, Signage Lighting, Emergency LED lighting | |||
MAX16836EVKIT+MAX16836EVKIT+, Evaluation Kit for MAX16836 High Current LED Driver for Lighting |
Analog Devices | Lighting | Lighting, Automotive Lighting, Navigation System, Signage Lighting, Emergency LED lighting, Beacon, Gasoline Engine | |||
MAX16832CEVKIT+MAX16832CEVKIT+, Evaluation Kit for MAX16832 High Brightness LED Driver for Automotive Lighting |
Analog Devices | Lighting | Automotive Lighting, Industrial LED Lighting, Emergency LED lighting, Stadium Lighting, Heads-Up Display | |||
AN4479 |
Analog Devices | Lighting | Industrial, Automotive and Transportation, Emergency LED lighting, Heads-Up Display | |||
AN4369 |
Analog Devices | Lighting | Portable, LCD TV, Projector, Signage Lighting, Emergency LED lighting, Off-Line Exterior Lighting | |||
AN4317 |
Analog Devices | Lighting | Automotive and Transportation, LCD Backlighting, LCD TV, Projector, Signage Lighting, Emergency LED lighting, Off-Line Exterior Lighting | |||
AN4385 |
Analog Devices | Lighting | Lighting, Automotive Lighting, GPS Navigation, Signage Lighting, Emergency LED lighting, Beacon | |||