Filter
| Beschreibung | Freigegeben von | Für Anwendung | Für Endprodukte | |||
|---|---|---|---|---|---|---|
LT5502_Typical ApplicationTypical Application for LT5502 - 400MHz Quadrature IF Demodulator with RSSI |
Analog Devices | Wireless Communication | Wireless LAN, Wireless Emergency Locator | |||
DC2005A |
Analog Devices | Power Supplies | Portable, Instrumentation and Measurement, Buck Converter, Electrocardiograph Battery Powered, Wireless Emergency Locator | |||
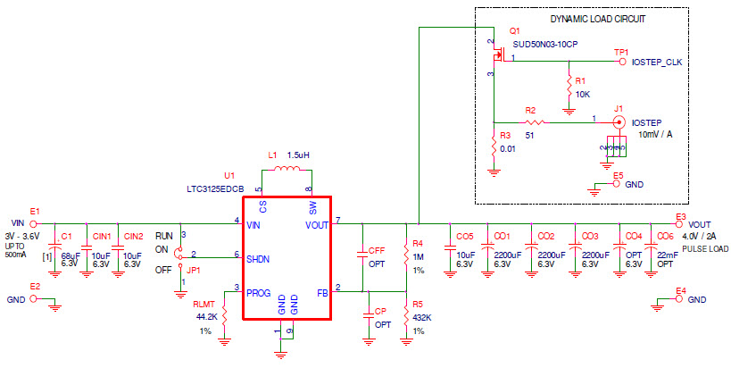
DC1267ALTC3125EDCB Demo Board, 1.5A Synchronous Step-Up DC/DC Converter with Input Current Limit |
Analog Devices | Power Supplies | Digital Radio, PCMCIA Card, Wireless Emergency Locator | |||
LT5506_Typical ApplicationTypical Application for LT5506 - 40MHz to 500MHz Quadrature Demodulator with VGA |
Analog Devices | Wireless Communication | Wireless LAN, Wireless Emergency Locator | |||
LTC3536_Typical ApplicationTypical Application for LTC3536 - 1A Low Noise, Buck-Boost DC/DC Converter |
Analog Devices | Power Supplies | Wireless Emergency Locator, Microphone, Inventory Management, Backup Power, Handheld Instruments | |||
LT5546_Typical Application |
Analog Devices | Wireless Communication | Wireless Emergency Locator, STB Satellite Receiver, Receivers, GPS Receivers | |||
DC1863ADC1863A, Demonstration Board using LTC3621, 17V, 1A Monolithic Synchronous Step-Down Regulator |
Analog Devices | Power Supplies | Portable, Industrial, Automotive and Transportation, Handheld POS Scanner, Wireless Emergency Locator | |||
LTC3125_Typical ApplicationTypical Application for LTC3125 - 1.2A Synchronous Step-Up DC/DC Converter with Input Current Limit |
Analog Devices | Power Supplies | Battery Charger, Modems, Wireless Emergency Locator, UHF Portable Radio | |||
DC1864ADC1864A, Demonstration Board using LTC3621, 17V, 1A Monolithic Synchronous Step-Down Regulator |
Analog Devices | Power Supplies | Portable, Industrial, Automotive and Transportation, Handheld POS Scanner, Wireless Emergency Locator | |||