|
Typical Application for LT1010 - Fast 150mA Power Buffer
|
|
Analog Devices
|
Amplifiers and Comparators |
Power Supplies, Audio Amplifier, Boost Converter, Cable Driver, Video Amplifier, Motor Driver, Power FET Driver, Point-of-Load Applications |
|
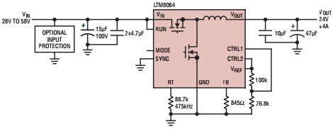
Typical Application Circuit for LTM8064EY 58Vin, 12Vout Step-Down CVCC Converter
|
|
Analog Devices
|
Power Supplies |
Battery Management, LED Driver, Motor Driver |
|
DC2237A, Demo Board Using LTM8064 CVCC Source/Sink Step-Down Module Regulator with 7.5V = VIN = 58V, Vout = 5V @ ±6A
|
|
Analog Devices
|
Power Supplies |
Battery Charger, LED Driver, Motor Driver |
|
Typical Application for LTC1693-5 - High Speed Single P-Channel MOSFET Driver
|
|
Analog Devices
|
Power Drivers |
Power Supplies, Battery Charger, Side Switch, Line Driver, Motor Driver, Relay Driver |
|
Typical Application for LTC1693 - High Speed Single/Dual N-Channel MOSFET Drivers
|
|
Analog Devices
|
Power Drivers |
Power Supplies, Battery Charger, Side Switch, Line Driver, Motor Driver, Relay Driver |
|
Typical Application for LT1158 - Half Bridge N-Channel Power MOSFET Driver
|
|
Analog Devices
|
Power Drivers |
Buck Converter, Half-Bridge Converter, Full Bridge Converter, Motor Driver, High-Current Applications, Battery-Operated Devices |
|
Typical Application for LT1970 - 500mA Power Op-Amp with Adjustable Precision Current Limit
|
|
Analog Devices
|
Amplifiers and Comparators |
Power Supplies, Automatic Test Equipment, Thermoelectric Cooler, Laboratory Instrumentation, Motor Driver |
|
Typical Application for LT1970A - 500mA Power Op-Amp with Adjustable Precision Current Limit
|
|
Analog Devices
|
Amplifiers and Comparators |
Power Supplies, Automatic Test Equipment, Thermoelectric Cooler, Laboratory Instrumentation, Motor Driver |
|
EVAL-ADuM4135EBZ, Evaluation Board for the ADuM4135 iCoupler, Single/Dual-Supply, High Voltage Isolated IGBT Gate Driver with Miller Clamp
|
|
Analog Devices
|
Isolation |
Power Supplies, Motor Driver |
|
Typical Application Circuit for LTM8064IY 46Vin, -12Vout Negative Converter
|
|
Analog Devices
|
Power Supplies |
Battery Management, LED Driver, Motor Driver |
|
Typical Application Circuit for LTM8064EY 46Vin, -12Vout Negative Converter
|
|
Analog Devices
|
Power Supplies |
Battery Management, LED Driver, Motor Driver |
|
Typical Application Circuit for LTM8064IY 58Vin, 12Vout Step-Down CVCC Converter
|
|
Analog Devices
|
Power Supplies |
Battery Management, LED Driver, Motor Driver |
|
Typical Application Circuit for LTM8064IY 58VIN, 2.5V/7A Series Supercapacitors
|
|
Analog Devices
|
Power Supplies |
Battery Management, LED Driver, Motor Driver |
|
Typical Application Circuit for LTM8064EY 58VIN, 2.5V/7A Series Supercapacitors
|
|
Analog Devices
|
Power Supplies |
Battery Management, LED Driver, Motor Driver |
|
Typical Application Circuit for LTM8064IY ±6A, 5V (2-Quadrant) Module Voltage Regulator
|
|
Analog Devices
|
Power Supplies |
Battery Management, LED Driver, Motor Driver |
|
Typical Application Circuit for LTM8064EY ±6A, 5V (2-Quadrant) Module Voltage Regulator
|
|
Analog Devices
|
Power Supplies |
Battery Management, LED Driver, Motor Driver |
|
Typical Application Circuit for LTM8064IY 58Vin, 5Vout Step-Down CVCC Converter
|
|
Analog Devices
|
Power Supplies |
Battery Management, LED Driver, Motor Driver |
|
Typical Application Circuit for LTM8064EY 58Vin, 5Vout Step-Down CVCC Converter
|
|
Analog Devices
|
Power Supplies |
Battery Management, LED Driver, Motor Driver |
|
Typical Application Circuit for LTM8064EY Charge and Actively Balance Supercapacitors
|
|
Analog Devices
|
Power Supplies |
Battery Management, LED Driver, Motor Driver |
|
Typical Application Circuit for LTM8064IY Used to Regulate Positive or Negative Voltage and Current Across a Peltier Device
|
|
Analog Devices
|
Power Supplies |
Battery Management, LED Driver, Motor Driver |