|
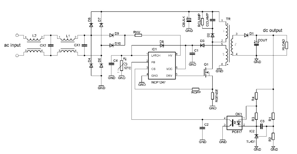
Typical Application for NCP1247 Fixed Frequency Current Mode Controller for Flyback Converters
|
|
onsemi
|
Power Supplies |
Notebook, Power Supplies, Consumer Electronics, Adapter, Auxiliary Supplies, Off-Line Power Supplies |
|
Typical Application for NCP1240 Fixed Frequency Current Mode Controller for Flyback Converters
|
|
onsemi
|
Power Supplies |
Notebook, Power Supplies, Consumer Electronics, Adapter, Auxiliary Supplies, Off-Line Power Supplies |
|
Typical Application for NCP1203 PWM Current-Mode Controller for Universal Off-Line Supplies Featuring Standby and Short Circuit Protection
|
|
onsemi
|
Power Supplies |
Battery Charger, AC to DC Charger, Auxiliary Supplies |
|
Typical Flyback Converter Application Using the NCP1234 Fixed Frequency Carronade Controller for Flyback Converter
|
|
onsemi
|
Power Supplies |
Notebook, Power Supplies, LCD Monitor, Consumer Electronics, AC to DC Charger, Printers, Auxiliary Supplies, Off-Line Power Supplies |
|
Typical Application for NCP1012 Self-Supplied Monolithic Switcher for Low Standby-Power Offline SMPS
|
|
onsemi
|
Power Supplies |
AC to DC Charger, Auxiliary Supplies |
|
Typical Application for NCP1014 Self-Supplied Monolithic Switcher for Low Standby-Power Offline SMPS
|
|
onsemi
|
Power Supplies |
AC to DC Charger, Auxiliary Supplies |
|
Typical Application for NCP1012 Based Flyback Converter Delivering 6.5W
|
|
onsemi
|
Power Supplies |
AC to DC Charger, Auxiliary Supplies |
|
Typical Application for NCP1014 Based Flyback Converter Delivering 6.5W
|
|
onsemi
|
Power Supplies |
AC to DC Charger, Auxiliary Supplies |
|
AP3984EV1, Evaluation Board based on AP3984 5V, 1A Extremely Low Standby Power PSR Switcher
|
|
Diodes Incorporated
|
Power Supplies |
Set-Top Box, Home Appliances, AC to DC Charger, Auxiliary Supplies |
|
Typical Application for Ap3125B Green Mode PWM Controller
|
|
Diodes Incorporated
|
Power Supplies |
Power Supplies, Set-Top Box, Battery Charger, Switching Power Supply, Adapter, Auxiliary Supplies |
|
Buck Converter Eases the Task of Designing Auxiliary Low Voltage Negative Rails
|
|
Analog Devices
|
Power Supplies |
Telecom Power Supply, Power Over Ethernet, Automotive Power Supply, Auxiliary Supplies, Electronic Equipments |
|
DC2821A, Demo Board Using LT8302 Compact Isolated Flyback Converter with 65V/3.6A Switch
|
|
Analog Devices
|
Power Supplies |
Isolated Power Supplies, Auxiliary Supplies |
|
Typical Application for LT3511 - Monolithic High Voltage Isolated Flyback Converter
|
|
Analog Devices
|
Power Supplies |
Power Supplies, Bus Isolation, Medical Appliances, Automotive Applications, Industrial Applications, Auxiliary Supplies |
|
Typical Application for LT3512 - Monolithic High Voltage Isolated Flyback Converter
|
|
Analog Devices
|
Power Supplies |
Power Supplies, Bus Isolation, Medical Appliances, Automotive Applications, Industrial Applications, Auxiliary Supplies |
|
Typical Application for UCS81003 System Configuration (Charger Emulation, No SMBUs with USB Host)
|
|
Microchip Technology
|
Power Supplies |
Battery Charger, Rear Seat Entertainment, USB Port, Socket Applications, Auxiliary Supplies |
|
Typical Application for UCS81003 System Configuration (No SMBus, No USB Host with Charger)
|
|
Microchip Technology
|
Power Supplies |
Battery Charger, Rear Seat Entertainment, USB Port, Socket Applications, Auxiliary Supplies |
|
Typical Application for UCS81003 System Configuration with Charger Emulation, SMBUs Control and USB
|
|
Microchip Technology
|
Power Supplies |
Battery Charger, Rear Seat Entertainment, USB Port, Socket Applications, Auxiliary Supplies |
|
Typical Application for UCS81003 System Configuration (No SMBus, No Charger Emulation)
|
|
Microchip Technology
|
Power Supplies |
Battery Charger, Rear Seat Entertainment, USB Port, Socket Applications, Auxiliary Supplies |
|
Typical Application for NCP1012 a Typical Converter Delivering 7W from a Universal Mains
|
|
onsemi
|
Power Supplies |
AC to DC Charger, Auxiliary Supplies |
|
Typical Application for NCP1014 a Typical Converter Delivering 7W from a Universal Mains
|
|
onsemi
|
Power Supplies |
AC to DC Charger, Auxiliary Supplies |