Filter
| Beschreibung | Freigegeben von | Für Anwendung | Für Endprodukte | |||
|---|---|---|---|---|---|---|
TIDA-00316 |
Texas Instruments | Amplifiers and Comparators | Industrial, Power Supplies, Servo Motor, Solar Power Inverter, UPS System, AC Drives, DC Drives, Inverters | |||
TIDA-00779 |
Texas Instruments | Power Supplies | Home Appliances, Air Conditioning, UPS System | |||
TIDA-00368 |
Texas Instruments | Amplifiers and Comparators | Power Supplies, Robotics, Servo Motor, Solar Power Inverter, CNC Machine, UPS System, Industrial Drives, Motion Control, Inverters | |||
AN060E |
ROHM Semiconductor | Power Supplies | UPS System, Industrial Drives | |||
TIDM-DC-DC-BUCKTIDM-DC-DC-BUCK, Digitally Controlled Non-Isolated DC/DC Buck Converter Reference Design |
Texas Instruments | Power Drivers | Data Storage Devices, Rectifiers, UPS System, Smart Grid, Server Power Supply, Industrial Power Supply | |||
ADP1111_Typical Application |
Analog Devices | Power Supplies | Cellular Phone, Laptop, Portable Medical Instrumentation, Remote Control, UPS System, Flash Memory Supplies, PC Peripherals, Power Conversion, Battery Backup, Palmtops | |||
LTC2366_Typical ApplicationTypical Application for LTC2366 - 3Msps, 12-Bit Serial Sampling ADCs in TSOT |
Analog Devices | Data Conversion | Automotive and Transportation, Power Supplies, Data Acquisition System, Medical Imaging, UPS System, Handy Terminal, Battery Powered Systems, Communications System | |||
DC2509A |
Analog Devices | Measurement and Monitoring | Wireless Sensor, UPS System | |||
LTC4414_Typical ApplicationTypical Application for LTC4414 - 36V, Low Loss PowerPath Controller for Large PFETs |
Analog Devices | Power Supplies | Power Supplies, UPS System, Battery Powered Systems, Automotive Applications, Industrial Applications, High-Current Applications, Local Logic Supplies | |||
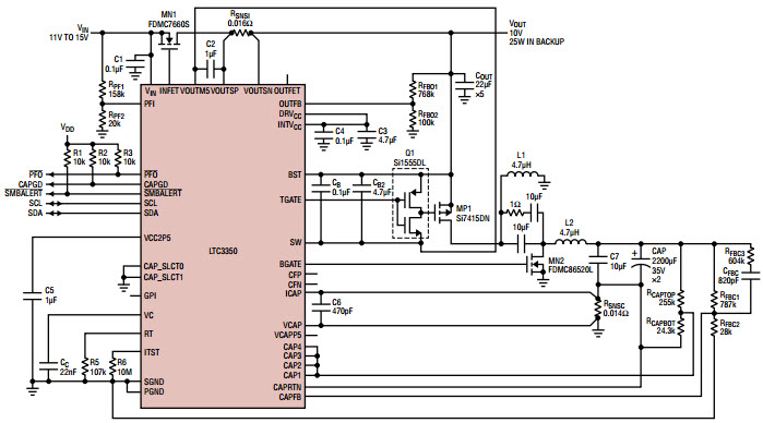
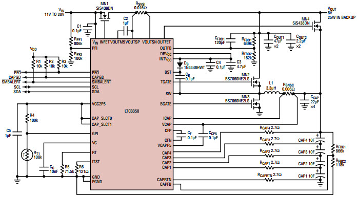
LTC3350_Typical ApplicationTypical Application Circuit for LTC3350IUHF 12V PCle Backup Controller |
Analog Devices | Measurement and Monitoring | Servers, UPS System, Storage System | |||
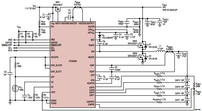
LTC3350_Typical ApplicationTypical Application Circuit for LTC3350EUHF 12V PCle Backup Controller |
Analog Devices | Measurement and Monitoring | Servers, UPS System, Storage System | |||
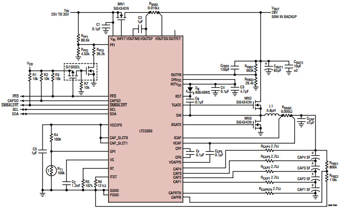
LTC3350_Typical Application |
Analog Devices | Measurement and Monitoring | Servers, UPS System, Storage System | |||
EVAL-PS-E1BF12-SIC |
Infineon Technologies AG | Power Drivers | UPS System, Solar Appliances, E-Vehicle Charging | |||
MAX77756EVKIT# |
Analog Devices | Power Supplies | Notebook, Tablet, UPS System, Home Automation, Battery Powered Systems, Battery Backup, Smart Hubs, USB Power Delivery | |||
LTC4412HV_Typical ApplicationTypical Application for LTC4412HV - 36V, Low Loss PowerPath Controller in ThinSOT |
Analog Devices | Power Supplies | Notebook, Power Supplies, Portable Computers, UPS System, Automotive Applications, Industrial Applications, USB Peripherals, Local Logic Supplies | |||
LTC4412_Typical ApplicationTypical Application for LTC4412 - Low Loss PowerPath Controller in ThinSOT |
Analog Devices | Power Supplies | Cellular Phone, Notebook, Power Supplies, Digital Camera, Portable Computers, UPS System, USB Peripherals, Local Logic Supplies | |||
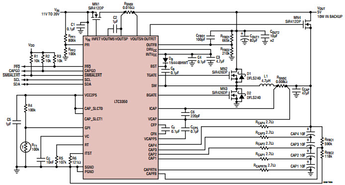
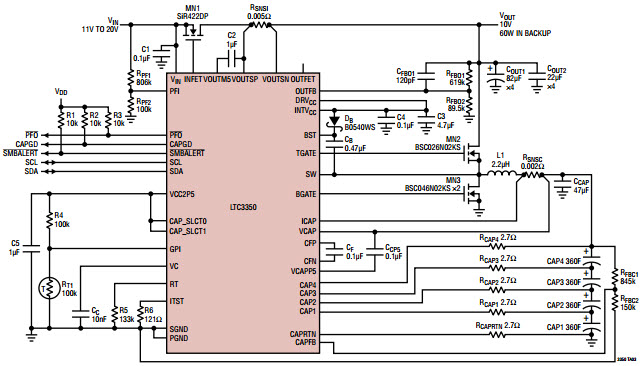
LTC3350_Typical Application |
Analog Devices | Measurement and Monitoring | Servers, UPS System, Storage System | |||
LTC3350_Typical Application |
Analog Devices | Measurement and Monitoring | Servers, UPS System, Storage System | |||
LTC3350_Typical Application |
Analog Devices | Measurement and Monitoring | Servers, UPS System, Storage System | |||
LTC3350_Typical Application |
Analog Devices | Measurement and Monitoring | Servers, UPS System, Storage System | |||