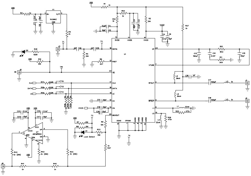
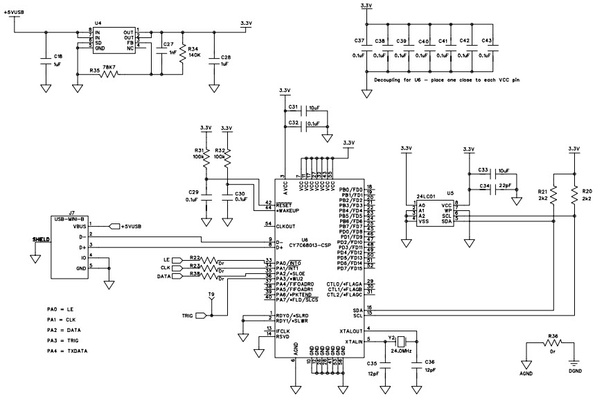
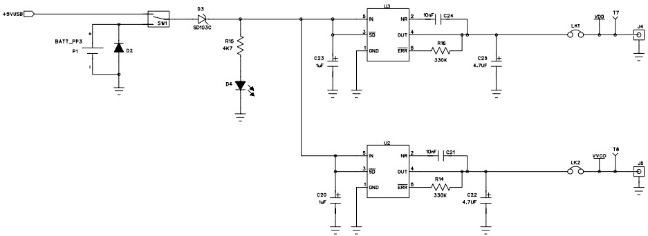
EV-ADF4360-8EB1Z, Evaluation Board for the ADF4360-8 Integrated PLL and VCO Frequency Synthesizer

Referenzdesign unter Verwendung des Teils ADF4360-8BCPZ von Analog Devices

Hersteller

Analog Devices
  • Anwendungskategorie
    Takt und Timing
  • Produkttyp
    PLL Taktgeber

Für Endprodukte

  • CATV Applications
  • Test Equipment
  • Wireless Headset
  • Wireless LAN

Beschreibung

  • EV-ADF4360-8EB1Z, Evaluation Board is designed to allow the user to evaluate the performance of the ADF4360-8 frequency synthesizer consisting of an integrated PLL and VCO. It contains the ADF4360-8BCPZ, a USB connector, and SMA connectors for the RF outputs. Unpopulated SMA footprints are available for the power supplies, the chip enable (CE), and the external reference input. The evaluation board also contains the loop filter to complete the PLL. It can be modified as necessary for the PLL requirements. A USB cable is included with the board to allow software programmability

Haupteigenschaften

  • Output Frequency
    65 to 400 MHz

Aktuelles über Elektronikkomponenten­

Wir haben unsere Datenschutzbestimmungen aktualisiert. Bitte nehmen Sie sich einen Moment Zeit, diese Änderungen zu überprüfen. Mit einem Klick auf "Ich stimme zu", stimmen Sie den Datenschutz- und Nutzungsbedingungen von Arrow Electronics zu.

Wir verwenden Cookies, um den Anwendernutzen zu vergrößern und unsere Webseite zu optimieren. Mehr über Cookies und wie man sie abschaltet finden Sie hier. Cookies und tracking Technologien können für Marketingzwecke verwendet werden.
Durch Klicken von „RICHTLINIEN AKZEPTIEREN“ stimmen Sie der Verwendung von Cookies auf Ihrem Endgerät und der Verwendung von tracking Technologien zu. Klicken Sie auf „MEHR INFORMATIONEN“ unten für mehr Informationen und Anleitungen wie man Cookies und tracking Technologien abschaltet. Das Akzeptieren von Cookies und tracking Technologien ist zwar freiwillig, das Blockieren kann aber eine korrekte Ausführung unserer Website verhindern, und bestimmte Werbung könnte für Sie weniger relevant sein.
Ihr Datenschutz ist uns wichtig. Lesen Sie mehr über unsere Datenschutzrichtlinien hier.