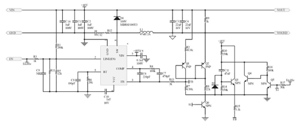
EV6001DN-01C, is an evaluation board for the MP6001, a monolithic Buck DCDC converter. This evaluation board is capable of delivering up to 18W output powe

Referenzdesign unter Verwendung des Teils von Monolithic Power Systems

Hersteller

Monolithic Power Systems
  • Anwendungskategorie
    Spannungsversorgungen
  • Produkttyp
    Einzelausgangs Gleichspannungs Netzteil

Für Endprodukte

  • Distributed Power System
  • PoE Power Supply
  • Telecom Applications
  • VoIP Phone

Beschreibung

  • EV6001DN-01C, is an evaluation board for the MP6001, a monolithic Buck DCDC converter. This evaluation board is capable of delivering up to 18W output power. The MP6001 has an internal soft-start, auto-retry, and incorporates over current, short circuit, and over-voltage protection. It can also skip cycles to maintain zero load regulation

Haupteigenschaften

  • Conversion Type
    DC to DC
  • Input Voltage
    43 to 53 V
  • Output Voltage
    12 V
  • Output Current
    1.5 A
  • Topology
    Buck

Aktuelles über Elektronikkomponenten­

Wir haben unsere Datenschutzbestimmungen aktualisiert. Bitte nehmen Sie sich einen Moment Zeit, diese Änderungen zu überprüfen. Mit einem Klick auf "Ich stimme zu", stimmen Sie den Datenschutz- und Nutzungsbedingungen von Arrow Electronics zu.

Wir verwenden Cookies, um den Anwendernutzen zu vergrößern und unsere Webseite zu optimieren. Mehr über Cookies und wie man sie abschaltet finden Sie hier. Cookies und tracking Technologien können für Marketingzwecke verwendet werden.
Durch Klicken von „RICHTLINIEN AKZEPTIEREN“ stimmen Sie der Verwendung von Cookies auf Ihrem Endgerät und der Verwendung von tracking Technologien zu. Klicken Sie auf „MEHR INFORMATIONEN“ unten für mehr Informationen und Anleitungen wie man Cookies und tracking Technologien abschaltet. Das Akzeptieren von Cookies und tracking Technologien ist zwar freiwillig, das Blockieren kann aber eine korrekte Ausführung unserer Website verhindern, und bestimmte Werbung könnte für Sie weniger relevant sein.
Ihr Datenschutz ist uns wichtig. Lesen Sie mehr über unsere Datenschutzrichtlinien hier.