EVAL-AD1953EB, Evaluation Board for AD1953 of 24-Bit Audio Processor for Home theater
Referenzdesign unter Verwendung des Teils AD1953 von Analog Devices
Zugehörige Dokumente
- ad1953yst CAD symbol
- ADM811RART-REEL7 CAD/Foot Print
- ad1953ystrl7 CAD symbol
- AD1953YSTZRL CAD/Foot Print
- ADM811RART-REEL Multisim SPICE
- ADM811RART-REEL CAD/Foot Print
- OP275GP Multisim SPICE
- AD1953YSTRL7 CAD/Foot Print
- OP275G SPICE_Macro-Model
- OP275GPZ CAD symbol
- AD1953YSTZRL CAD symbol
- AD1953YSTZ CAD symbol
- AD1953YSTZ CAD/Foot Print
- adm811rart-reel CAD symbol
- OP275GPZ CAD/Foot Print
- AD1953YSTZRL7 CAD symbol
- ADM811RART-REEL7 CAD symbol
- AD1953YSTRL CAD/Foot Print
- ad1953ystrl CAD symbol
- AD1953YSTZRL7 CAD/Foot Print
- ADM811RARTZ-REEL CAD/Foot Print
- ADM811RARTZ-REEL7 CAD/Foot Print
- adp3303ar-5 CAD symbol
- ADM811RARTZ-REEL CAD symbol
- AD1953YST CAD/Foot Print
- op275gp CAD symbol
- ADM811RARTZ-REEL7 CAD symbol
- ADP3303AR-5 Multisim SPICE
- OP275GP CAD/Foot Print
Für Endprodukte
- Automotive and Transportation
- Home Theater
- MP3 Player
- Portable Media Player
Beschreibung
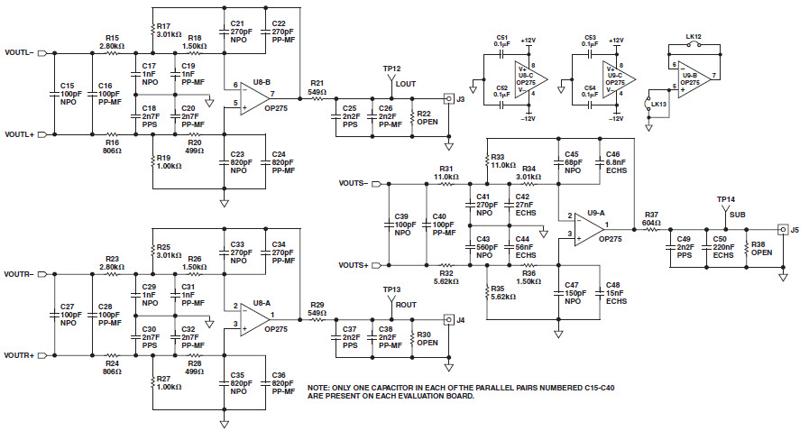
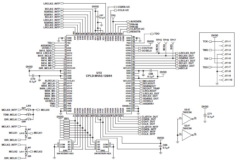
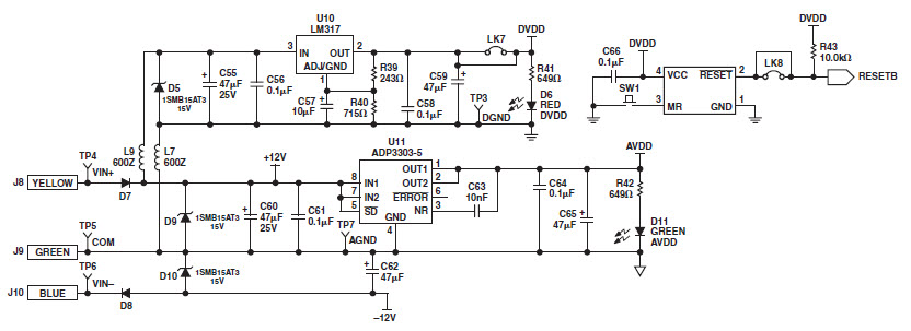
- EVAL-AD1953EB, Evaluation Board for AD1953 permits testing and demonstration of AD1953 3-channel, 24-bit SigmaDSP audio processor
Haupteigenschaften
-
CODEC Resolution24 Bit
Empfohlene Bauteile (52)
| Teilenummer | Hersteller | Typ | Beschreibung | |||
|---|---|---|---|---|---|---|
|
|
ADM811RART-REEL | Analog Devices | Supervisory Circuits | Processor Supervisor 2.63V 1 Active Low/Push-Pull 4-Pin SOT-143 T/R | In den Warenkorb | |
|
|
74HC04BQ,115 | Nexperia | Inverters and Schmitt Triggers | Inverter 6-Element CMOS 14-Pin DHVQFN EP T/R | In den Warenkorb | |
|
|
LM317MABTG | onsemi | Linear Regulators | Standard Regulator Pos 1.2V to 37V 0.25A 3-Pin(3+Tab) TO-220 Tube | In den Warenkorb | |
|
|
LM317LZREG | onsemi | Linear Regulators | Standard Regulator Pos 1.2V to 37V 0.02A 3-Pin TO-92 T/R | In den Warenkorb | |
|
|
LM317D2TR4G | onsemi | Linear Regulators | Standard Regulator Pos 1.2V to 37V 0.4A 3-Pin(2+Tab) D2PAK T/R | In den Warenkorb | |
|
|
74AC244SCX | onsemi | Buffers and Line Drivers | Buffer/Line Driver 8-CH Non-Inverting 3-ST CMOS 20-Pin SOIC W T/R | In den Warenkorb | |
|
|
NC7S14P5X | onsemi | Inverters and Schmitt Triggers | Inverter Schmitt Trigger 1-Element CMOS 5-Pin SC-70 T/R | In den Warenkorb | |
|
|
OP275GPZ | Analog Devices | Audio Amplifiers | Audio Amp Speaker Class-AB 8-Pin PDIP N Tube | In den Warenkorb | |
|
|
LM317MABDTRKG | onsemi | Linear Regulators | Standard Regulator Pos 1.2V to 37V 0.25A 3-Pin(2+Tab) DPAK T/R | In den Warenkorb | |
|
|
LM317MSTT3G | onsemi | Linear Regulators | Standard Regulator Pos 1.2V to 37V 0.25A 4-Pin(3+Tab) SOT-223 T/R | In den Warenkorb | |
|
|
LM317LBZRAG | onsemi | Linear Regulators | Standard Regulator Pos 1.2V to 37V 0.02A 3-Pin TO-92 T/R | In den Warenkorb | |
|
|
74HC04T14-13 | Diodes Incorporated | Inverters and Schmitt Triggers | Inverter 6-Element CMOS 14-Pin TSSOP T/R | In den Warenkorb | |