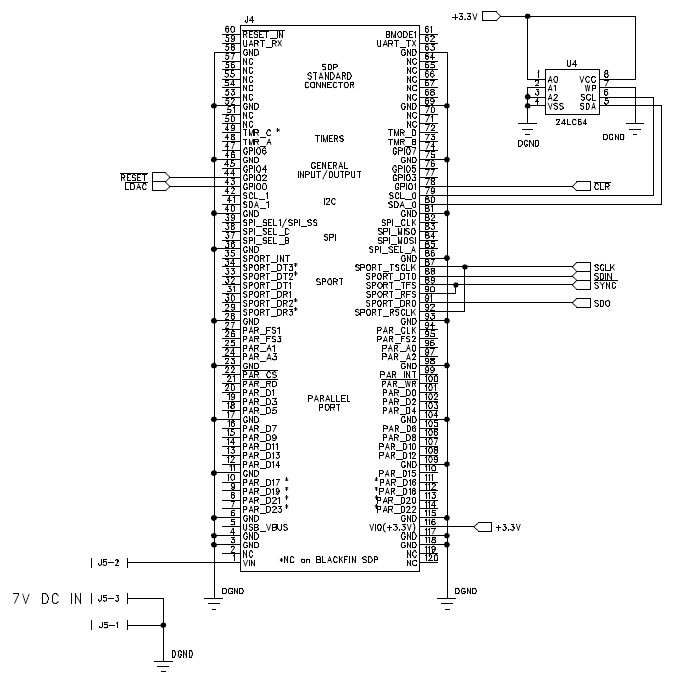
EVAL-AD5760SDZ, Evaluation Board using AD5760, 16-Bit Serial Input, Voltage Output DAC with Integrated Precision Reference Buffer Amplifiers
Referenzdesign unter Verwendung des Teils AD5760BCPZ von Analog Devices
Für Endprodukte
- Data Acquisition System
- Industrial Control
- Measurement Instruments
- Military and Aerospace
- Portable Medical Instrumentation
- Power Management
- Test Equipment
Beschreibung
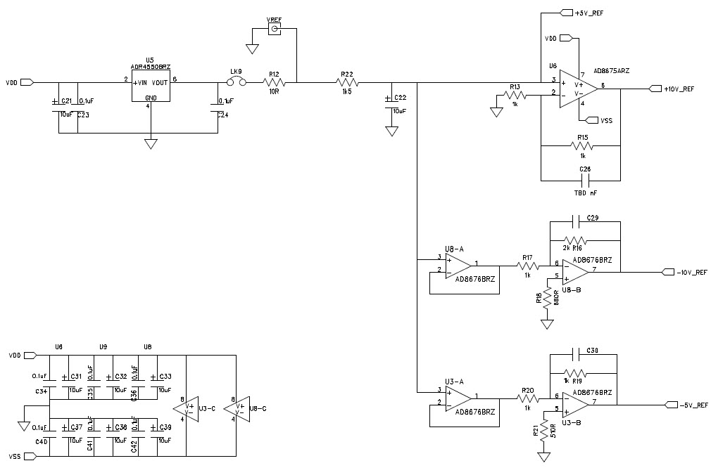
- EVAL-AD5760SDZ, Evaluation Board using AD5760, 16-Bit Serial Input, Voltage Output DAC with Integrated Precision Reference Buffer Amplifiers designed to meet the requirements of precision control applications. The output range of the AD5760 is configured by two reference voltage inputs. The device is specified to operate with a dual power supply of up to 33 V
Haupteigenschaften
-
DAC Resolution16 Bit
-
Number of Channels1CH
Empfohlene Bauteile (12)
| Teilenummer | Hersteller | Typ | Beschreibung | |||
|---|---|---|---|---|---|---|
|
|
ADR4550BRZ | Analog Devices | Voltage References | V-Ref Precision 5V 10mA 8-Pin SOIC N Tube | In den Warenkorb | |
|
|
24LC64-I/SNG | Microchip Technology | EEPROM | EEPROM Serial-I2C 64K-bit 8K x 8 3.3V/5V 8-Pin SOIC N Tube | In den Warenkorb | |
|
|
24LC64-I/SN | Microchip Technology | EEPROM | EEPROM Serial-I2C 64K-bit 8K x 8 3.3V/5V 8-Pin SOIC N Tube | In den Warenkorb | |
|
|
ADR4550BRZ-R7 | Analog Devices | Voltage References | V-Ref Precision 5V 10mA 8-Pin SOIC N T/R | In den Warenkorb | |
|
|
AD8675ARZ | Analog Devices | Operational Amplifiers - Op Amps | Op Amp Single Precision Amplifier R-R O/P ±18V 8-Pin SOIC N Tube | In den Warenkorb | |
|
|
AD8676BRZ-REEL7 | Analog Devices | Operational Amplifiers - Op Amps | Op Amp Dual Precision Amplifier R-R O/P ±15V 8-Pin SOIC N T/R | In den Warenkorb | |
|
|
AD8675ARZ-REEL | Analog Devices | Operational Amplifiers - Op Amps | Op Amp Single Precision Amplifier R-R O/P ±18V 8-Pin SOIC N T/R | In den Warenkorb | |
|
|
AD8675ARZ-REEL7 | Analog Devices | Operational Amplifiers - Op Amps | Op Amp Single Precision Amplifier R-R O/P ±18V 8-Pin SOIC N T/R | In den Warenkorb | |
|
|
AD8676BRZ-REEL | Analog Devices | Operational Amplifiers - Op Amps | Op Amp Dual Precision Amplifier R-R O/P ±15V 8-Pin SOIC N T/R | In den Warenkorb | |
|
|
AD8676BRZ | Analog Devices | Operational Amplifiers - Op Amps | Op Amp Dual Precision Amplifier R-R O/P ±15V 8-Pin SOIC N Tube | In den Warenkorb | |
|
|
AD5760BCPZ-REEL7 | Analog Devices | Digital to Analog Converters - DACs | DAC 1-CH Segment 16-bit 24-Pin LFCSP EP T/R | In den Warenkorb | |
|
|
AD5760BCPZ | Analog Devices | Digital to Analog Converters - DACs | DAC 1-CH Segment 16-bit 24-Pin LFCSP EP Tray | In den Warenkorb | |