EVAL-AD7766EDZ, Evaluation Board using AD7766, 24-bit, 128 KSPS single-channel oversampled successive-approximation ADC
Referenzdesign unter Verwendung des Teils AD7766BRUZ von Analog Devices
Für Endprodukte
- Instrumentation and Measurement
- Medical and Healthcare
- USB Wireless
- Wireless
Beschreibung
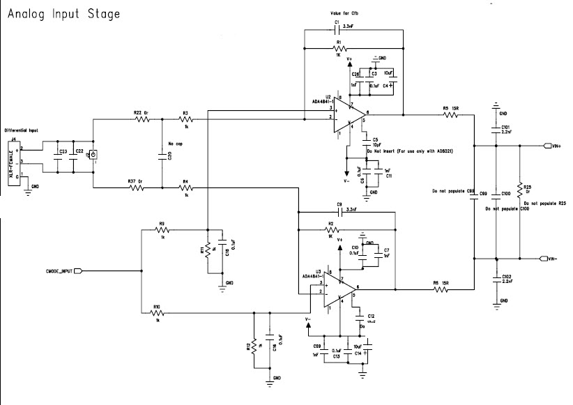
- EVAL-AD7766EDZ, Evaluation Board using AD7766, 24-bit, 128KSPS single-channel oversampled successive-approximation ADC. The AD7766 combines the benefits of a large dynamic range and input bandwidth, consuming 15 mW power, respectively, and are contained in a 16-lead TSSOP package. This is particularly suitable for applications where small changes on the input are measured on larger ac or dc signals
Haupteigenschaften
-
ADC Resolution24 Bit
-
ADC Sampling Rate128K SPS
-
Number of Channels1CH
Empfohlene Bauteile (14)
| Teilenummer | Hersteller | Typ | Beschreibung | |||
|---|---|---|---|---|---|---|
|
|
ADR445BRZ | Analog Devices | Voltage References | V-Ref Fixed 5V 10mA 8-Pin SOIC N Tube | In den Warenkorb | |
|
|
ADP3330ARTZ-2.5-R7 | Analog Devices | Linear Regulators | LDO Regulator Pos 2.5V 0.2A 6-Pin SOT-23 T/R | In den Warenkorb | |
|
|
ADA4841-1YRZ | Analog Devices | Operational Amplifiers - Op Amps | Op Amp Single Low Noise Amplifier R-R O/P ±6V/12V 8-Pin SOIC N Tube | In den Warenkorb | |
|
|
ADA4841-1YRZ-R7 | Analog Devices | Operational Amplifiers - Op Amps | Op Amp Single Low Noise Amplifier R-R O/P ±6V/12V 8-Pin SOIC N T/R | In den Warenkorb | |
|
|
ADA4841-1YRZ-RL | Analog Devices | Operational Amplifiers - Op Amps | Op Amp Single Low Noise Amplifier R-R O/P ±6V/12V 8-Pin SOIC N T/R | In den Warenkorb | |
|
|
ADR445BRZ-REEL7 | Analog Devices | Voltage References | V-Ref Fixed 5V 10mA 8-Pin SOIC N T/R | In den Warenkorb | |
|
|
ADP3330ARTZ-5-RL7 | Analog Devices | Linear Regulators | LDO Regulator Pos 5V 0.2A 6-Pin SOT-23 T/R | In den Warenkorb | |
|
|
ADM6711ZAKSZ-REEL7 | Analog Devices | Supervisory Circuits | Processor Supervisor 2.32V 1 Active Low/Push-Pull 4-Pin SC-70 T/R | In den Warenkorb | |
|
|
AD7766BRUZ-1 | Analog Devices | Analog to Digital Converters - ADCs | 1-Channel Single ADC SAR 64ksps 24-bit Serial 16-Pin TSSOP Tube | In den Warenkorb | |
|
|
AD7766BRUZ-2-RL7 | Analog Devices | Analog to Digital Converters - ADCs | 1-Channel Single ADC SAR 32ksps 24-bit Serial 16-Pin TSSOP T/R | In den Warenkorb | |
|
|
AD7766BRUZ | Analog Devices | Analog to Digital Converters - ADCs | 1-Channel Single ADC SAR 128ksps 24-bit Serial 16-Pin TSSOP Tube | In den Warenkorb | |
|
|
AD7766BRUZ-2 | Analog Devices | Analog to Digital Converters - ADCs | 1-Channel Single ADC SAR 32ksps 24-bit Serial 16-Pin TSSOP Tube | In den Warenkorb | |