EVAL-AD7922CBZ, Evaluation Board for AD7922, 12-Bit, 1MSPS, 2CH ADC for Instrumentation
Referenzdesign unter Verwendung des Teils AD7922ARM von Analog Devices
Zugehörige Dokumente
- ADR435ARMZ CAD/Foot Print
- ad780arz CAD symbol
- ad7922arm CAD symbol
- AD7922ARMZ-REEL CAD/Foot Print
- AD8022ARM-REEL CAD/Foot Print
- AD780AR Multisim SPICE
- AD8022ARZ CAD/Foot Print
- AD8022AR CAD/Foot Print
- AD8022ARMZ CAD/Foot Print
- AD7922ARMZ CAD/Foot Print
- AD8022AR-REEL CAD/Foot Print
- AD8022ARM CAD/Foot Print
- AD8022ARMZ-REEL CAD/Foot Print
- AD8022ARMZ-REEL7 CAD/Foot Print
- AD7922ARMZ-REEL7 CAD/Foot Print
- AD8022ARZ-REEL7 CAD/Foot Print
- AD8022ARM-REEL7 CAD/Foot Print
- AD7922ARM CAD/Foot Print
- AD7922ARM Multisim SPICE
- AD8022ARZ-REEL CAD/Foot Print
- AD8022ARM Multisim SPICE
- ad8022arm CAD symbol
- ADR435ARZ CAD/Foot Print
- AD780ARZ CAD/Foot Print
- AD8022AR-REEL7 CAD/Foot Print
- ad780ar CAD symbol
- ad8022ar CAD symbol
- AD8022AR Multisim SPICE
Für Endprodukte
- Cellular Phone
- Data Acquisition System
- Instrumentation and Measurement
- Modems
- Optical Sensors
- Personal Digital Assistant
- Portable Medical Instrumentation
Beschreibung
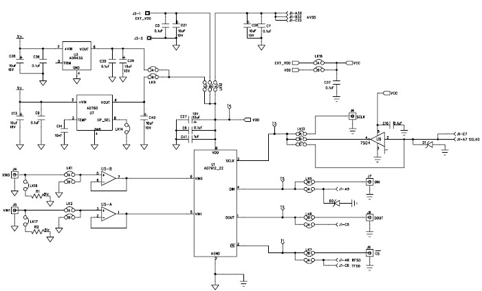
- EVAL-AD7922CBZ, Evaluation Board for AD7922. AD7922 is 12-bit, high speed, low power successive-approximation ADC. parts operate from a single 2.35 V to 5.25 V power supply and feature throughput rates up to 1 MSPS
Haupteigenschaften
-
ADC Resolution12 Bit
-
ADC Sampling Rate1M SPS
-
Number of Channels2CH
Empfohlene Bauteile (15)
| Teilenummer | Hersteller | Typ | Beschreibung | |||
|---|---|---|---|---|---|---|
|
|
AD8022ARMZ-REEL7 | Analog Devices | Operational Amplifiers - Op Amps | Op Amp Dual Low Noise Amplifier ±6.5V/13V 8-Pin MSOP T/R | In den Warenkorb | |
|
|
ADR435ARMZ-REEL7 | Analog Devices | Voltage References | V-Ref Precision 5V 30mA 8-Pin MSOP T/R | In den Warenkorb | |
|
|
ADR435ARZ | Analog Devices | Voltage References | V-Ref Precision 5V 30mA 8-Pin SOIC N Tube | In den Warenkorb | |
|
|
AD780ARZ-REEL7 | Analog Devices | Voltage References | V-Ref Programmable 2.5V/3V 10mA 8-Pin SOIC N T/R | In den Warenkorb | |
|
|
AD780ARZ | Analog Devices | Voltage References | V-Ref Programmable 2.5V/3V 10mA 8-Pin SOIC N Tube | In den Warenkorb | |
|
|
AD8022ARZ-REEL | Analog Devices | Operational Amplifiers - Op Amps | Op Amp Dual Low Noise Amplifier ±6.5V/13V 8-Pin SOIC N T/R | In den Warenkorb | |
|
|
AD8022ARMZ | Analog Devices | Operational Amplifiers - Op Amps | Op Amp Dual Low Noise Amplifier ±6.5V/13V 8-Pin MSOP Tube | In den Warenkorb | |
|
|
ADR435ARZ-REEL7 | Analog Devices | Voltage References | V-Ref Precision 5V 30mA 8-Pin SOIC N T/R | In den Warenkorb | |
|
|
AD8022ARMZ-REEL | Analog Devices | Operational Amplifiers - Op Amps | Op Amp Dual Low Noise Amplifier ±6.5V/13V 8-Pin MSOP T/R | In den Warenkorb | |
|
|
AD8022ARZ | Analog Devices | Operational Amplifiers - Op Amps | Op Amp Dual Low Noise Amplifier ±6.5V/13V 8-Pin SOIC N Tube | In den Warenkorb | |
|
|
AD8022ARZ-REEL7 | Analog Devices | Operational Amplifiers - Op Amps | Op Amp Dual Low Noise Amplifier ±6.5V/13V 8-Pin SOIC N T/R | In den Warenkorb | |
|
|
ADR435ARMZ | Analog Devices | Voltage References | V-Ref Precision 5V 30mA 8-Pin MSOP Tube | In den Warenkorb | |