EVAL-AD9833SDZ, Evaluation Board for Evaluating the AD9833 Low Power 12.65 mW, 2.3V to 5.5V Programmable Waveform Generator

Referenzdesign unter Verwendung des Teils AD9833BRMZ von Analog Devices

Hersteller

Analog Devices
  • Anwendungskategorie
    Takt und Timing
  • Produkttyp
    Taktsynthesizer

Für Endprodukte

  • Medical Sensors
  • Test and Measurement

Beschreibung

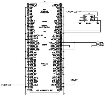
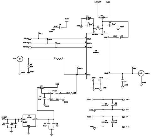
  • EVAL-AD9833SDZ, Evaluation Board for the AD9833 is a 25 MHz low power DDS device capable of producing high performance sine and triangular outputs. It also has an on-board comparator that allows a square wave to be produced for clock generation. Consuming only 13 mW of power at 3V makes the AD9833 an ideal candidate for power sensitive applications. The EVAL-AD9833SDZ board is used in conjunction with an EVAL-SDP-CB1Z SDP board. The USB-to-SPI communication to the AD9837 is completed using this Blackfin-based development board. A high performance, on-board 25 MHz trimmed general oscillator is available to use as the master clock for the AD9837 system. Various links and SMB connectors are also available on the EVAL-AD9833SDZ board to maximize usability

Haupteigenschaften

  • Operating Frequency
    25 MHz

Aktuelles über Elektronikkomponenten­

Wir haben unsere Datenschutzbestimmungen aktualisiert. Bitte nehmen Sie sich einen Moment Zeit, diese Änderungen zu überprüfen. Mit einem Klick auf "Ich stimme zu", stimmen Sie den Datenschutz- und Nutzungsbedingungen von Arrow Electronics zu.

Wir verwenden Cookies, um den Anwendernutzen zu vergrößern und unsere Webseite zu optimieren. Mehr über Cookies und wie man sie abschaltet finden Sie hier. Cookies und tracking Technologien können für Marketingzwecke verwendet werden.
Durch Klicken von „RICHTLINIEN AKZEPTIEREN“ stimmen Sie der Verwendung von Cookies auf Ihrem Endgerät und der Verwendung von tracking Technologien zu. Klicken Sie auf „MEHR INFORMATIONEN“ unten für mehr Informationen und Anleitungen wie man Cookies und tracking Technologien abschaltet. Das Akzeptieren von Cookies und tracking Technologien ist zwar freiwillig, das Blockieren kann aber eine korrekte Ausführung unserer Website verhindern, und bestimmte Werbung könnte für Sie weniger relevant sein.
Ihr Datenschutz ist uns wichtig. Lesen Sie mehr über unsere Datenschutzrichtlinien hier.