EVAL-ADE1202EBZ, Evaluation Kit For Evaluating the ADE1202 Dual-Channel, Configurable, Isolated Digital Input

Referenzdesign unter Verwendung des Teils ADE1202 von Analog Devices

Hersteller

Analog Devices
  • Anwendungskategorie
    Isolation
  • Produkttyp
    Isolated ADCs

Für Endprodukte

  • Battery Monitoring
  • Circuit Breaker
  • Remote Control
  • Substation Automation
  • System Fault Detection

Beschreibung

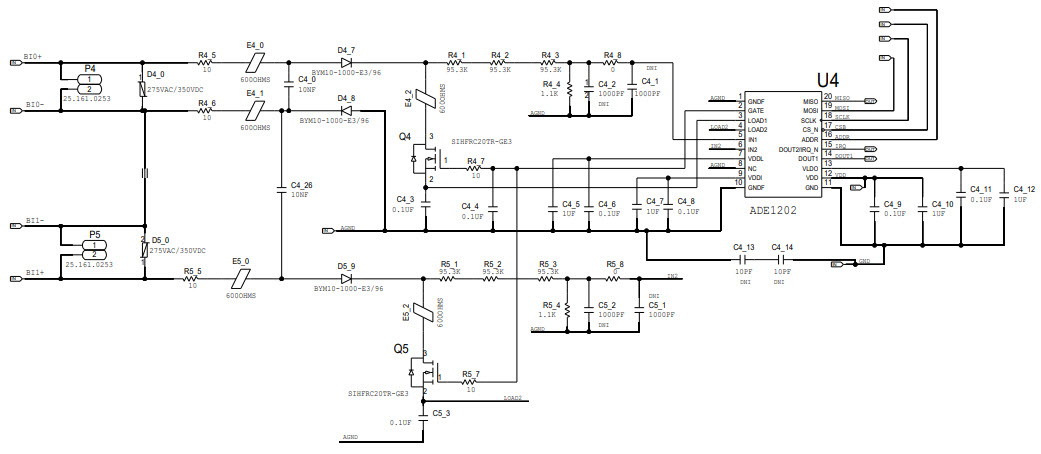
  • EVAL-ADE1202EBZ, Evaluation Board designed to allow the user to easily evaluate the ADE1202 dual-channel, configurable, isolated digital binary input IC performance in a context similar to a real binary input interface application. The evaluation kit requires purchasing the controller board for the system demonstration platform (EVAL-SDP-CB1Z). The evaluation kit includes evaluation software, written in LabVIEW, which provides access to the registers and features of the device through a PC interface

Aktuelles über Elektronikkomponenten­

Wir haben unsere Datenschutzbestimmungen aktualisiert. Bitte nehmen Sie sich einen Moment Zeit, diese Änderungen zu überprüfen. Mit einem Klick auf "Ich stimme zu", stimmen Sie den Datenschutz- und Nutzungsbedingungen von Arrow Electronics zu.

Wir verwenden Cookies, um den Anwendernutzen zu vergrößern und unsere Webseite zu optimieren. Mehr über Cookies und wie man sie abschaltet finden Sie hier. Cookies und tracking Technologien können für Marketingzwecke verwendet werden.
Durch Klicken von „RICHTLINIEN AKZEPTIEREN“ stimmen Sie der Verwendung von Cookies auf Ihrem Endgerät und der Verwendung von tracking Technologien zu. Klicken Sie auf „MEHR INFORMATIONEN“ unten für mehr Informationen und Anleitungen wie man Cookies und tracking Technologien abschaltet. Das Akzeptieren von Cookies und tracking Technologien ist zwar freiwillig, das Blockieren kann aber eine korrekte Ausführung unserer Website verhindern, und bestimmte Werbung könnte für Sie weniger relevant sein.
Ihr Datenschutz ist uns wichtig. Lesen Sie mehr über unsere Datenschutzrichtlinien hier.