EVAL-ADF4152HVEB1Z, Evaluation Board for Evaluating the ADF4152HV PLL Frequency Synthesizer

Referenzdesign unter Verwendung des Teils ADF4152HVBCPZ von Analog Devices

Hersteller

Analog Devices
  • Anwendungskategorie
    Takt und Timing
  • Produkttyp
    Taktsynthesizer

Für Endprodukte

  • Microwave point-to-point
  • Private Mobile Radio
  • Test Equipment
  • Wireless Infrastructure

Beschreibung

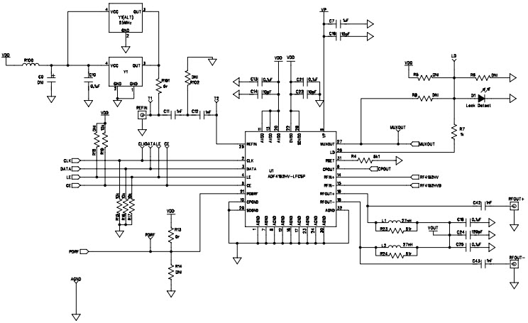
  • EVAL-ADF4152HVEB1Z, Evaluation Board is designed to allow the user to evaluate the performance of the ADF4152HV frequency synthesizer for phase-locked loops (PLLs). The board contains the ADF4152HV synthesizer, loop filter, voltage controlled oscillator (VCO) of 1GHz to 2GHz octave range and up to 28V high tuning voltage, reference temperature controlled crystal oscillator (TCXO) of 25 MHz frequency for the reference input, power supply connectors and a radio frequency (RF) output. The ADF5001 prescaler allows optional direct connection of external microwave VCOs without the need for an active loop filter

Aktuelles über Elektronikkomponenten­

Wir haben unsere Datenschutzbestimmungen aktualisiert. Bitte nehmen Sie sich einen Moment Zeit, diese Änderungen zu überprüfen. Mit einem Klick auf "Ich stimme zu", stimmen Sie den Datenschutz- und Nutzungsbedingungen von Arrow Electronics zu.

Wir verwenden Cookies, um den Anwendernutzen zu vergrößern und unsere Webseite zu optimieren. Mehr über Cookies und wie man sie abschaltet finden Sie hier. Cookies und tracking Technologien können für Marketingzwecke verwendet werden.
Durch Klicken von „RICHTLINIEN AKZEPTIEREN“ stimmen Sie der Verwendung von Cookies auf Ihrem Endgerät und der Verwendung von tracking Technologien zu. Klicken Sie auf „MEHR INFORMATIONEN“ unten für mehr Informationen und Anleitungen wie man Cookies und tracking Technologien abschaltet. Das Akzeptieren von Cookies und tracking Technologien ist zwar freiwillig, das Blockieren kann aber eine korrekte Ausführung unserer Website verhindern, und bestimmte Werbung könnte für Sie weniger relevant sein.
Ihr Datenschutz ist uns wichtig. Lesen Sie mehr über unsere Datenschutzrichtlinien hier.