EVAL-ADF7XXXMB4Z, RF Mother Board for ADF7xxx ISM Band Transceivers based on EVAL-ADF7xxxDBxZ Daughter Boards
Referenzdesign unter Verwendung des Teils AD7879ACPZ von Analog Devices
Zugehörige Dokumente
Für Endprodukte
- Home Automation
- Remote Control
- Remote Keyless Entry
- Security System
- Wireless Audio
- Wireless Metering
Beschreibung
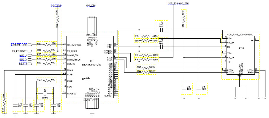
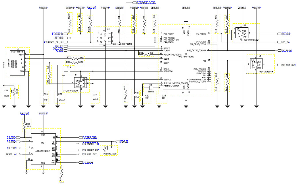
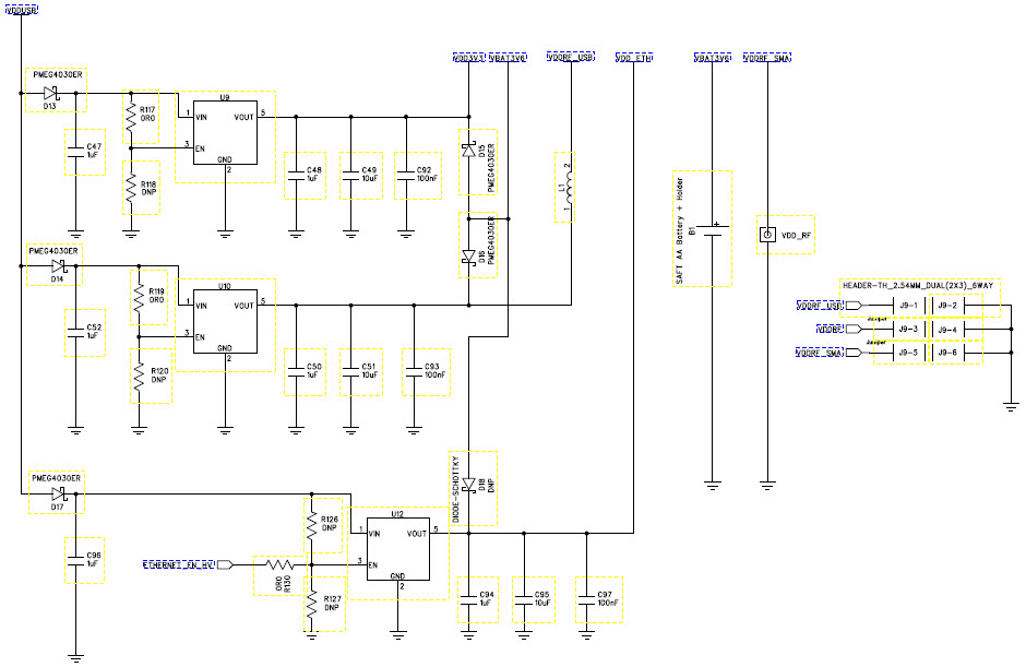
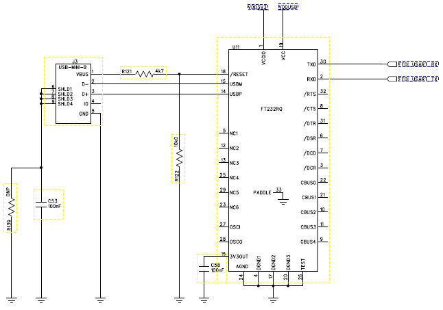
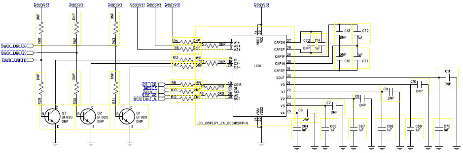
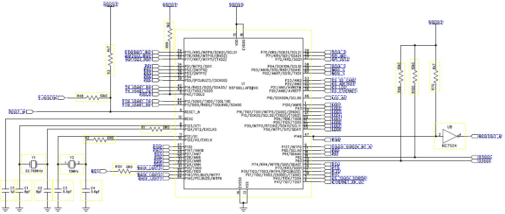
- EVAL-ADF7XXXMB4Z, Mother Board for EVAL-ADF7xxxDBxZ Daughter boards. The EVAL-ADF7XXXMB4Z board is designed for evaluating the ADF7xxx series of RF transceivers and allows the user to develop their own control code using the on-board Renesas RL78 microcontroller
Empfohlene Bauteile (10)
| Teilenummer | Hersteller | Typ | Beschreibung | |||
|---|---|---|---|---|---|---|
|
|
NC7S04L6X | onsemi | Inverters and Schmitt Triggers | Inverter 1-Element CMOS 6-Pin MicroPak T/R | In den Warenkorb | |
|
|
SN74LVC3G07DCUR | Texas Instruments | Buffers and Line Drivers | Buffer/Driver 3-CH Non-Inverting Open Drain CMOS 8-Pin VSSOP T/R | In den Warenkorb | |
|
|
ADG3257BRQZ | Analog Devices | Bus Switches | Multiplexer/Demultiplexer Bus Switch 1-Element CMOS 8-IN 16-Pin QSOP Tube | In den Warenkorb | |
|
|
ADP150AUJZ-3.3-R7 | Analog Devices | Linear Regulators | LDO Regulator Pos 3.3V 0.15A 5-Pin TSOT T/R | In den Warenkorb | |
|
|
ENC424J600-I/ML | Microchip Technology | Ethernet Controllers | Ethernet CTLR Single Chip 10Mbps/100Mbps 3.3V 44-Pin QFN EP Tube | In den Warenkorb | |
|
|
NC7S04P5X | onsemi | Inverters and Schmitt Triggers | Inverter 1-Element CMOS 5-Pin SC-88A T/R | In den Warenkorb | |
|
|
UPD78F0730MC-CAB-E1-AX | Renesas Electronics | Microcontrollers - MCUs | MCU 8-bit 78K0 CISC 16KB Flash 5V 30-Pin LSSOP | In den Warenkorb | |
|
|
NC7S04M5X | onsemi | Inverters and Schmitt Triggers | Inverter 1-Element CMOS 5-Pin SOT-23 T/R | In den Warenkorb | |
|
|
AD7879ACPZ-RL | Analog Devices | Analog to Digital Converters - ADCs | 2-Channel Single ADC SAR 105ksps 12-bit Serial 16-Pin LFCSP EP T/R | In den Warenkorb | |
|
|
AD7879ACPZ-500R7 | Analog Devices | Analog to Digital Converters - ADCs | 2-Channel Single ADC SAR 105ksps 12-bit Serial 16-Pin LFCSP EP T/R | In den Warenkorb | |