EVAL-ADM3066EEBZ, Evaluation Board for Evaluating the ADM3066EBRMZ 3V to 5.5V, ±12 kV IEC ESD Protected, 50 Mbps RS-485 Transceiver

Referenzdesign unter Verwendung des Teils ADM3066EBRMZ von Analog Devices

Hersteller

Analog Devices
  • Anwendungskategorie
    Schnittstelle
  • Produkttyp
    RS-485 Schnittstelle

Für Endprodukte

  • Building Automation
  • Industrial Fieldbuses
  • Process Control
  • PROFIBUS Applications
  • Servo Motor Control

Beschreibung

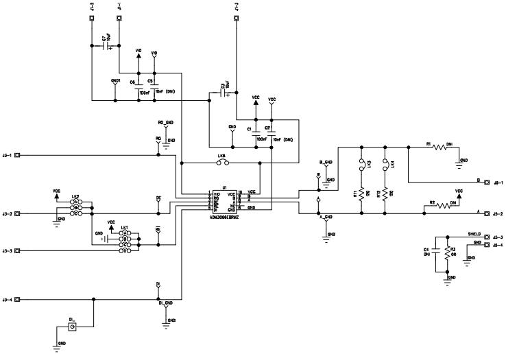
  • EVAL-ADM3066EEBZ, Evaluation Board allows quick and easy evaluation of the ADM3066E 50 Mbps, RS-485 transceiver with standard MSOP footprint, respectively. The evaluation board allows the input and output functions to be exercised without external components. Screw terminal blocks provide convenient connections for power and ground, digital input and output, and RS-485 signals. The evaluation board can be powered by a standard configurable bench power supply within a 3V to 5.5V range. The EVAL-ADM3066EEBZ evaluation board has a footprint for the ADM3066EBRMZ half-duplex RS-485 transceiver in a 10-lead MSOP package

Haupteigenschaften

  • Interface Standards
    RS-485
  • Data Rate
    50 Mbps
  • ESD Protection
    ±12
  • Supply Voltage
    Single(3 to 5.5) V
  • Input Voltage
    3 to 5.5 V
  • Functions
    Line Transceiver

Aktuelles über Elektronikkomponenten­

Wir haben unsere Datenschutzbestimmungen aktualisiert. Bitte nehmen Sie sich einen Moment Zeit, diese Änderungen zu überprüfen. Mit einem Klick auf "Ich stimme zu", stimmen Sie den Datenschutz- und Nutzungsbedingungen von Arrow Electronics zu.

Wir verwenden Cookies, um den Anwendernutzen zu vergrößern und unsere Webseite zu optimieren. Mehr über Cookies und wie man sie abschaltet finden Sie hier. Cookies und tracking Technologien können für Marketingzwecke verwendet werden.
Durch Klicken von „RICHTLINIEN AKZEPTIEREN“ stimmen Sie der Verwendung von Cookies auf Ihrem Endgerät und der Verwendung von tracking Technologien zu. Klicken Sie auf „MEHR INFORMATIONEN“ unten für mehr Informationen und Anleitungen wie man Cookies und tracking Technologien abschaltet. Das Akzeptieren von Cookies und tracking Technologien ist zwar freiwillig, das Blockieren kann aber eine korrekte Ausführung unserer Website verhindern, und bestimmte Werbung könnte für Sie weniger relevant sein.
Ihr Datenschutz ist uns wichtig. Lesen Sie mehr über unsere Datenschutzrichtlinien hier.