EVAL-CN0369SDPZ, Evaluation kit based on ADF4002 PLL Frequency Synthesizer
Referenzdesign unter Verwendung des Teils ADF4002BRUZ von Analog Devices
Zugehörige Dokumente
Für Endprodukte
- Clock and Timing Devices
Beschreibung
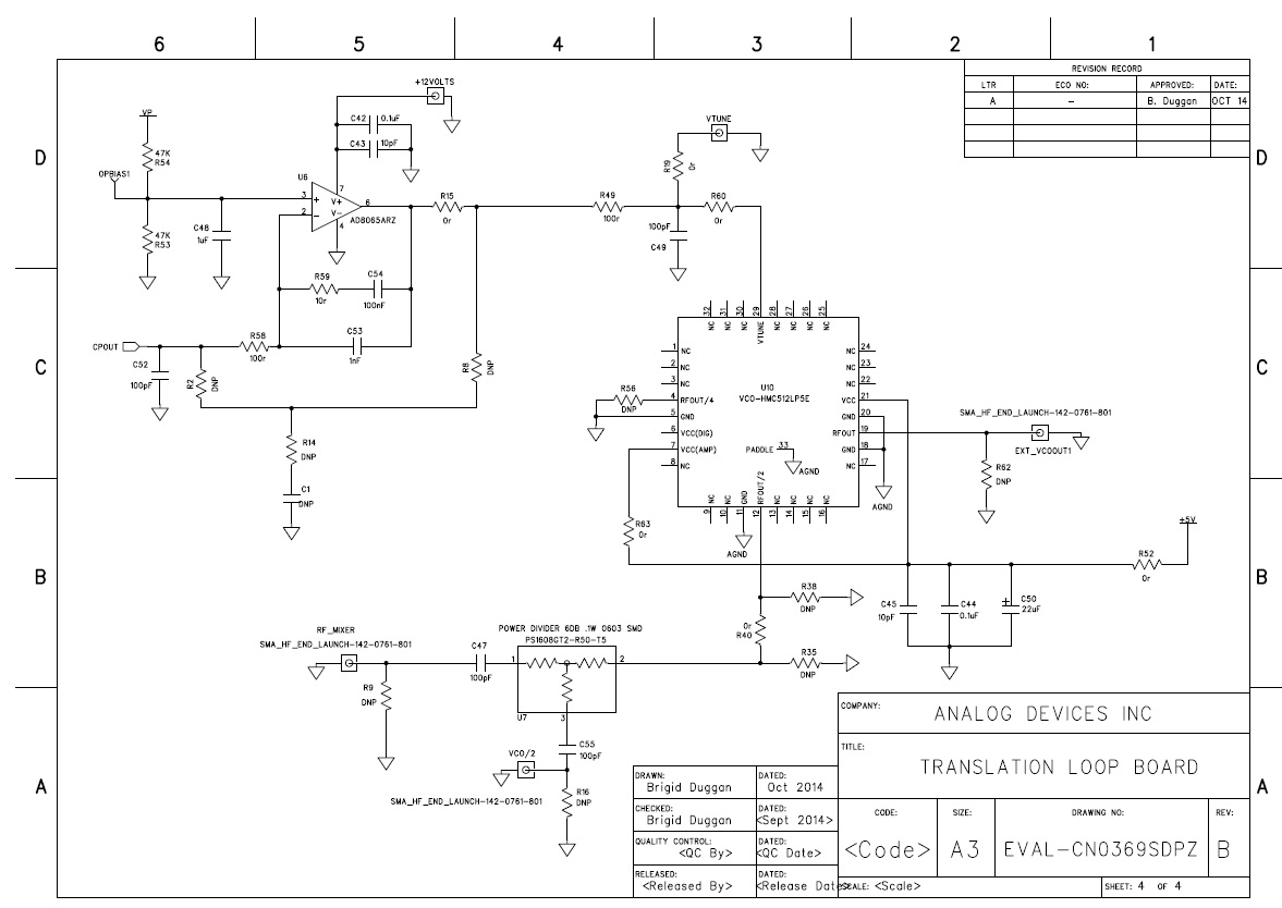
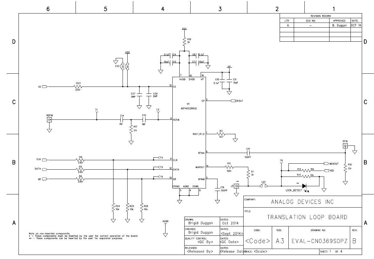
- EVAL-CN0369SDPZ, Evaluation Board described in CN-0369. It contains the ADF4002 synthesizer, the AD8065 operational amplifier, HMC512 voltage controlled oscillator (VCO), and ultralow noise low dropout regulators (LDOs). Users can program the evaluation board using the ADF4002 Integer-N software. A USB cable is included with the evaluation board to connect to a PC USB port
Empfohlene Bauteile (11)
| Teilenummer | Hersteller | Typ | Beschreibung | |||
|---|---|---|---|---|---|---|
|
|
24LC32A-I/MS | Microchip Technology | EEPROM | EEPROM Serial-I2C 32K-bit 4K x 8 3.3V/5V 8-Pin MSOP Tube | In den Warenkorb | |
|
|
ADP151AUJZ-3.3-R7 | 5-Pin LDO Linear Regulator | Analog Devices | Linear Regulators | LDO Regulator Pos 3.3V 0.2A 5-Pin TSOT T/R | In den Warenkorb | |
|
|
AD8065ARZ | Analog Devices | Operational Amplifiers - Op Amps | Op Amp Single High Performance Amplifier R-R O/P ±12V/24V 8-Pin SOIC N Tube | In den Warenkorb | |
|
|
ADM7150ARDZ-5.0 | Analog Devices | Linear Regulators | LDO Regulator Pos 5V 0.8A 8-Pin SOIC N EP Tube | In den Warenkorb | |
|
|
AD8065ARZ-REEL7 | Analog Devices | Operational Amplifiers - Op Amps | Op Amp Single High Performance Amplifier R-R O/P ±12V/24V 8-Pin SOIC N T/R | In den Warenkorb | |
|
|
AD8065ARZ-REEL | Analog Devices | Operational Amplifiers - Op Amps | Op Amp Single High Performance Amplifier R-R O/P ±12V/24V 8-Pin SOIC N T/R | In den Warenkorb | |
|
|
HMC512LP5E | Analog Devices | Controlled Oscillators | Oscillator VCO 4800MHz to 5400MHz/ 9600MHz to 10800MHz 5V 32-Pin QFN EP SMD T/R | In den Warenkorb | |
|
|
HMC512LP5ETR | Analog Devices | Controlled Oscillators | Oscillator VCO 4800MHz to 5400MHz/ 9600MHz to 10800MHz 5V 32-Pin QFN EP SMD T/R | In den Warenkorb | |
|
|
ADF4002BRUZ | Analog Devices | Clock Generators and Synthesizers | Clock Generator 5MHz to 400MHz-IN 16-Pin TSSOP Tube | In den Warenkorb | |
|
|
ADF4002BRUZ-RL | Analog Devices | Clock Generators and Synthesizers | Clock Generator 5MHz to 400MHz-IN 16-Pin TSSOP T/R | In den Warenkorb | |
|
|
ADF4002BRUZ-RL7 | Analog Devices | Clock Generators and Synthesizers | Clock Generator 5MHz to 400MHz-IN 16-Pin TSSOP T/R | In den Warenkorb | |