EVALPFC2-ICE2PCS03, 300-W PFC Evaluation Board with CCM PFC Controller ICE2PCS03

Referenzdesign unter Verwendung des Teils ICE2PCS03 von Infineon Technologies AG

Hersteller

Infineon Technologies AG
  • Anwendungskategorie
    Spannungsversorgungen
  • Produkttyp
    Wechsel- zu Gleichstrom Einfach Netzteil

Für Endprodukte

  • Power Supplies

Beschreibung

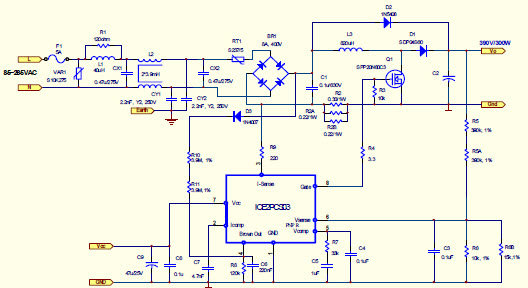
  • EVALPFC2-ICE2PCS03, 300-W PFC Evaluation Board with CCM PFC Controller ICE2PCS03. The evaluation board presented here is a 300W power factor correction circuit with85 to 265VAC universal input and 393VDC fixed output. The continuous conduction mode PFC controller ICE2PCS03 is employed in this board to achieve the unity power factor

Haupteigenschaften

  • Conversion Type
    AC to DC
  • Input Voltage
    85 to 265 (AC) V
  • Output Voltage
    393 V
  • Output Current
    0.75 A
  • Output Power
    300 W
  • Efficiency
    97.87 %
  • Topology
    Boost- PFC

Aktuelles über Elektronikkomponenten­

Wir haben unsere Datenschutzbestimmungen aktualisiert. Bitte nehmen Sie sich einen Moment Zeit, diese Änderungen zu überprüfen. Mit einem Klick auf "Ich stimme zu", stimmen Sie den Datenschutz- und Nutzungsbedingungen von Arrow Electronics zu.

Wir verwenden Cookies, um den Anwendernutzen zu vergrößern und unsere Webseite zu optimieren. Mehr über Cookies und wie man sie abschaltet finden Sie hier. Cookies und tracking Technologien können für Marketingzwecke verwendet werden.
Durch Klicken von „RICHTLINIEN AKZEPTIEREN“ stimmen Sie der Verwendung von Cookies auf Ihrem Endgerät und der Verwendung von tracking Technologien zu. Klicken Sie auf „MEHR INFORMATIONEN“ unten für mehr Informationen und Anleitungen wie man Cookies und tracking Technologien abschaltet. Das Akzeptieren von Cookies und tracking Technologien ist zwar freiwillig, das Blockieren kann aber eine korrekte Ausführung unserer Website verhindern, und bestimmte Werbung könnte für Sie weniger relevant sein.
Ihr Datenschutz ist uns wichtig. Lesen Sie mehr über unsere Datenschutzrichtlinien hier.