Everest-DEV-Board-ES, PolarFire Everest DEV Board MPF300TS PolarFire FPGA
Referenzdesign unter Verwendung des Teils MPF300TS-1FCG1152 von Arrow Development Tools
Zugehörige Dokumente
Für Endprodukte
- Automotive Sector
- Embedded System
- Industrial Applications
- Low-Power Applications
- Medical Appliances
- Safety-Critical Applications
Beschreibung
- Everest-DEV-Board-ES, PolarFire Everest DEV Board is a product in cooperation with Arrow company and was created to enable the user to test his applications and designs immediately on hardware within a short amount of time. To do so, this board was equipped with numerous components. The central element is the MPF300TS-1FCG1152EES, an FPGA of the PolarFire family
Haupteigenschaften
-
Embedded System TypeFPGA
-
Family NamePolarFire
Empfohlene Bauteile (45)
| Teilenummer | Hersteller | Typ | Beschreibung | |||
|---|---|---|---|---|---|---|
|
|
CAT24C256HU4IGT3 | onsemi | EEPROM | EEPROM Serial-I2C 256K-bit 32K x 8 2.5V/3.3V/5V 8-Pin UDFN EP T/R | In den Warenkorb | |
|
|
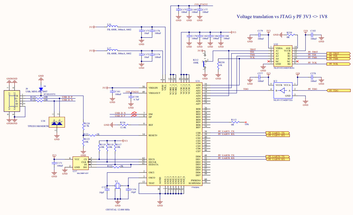
MX66U1G45GMI00 TR | Macronix International Co., Ltd. | Flash | NOR Flash Serial (SPI, Dual SPI, Quad SPI) 1.8V 1G-bit 1G/512M/256M x 1/2-bit/4-bit 8ns 16-Pin SOP W | In den Warenkorb | |
|
|
SN74LVC1G08DSFR | Texas Instruments | Logic Gates | AND Gate 1-Element 2-IN CMOS 6-Pin X2SON T/R | In den Warenkorb | |
|
|
ZL30265LDG1 | Microchip Technology | Clock Generators and Synthesizers | Clock Generator 9.72MHz to 1.25GHz-IN 1045MHz-OUT 56-Pin QFN EP Tray | In den Warenkorb | |
|
|
74LVC2G240DCURG4 | Texas Instruments | Buffers and Line Drivers | Buffer/Line Driver 2-CH Inverting 3-ST CMOS 8-Pin VSSOP T/R | In den Warenkorb | |
|
|
0S102011MS2QN1 | C&K | Switch Slide | Switch Slide ON ON SPDT Top Slide 0.1A 12VDC 10000Cycles PC Pins Thru-Hole Bulk | In den Warenkorb | |
|
|
DSC1121CI2-050.0000 | Microchip Technology | MEMS Oscillators | Oscillator MEMS 50MHz ±25ppm (Stability) 15pF LVCMOS 55% 2.5V/3.3V 6-Pin VDFN SMD Tube | In den Warenkorb | |
|
|
DSC1123CI1-156.2500 | Microchip Technology | MEMS Oscillators | Oscillator MEMS 156.25MHz ±50ppm (Stability) LVDS 52% 3.3V 6-Pin VDFN SMD Tube | In den Warenkorb | |
|
|
ZL30265LDF1 | Microchip Technology | Clock Generators and Synthesizers | Clock Generator 9.72MHz to 1.25GHz-IN 1045MHz-OUT 56-Pin QFN EP T/R | In den Warenkorb | |
|
|
ZL40213LDG1 | Microchip Technology | Clock Buffers and Drivers | Clock Fanout Buffer 2-OUT 1-IN 1:2 16-Pin QFN EP Tray | In den Warenkorb | |
|
|
93LC56BT-I/OT | Microchip Technology | EEPROM | EEPROM Serial-Microwire 2K-bit 128 x 16 3.3V/5V 6-Pin SOT-23 T/R | In den Warenkorb | |
|
|
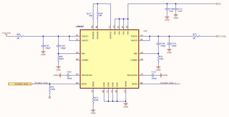
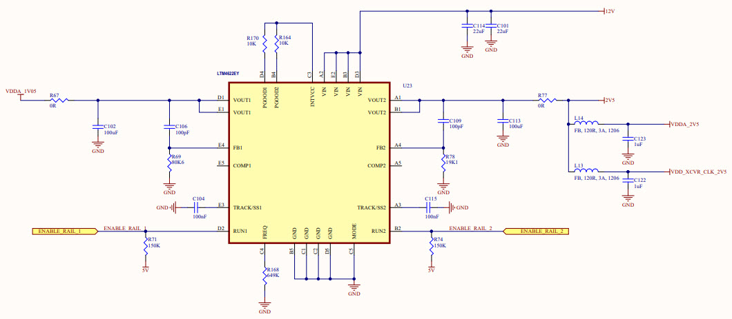
LTM4625EY#PBF | Analog Devices | DC to DC Converter and Switching Regulator Module | Module DC-DC 1-OUT 0.6V to 5.5V 5A 25-Pin BGA Tray | In den Warenkorb | |