EZ-PD CCG2 USB Type-C to DisplayPort Cable Solution Reference Design

Referenzdesign unter Verwendung des Teils CY7C65210-24LTXI von Infineon Technologies AG

Hersteller

Infineon Technologies AG
  • Anwendungskategorie
    Schnittstelle
  • Produkttyp
    USB Sener-Empfänger

Zugehörige Dokumente

Für Endprodukte

  • Displays and Monitors
  • Docking Station
  • USB Dongle

Beschreibung

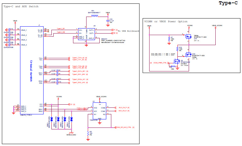
  • EZ-PD CCG2 USB Type-C to DisplayPort Cable Solution Reference Design. The Type-C to DisplayPort cable solution enables connectivity between a USB Type-C receptacle and DisplayPort (DP) or Mini DisplayPort (mDP) receptacle. This cable solution will have a Type-C plug on one end and DP/mDP plug on the other end. The cable solution meets the requirements described in Section 4.2 of the VESA DisplayPort Alt Mode on USB Type-C Standard Version 1.0 (Scenarios 2a and 2b USB Type-C to DisplayPort Cables). The solution also supports the USB Billboard Device Class used to communicate the DisplayPort Alternate Mode to a host system which does not support the DisplayPort mode

Haupteigenschaften

  • Interface Standards
    USB 2.0

Aktuelles über Elektronikkomponenten­

Wir haben unsere Datenschutzbestimmungen aktualisiert. Bitte nehmen Sie sich einen Moment Zeit, diese Änderungen zu überprüfen. Mit einem Klick auf "Ich stimme zu", stimmen Sie den Datenschutz- und Nutzungsbedingungen von Arrow Electronics zu.

Wir verwenden Cookies, um den Anwendernutzen zu vergrößern und unsere Webseite zu optimieren. Mehr über Cookies und wie man sie abschaltet finden Sie hier. Cookies und tracking Technologien können für Marketingzwecke verwendet werden.
Durch Klicken von „RICHTLINIEN AKZEPTIEREN“ stimmen Sie der Verwendung von Cookies auf Ihrem Endgerät und der Verwendung von tracking Technologien zu. Klicken Sie auf „MEHR INFORMATIONEN“ unten für mehr Informationen und Anleitungen wie man Cookies und tracking Technologien abschaltet. Das Akzeptieren von Cookies und tracking Technologien ist zwar freiwillig, das Blockieren kann aber eine korrekte Ausführung unserer Website verhindern, und bestimmte Werbung könnte für Sie weniger relevant sein.
Ihr Datenschutz ist uns wichtig. Lesen Sie mehr über unsere Datenschutzrichtlinien hier.