HV816DB3, High Brightness 16.5 in2 EL Lamp Driver Demo Board

Referenzdesign unter Verwendung des Teils HV816K6-G von Microchip Technology

Hersteller

Microchip Technology
  • Anwendungskategorie
    Beleuchtung
  • Produkttyp
    High Brightness Lamp Driver

Für Endprodukte

  • Display Backlighting
  • Keyboard Backlighting
  • Organizers
  • Portable Instrumentation

Beschreibung

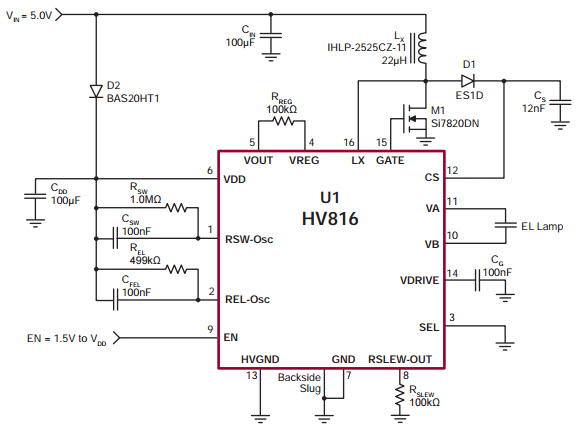
  • HV816DB3, Demo Board is designed for high power applications using the HV816 4x4 QFN-16 package. The HV816DB3 board has the circuitry to drive a 16.5in2 EL lamp. The HV816DB3 circuit has been optimized to drive an EL lamp size of 16.5 in2 . For lower power applications requiring different EL frequencies or smaller EL lamps sizes, the demo board can be re-optimized by changing some of the component values. It should be noted that the maximum power dissipation for the device on the HV816DB3 is limited to 2.5W

Haupteigenschaften

  • Input Voltage
    2.7 to 5.5 V
  • Output Voltage
    -180|180 V
  • Number of Derived Elements
    1

Aktuelles über Elektronikkomponenten­

Wir haben unsere Datenschutzbestimmungen aktualisiert. Bitte nehmen Sie sich einen Moment Zeit, diese Änderungen zu überprüfen. Mit einem Klick auf "Ich stimme zu", stimmen Sie den Datenschutz- und Nutzungsbedingungen von Arrow Electronics zu.

Wir verwenden Cookies, um den Anwendernutzen zu vergrößern und unsere Webseite zu optimieren. Mehr über Cookies und wie man sie abschaltet finden Sie hier. Cookies und tracking Technologien können für Marketingzwecke verwendet werden.
Durch Klicken von „RICHTLINIEN AKZEPTIEREN“ stimmen Sie der Verwendung von Cookies auf Ihrem Endgerät und der Verwendung von tracking Technologien zu. Klicken Sie auf „MEHR INFORMATIONEN“ unten für mehr Informationen und Anleitungen wie man Cookies und tracking Technologien abschaltet. Das Akzeptieren von Cookies und tracking Technologien ist zwar freiwillig, das Blockieren kann aber eine korrekte Ausführung unserer Website verhindern, und bestimmte Werbung könnte für Sie weniger relevant sein.
Ihr Datenschutz ist uns wichtig. Lesen Sie mehr über unsere Datenschutzrichtlinien hier.