HV9150DB1, Hysteretic DC/DC Controller Demo Board

Referenzdesign unter Verwendung des Teils HV9150K6-G von Microchip Technology

Hersteller

Microchip Technology
  • Anwendungskategorie
    Spannungsversorgungen
  • Produkttyp
    Einzelausgangs Gleichspannungs Netzteil

Für Endprodukte

  • Microelectromechanical System
  • Portable Equipments
  • Printers

Beschreibung

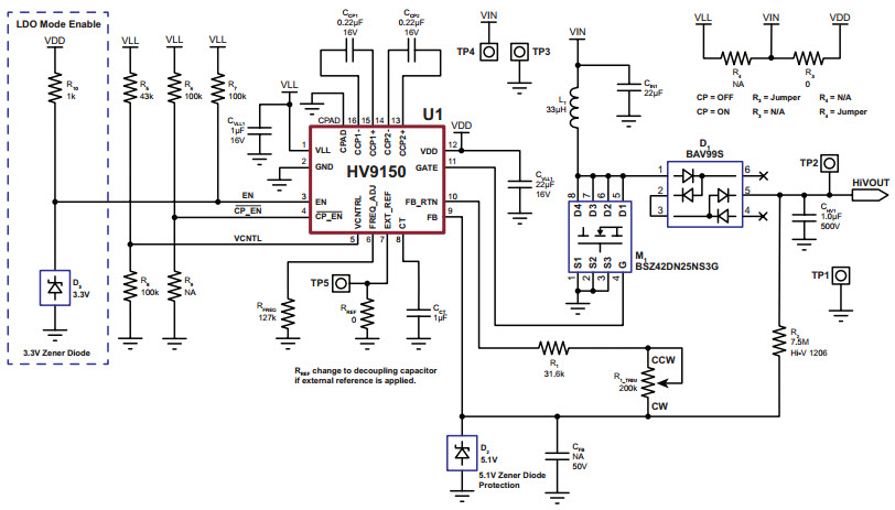
  • HV9150DB1, Demo Board is for the evaluation of the HV9150 hysteretic DC/DC controller. This demo board consists of all necessary components to create a 5V to 200V step up converter capable of providing 600 mW of output power. This DC/DC converter has a single voltage input and a single voltage output. The demo board is configured to use the internal voltage reference. In addition, the user also has access to an external voltage reference pin if it is preferred. The output voltage can be adjusted from 50V to 200V by adjusting the potentiometer next to the output terminals

Haupteigenschaften

  • Conversion Type
    DC to DC
  • Input Voltage
    4.75 to 5.25 V
  • Output Voltage
    50 to 200 V
  • Output Current
    0.003 A
  • Output Power
    0.6 W
  • Topology
    Boost

Aktuelles über Elektronikkomponenten­

Wir haben unsere Datenschutzbestimmungen aktualisiert. Bitte nehmen Sie sich einen Moment Zeit, diese Änderungen zu überprüfen. Mit einem Klick auf "Ich stimme zu", stimmen Sie den Datenschutz- und Nutzungsbedingungen von Arrow Electronics zu.

Wir verwenden Cookies, um den Anwendernutzen zu vergrößern und unsere Webseite zu optimieren. Mehr über Cookies und wie man sie abschaltet finden Sie hier. Cookies und tracking Technologien können für Marketingzwecke verwendet werden.
Durch Klicken von „RICHTLINIEN AKZEPTIEREN“ stimmen Sie der Verwendung von Cookies auf Ihrem Endgerät und der Verwendung von tracking Technologien zu. Klicken Sie auf „MEHR INFORMATIONEN“ unten für mehr Informationen und Anleitungen wie man Cookies und tracking Technologien abschaltet. Das Akzeptieren von Cookies und tracking Technologien ist zwar freiwillig, das Blockieren kann aber eine korrekte Ausführung unserer Website verhindern, und bestimmte Werbung könnte für Sie weniger relevant sein.
Ihr Datenschutz ist uns wichtig. Lesen Sie mehr über unsere Datenschutzrichtlinien hier.