ICE3xS03LJG F3 Fixed Frequency PWM Controller (Latch & Jitter version) Design Guide
Referenzdesign unter Verwendung des Teils ICE3BS03LJGXT von Infineon Technologies AG
Für Endprodukte
- AC to DC Power Supply
- DVD Player/Recorder
- Industrial
- Laptop
- LCD Monitor
- Notebook
- Printers
- Set-Top Box
Beschreibung
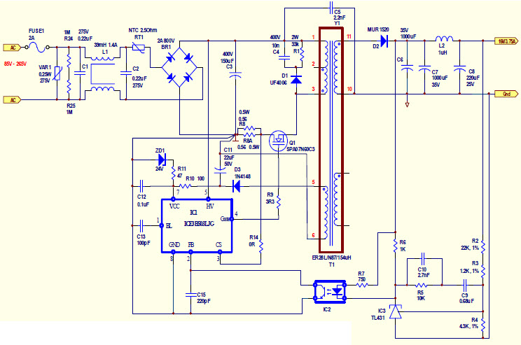
- ICE3XS03LJG is latest development of F3 fixed frequency PWM controller IC with latch and jitter features. It is a current mode PWM controller with startup cell in a DSO-8 package. switching frequency is running at 65/100KHz and it is suitable for AC/DC power supply such as LCD monitors, Adapters for printers and notebook computers, DVD players and recorder, Blue-Ray DVD player and recorder, set-top boxes and industrial auxiliary power supplies
Haupteigenschaften
-
Conversion TypeAC to DC
-
Input Voltage85 to 265 (AC) V
-
Output Voltage16 V
-
Output Current3.75 A
-
Output Power60 W
-
TopologyFlyback
Empfohlene Bauteile (146)
| Teilenummer | Hersteller | Typ | Beschreibung | |||
|---|---|---|---|---|---|---|
|
|
TL431LIBCDBZR | Texas Instruments | Voltage References | V-Ref Adjustable 2.495V to 36V 15mA 3-Pin SOT-23 T/R | In den Warenkorb | |
|
|
TL431-W | Texas Instruments | Voltage References | V-Ref Adjustable 2.495V to 36V 100mA Wafer | In den Warenkorb | |
|
|
TL431CDR | Texas Instruments | Voltage References | V-Ref Adjustable 2.495V to 36V 100mA 8-Pin SOIC T/R | In den Warenkorb | |
|
|
TL431AIDCKR | Texas Instruments | Voltage References | V-Ref Adjustable 2.495V to 36V 100mA 6-Pin SC-70 T/R | In den Warenkorb | |
|
|
TL431CDBZT | Texas Instruments | Voltage References | V-Ref Adjustable 2.495V to 36V 100mA 3-Pin SOT-23 T/R | In den Warenkorb | |
|
|
TL431IDBZT | Texas Instruments | Voltage References | V-Ref Adjustable 2.495V to 36V 100mA 3-Pin SOT-23 T/R | In den Warenkorb | |
|
|
TL431BIDBZRG4 | Texas Instruments | Voltage References | V-Ref Adjustable 2.495V to 36V 100mA 3-Pin SOT-23 T/R | In den Warenkorb | |
|
|
TL431QDBZR | Texas Instruments | Voltage References | V-Ref Adjustable 2.495V to 36V 100mA 3-Pin SOT-23 T/R | In den Warenkorb | |
|
|
TL431QDBVR | Texas Instruments | Voltage References | V-Ref Adjustable 2.495V to 36V 100mA 5-Pin SOT-23 T/R | In den Warenkorb | |
|
|
TL431QDBZTG4 | Texas Instruments | Voltage References | V-Ref Adjustable 2.495V to 36V 100mA 3-Pin SOT-23 T/R | In den Warenkorb | |
|
|
TL431ACPK | Texas Instruments | Voltage References | V-Ref Adjustable 2.495V to 36V 100mA 4-Pin(3+Tab) SOT-89 T/R | In den Warenkorb | |
|
|
TL431BCDBZRG4 | Texas Instruments | Voltage References | V-Ref Adjustable 2.495V to 36V 100mA 3-Pin SOT-23 T/R | In den Warenkorb | |