ISD-DEMO8101, SOP8 Demo Board based on ISD8101 Audio Amplifier Speaker

Referenzdesign unter Verwendung des Teils ISD8101 von Nuvoton Technology Corporation

Hersteller

Nuvoton Technology Corporation
  • Anwendungskategorie
    Audio
  • Produkttyp
    Audio Leistungsverstärker

Für Endprodukte

  • Boom Box
  • Gaming and Toys
  • Smart Phone
  • White Goods
  • Wireless Speaker

Beschreibung

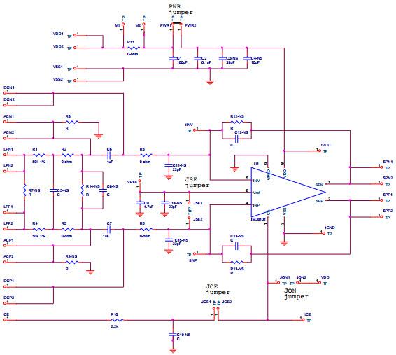
  • ISD-DEMO8101, SOP8 Demo Board for the ISD8101 series. It is available to demonstrate basic functionality and to make it easy to try different configurations of components and component values. In the standard configuration, there are no pins on any of the input/output pads on the PCB, and may be either soldered with wires or jumper pins. As a fast way to test, it is found that the larger size E-Z Hook style clip lead probe wires can attach easily to the holes around the outside edge of the PCB

Haupteigenschaften

  • Number of Channels
    1
  • Amplifier Type
    Class-AB

Aktuelles über Elektronikkomponenten­

Wir haben unsere Datenschutzbestimmungen aktualisiert. Bitte nehmen Sie sich einen Moment Zeit, diese Änderungen zu überprüfen. Mit einem Klick auf "Ich stimme zu", stimmen Sie den Datenschutz- und Nutzungsbedingungen von Arrow Electronics zu.

Wir verwenden Cookies, um den Anwendernutzen zu vergrößern und unsere Webseite zu optimieren. Mehr über Cookies und wie man sie abschaltet finden Sie hier. Cookies und tracking Technologien können für Marketingzwecke verwendet werden.
Durch Klicken von „RICHTLINIEN AKZEPTIEREN“ stimmen Sie der Verwendung von Cookies auf Ihrem Endgerät und der Verwendung von tracking Technologien zu. Klicken Sie auf „MEHR INFORMATIONEN“ unten für mehr Informationen und Anleitungen wie man Cookies und tracking Technologien abschaltet. Das Akzeptieren von Cookies und tracking Technologien ist zwar freiwillig, das Blockieren kann aber eine korrekte Ausführung unserer Website verhindern, und bestimmte Werbung könnte für Sie weniger relevant sein.
Ihr Datenschutz ist uns wichtig. Lesen Sie mehr über unsere Datenschutzrichtlinien hier.