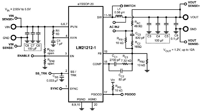
LM21212-1EVM/NOPB, Evaluation board provides a solution to examine the high efficiency LM21212-1 buck switching regulator

Referenzdesign unter Verwendung des Teils LM21212MH-1 von Texas Instruments

Hersteller

Texas Instruments
  • Anwendungskategorie
    Spannungsversorgungen
  • Produkttyp
    Einzelausgangs Gleichspannungs Netzteil

Für Endprodukte

  • FPGA Solutions
  • Wired Networking
  • Wireless

Beschreibung

  • LM21212-1EVM/NOPB, Evaluation board provides a solution to examine the high efficiency LM21212-1 buck switching regulator. The LM21212-1 is capable of driving up to 12A of continuous load current with excellent output voltage accuracy due to its ±1% internal reference. This device also features a clock synchronization input that allows the switching frequency to be synchronized to an external clock source. The 300 kHz to 1.5 MHz frequency synchronization range enables the user to minimize the power stage component size, while still allowing for high efficiency

Haupteigenschaften

  • Conversion Type
    DC to DC
  • Input Voltage
    2.95 to 5.5 V
  • Output Voltage
    1.2 V
  • Output Current
    12 A
  • Efficiency
    92 %
  • Topology
    Buck

Aktuelles über Elektronikkomponenten­

Wir haben unsere Datenschutzbestimmungen aktualisiert. Bitte nehmen Sie sich einen Moment Zeit, diese Änderungen zu überprüfen. Mit einem Klick auf "Ich stimme zu", stimmen Sie den Datenschutz- und Nutzungsbedingungen von Arrow Electronics zu.

Wir verwenden Cookies, um den Anwendernutzen zu vergrößern und unsere Webseite zu optimieren. Mehr über Cookies und wie man sie abschaltet finden Sie hier. Cookies und tracking Technologien können für Marketingzwecke verwendet werden.
Durch Klicken von „RICHTLINIEN AKZEPTIEREN“ stimmen Sie der Verwendung von Cookies auf Ihrem Endgerät und der Verwendung von tracking Technologien zu. Klicken Sie auf „MEHR INFORMATIONEN“ unten für mehr Informationen und Anleitungen wie man Cookies und tracking Technologien abschaltet. Das Akzeptieren von Cookies und tracking Technologien ist zwar freiwillig, das Blockieren kann aber eine korrekte Ausführung unserer Website verhindern, und bestimmte Werbung könnte für Sie weniger relevant sein.
Ihr Datenschutz ist uns wichtig. Lesen Sie mehr über unsere Datenschutzrichtlinien hier.