LM5007EVAL/NOPB, Evaluation Board using LM5007 Step down switching regulator
Referenzdesign unter Verwendung des Teils LM5007 von Texas Instruments
Für Endprodukte
- Automotive and Transportation
- Buck Converter
Beschreibung
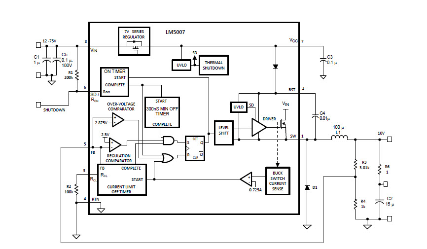
- LM5007EVAL/NOPB, Evaluation Board is designed to provide the design engineer with a fully functional step down switching regulator to evaluate LM5007 regulator IC, in a typical environment. The Evaluation Board just needs one high voltage power-supply (up to 75V and current rating of 1A). The maximum output power is 4 watts. Either an electronic load or resistor bank can be used for testing evaluation board there is no soft-start feature in LM5007, and it normally comes up with full load current to supply the power demanded by the load within a short time
Haupteigenschaften
-
Conversion TypeDC to DC
-
Input Voltage12 to 75 V
-
Output Voltage10 V
-
Output Current0.4 A
-
Output Power4 W
-
Efficiency90 %
-
TopologyBuck
Empfohlene Bauteile (8)
| Teilenummer | Hersteller | Typ | Beschreibung | |||
|---|---|---|---|---|---|---|
|
|
LM5007MM/NOPB | Texas Instruments | DC to DC Converter and Switching Regulator Chip | Conv DC-DC 9V to 75V Step Down Single-Out 2.5V to 73V 0.5A 8-Pin VSSOP T/R | In den Warenkorb | |
|
|
LM5007SDX/NOPB | Texas Instruments | DC to DC Converter and Switching Regulator Chip | Conv DC-DC 9V to 75V Step Down Single-Out 2.5V to 73V 0.5A 8-Pin WSON EP T/R | In den Warenkorb | |
|
|
LM5007MMX/NOPB | Texas Instruments | DC to DC Converter and Switching Regulator Chip | Conv DC-DC 9V to 75V Synchronous Step Down Single-Out 2.5V to 73V 0.5A 8-Pin VSSOP T/R | In den Warenkorb | |
|
|
LM5007MMX/NOPB | Texas Instruments | DC to DC Converter and Switching Regulator Chip | Conv DC-DC 9V to 75V Synchronous Step Down Single-Out 2.5V to 73V 0.5A 8-Pin VSSOP T/R | In den Warenkorb | |
|
|
LM5007MM/NOPB | Texas Instruments | DC to DC Converter and Switching Regulator Chip | Conv DC-DC 9V to 75V Step Down Single-Out 2.5V to 73V 0.5A 8-Pin VSSOP T/R | In den Warenkorb | |
|
|
LM5007SD/NOPB | Texas Instruments | DC to DC Converter and Switching Regulator Chip | Conv DC-DC 9V to 75V Step Down Single-Out 2.5V to 73V 0.5A 8-Pin WSON EP T/R | In den Warenkorb | |
|
|
LM5007SDX/NOPB | Texas Instruments | DC to DC Converter and Switching Regulator Chip | Conv DC-DC 9V to 75V Step Down Single-Out 2.5V to 73V 0.5A 8-Pin WSON EP T/R | In den Warenkorb | |
|
|
LM5007SD/NOPB | Texas Instruments | DC to DC Converter and Switching Regulator Chip | Conv DC-DC 9V to 75V Step Down Single-Out 2.5V to 73V 0.5A 8-Pin WSON EP T/R | In den Warenkorb | |