LM97937EVM, Evaluation Module using LM97937RMET dual-channel, 14-bit, 370-MSPS Analog-to-Digital Converter

Referenzdesign unter Verwendung des Teils LM97937RMET von Texas Instruments

Hersteller

Texas Instruments
  • Anwendungskategorie
    Datenkonvertierung
  • Produkttyp
    Analog zu Digital Wandlung

Für Endprodukte

  • Basestation
  • Communications and Telecom
  • IF Transceiver
  • Portable
  • Test and Measurement

Beschreibung

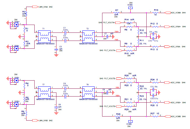
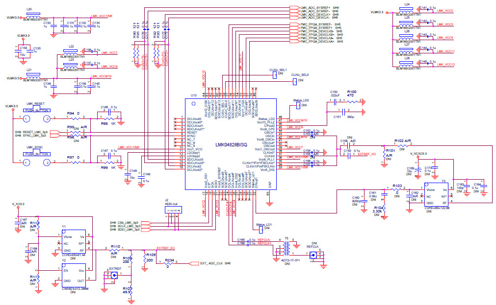
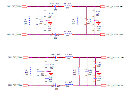
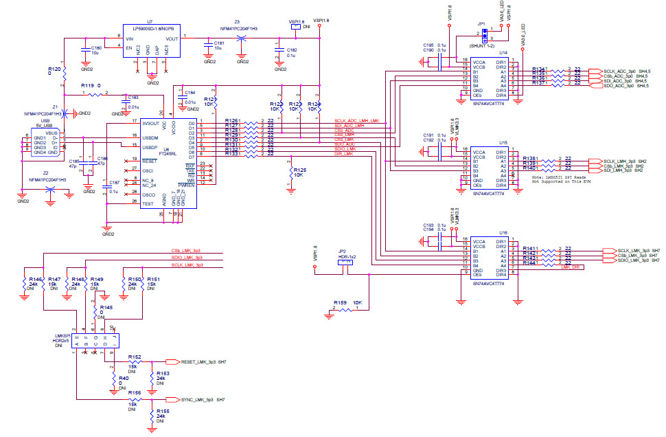
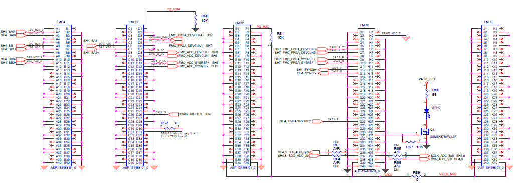
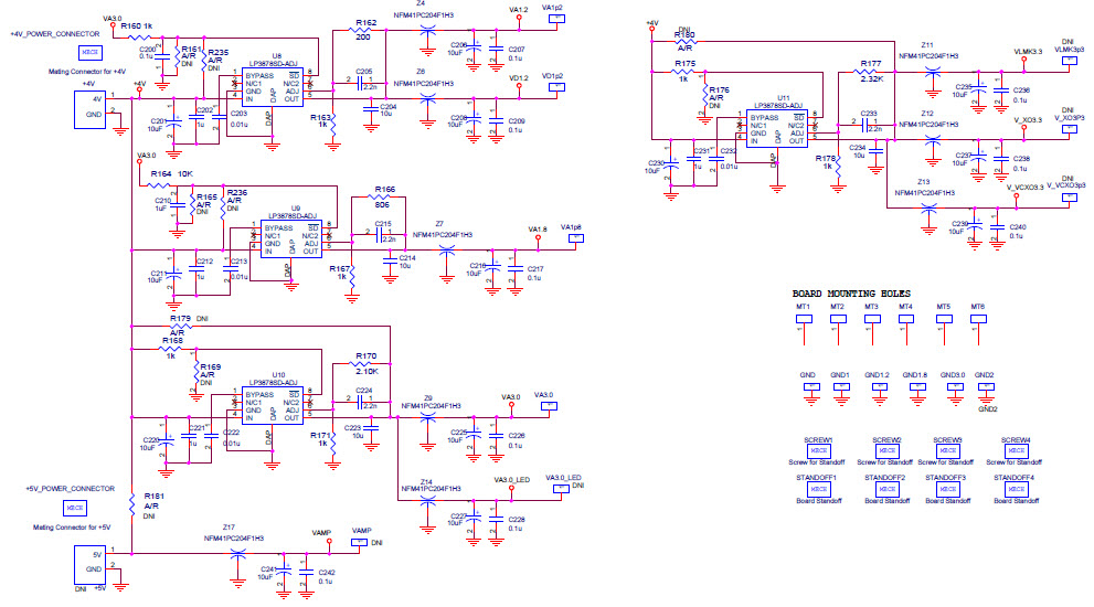
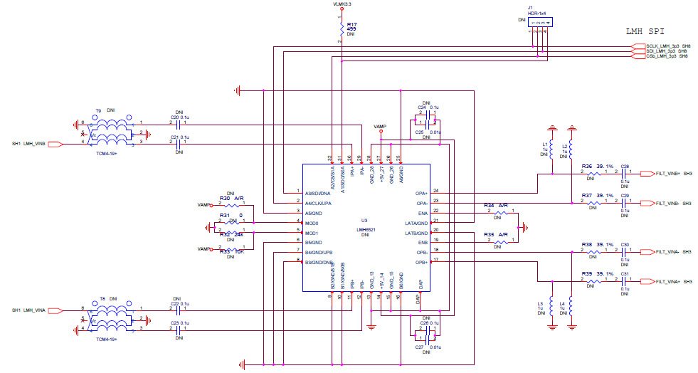
  • LM97937EVM, Evaluation Module using LM97937RMET dual-channel, 14-bit, 370-MSPS Analog-to-Digital Converter. The LM97937EVM is an evaluation board used to evaluate the LM97937RMET analog-to-digital converter (ADC) from TI. The LM97937RMET device is a dual-channel, 14-bit ADC with SNRBoost and Bit-Burst signal processing capable of operating at sampling rates up to 370 Mega samples per second (MSPS). The LM97937 device output data is transmitted over a standard JESD204B high-speed serial interface

Haupteigenschaften

  • ADC Resolution
    14 Bit
  • ADC Sampling Rate
    370M SPS
  • Number of Channels
    2CH

Aktuelles über Elektronikkomponenten­

Wir haben unsere Datenschutzbestimmungen aktualisiert. Bitte nehmen Sie sich einen Moment Zeit, diese Änderungen zu überprüfen. Mit einem Klick auf "Ich stimme zu", stimmen Sie den Datenschutz- und Nutzungsbedingungen von Arrow Electronics zu.

Wir verwenden Cookies, um den Anwendernutzen zu vergrößern und unsere Webseite zu optimieren. Mehr über Cookies und wie man sie abschaltet finden Sie hier. Cookies und tracking Technologien können für Marketingzwecke verwendet werden.
Durch Klicken von „RICHTLINIEN AKZEPTIEREN“ stimmen Sie der Verwendung von Cookies auf Ihrem Endgerät und der Verwendung von tracking Technologien zu. Klicken Sie auf „MEHR INFORMATIONEN“ unten für mehr Informationen und Anleitungen wie man Cookies und tracking Technologien abschaltet. Das Akzeptieren von Cookies und tracking Technologien ist zwar freiwillig, das Blockieren kann aber eine korrekte Ausführung unserer Website verhindern, und bestimmte Werbung könnte für Sie weniger relevant sein.
Ihr Datenschutz ist uns wichtig. Lesen Sie mehr über unsere Datenschutzrichtlinien hier.