LT1370, 5V to 12V Boost Converter
Referenzdesign unter Verwendung des Teils LT1370 von Analog Devices
Für Endprodukte
- Laptop
- Notebook
- Power Supplies
Beschreibung
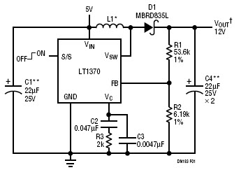
- Circuit shows LT1370, A typical 5V to 12V boost application. The high 6A switch rating permits the circuit to deliver up to 24W
Haupteigenschaften
-
Conversion TypeDC to DC
-
Input Voltage5 V
-
Output Voltage12 V
-
Output Current2 A
-
Output Power24 W
-
Efficiency90 %
-
TopologyBoost
Empfohlene Bauteile (11)
| Teilenummer | Hersteller | Typ | Beschreibung | |||
|---|---|---|---|---|---|---|
|
|
LT1370HVCR#TRPBF | Analog Devices | DC to DC Converter and Switching Regulator Chip | Conv DC-DC 2.4V to 30V Non-Inv/Inv/Step Up/Step Down Single-Out 1.245V to 35V 6A 8-Pin(7+Tab) DDPAK T/R | In den Warenkorb | |
|
|
LT1370CR | Analog Devices | DC to DC Converter and Switching Regulator Chip | Conv DC-DC 2.4V to 30V Non-Inv/Inv/Step Up/Step Down Single-Out 1.245V to 35V 6A 8-Pin(7+Tab) DDPAK | In den Warenkorb | |
|
|
LT1370CT7 | Analog Devices | DC to DC Converter and Switching Regulator Chip | Conv DC-DC 2.4V to 30V Non-Inv/Inv/Step Up/Step Down Single-Out 1.245V to 35V 6A 7-Pin(7+Tab) TO-220 | In den Warenkorb | |
|
|
LT1370HVCR#PBF | Analog Devices | DC to DC Converter and Switching Regulator Chip | Conv DC-DC 2.4V to 30V Non-Inv/Inv/Step Up/Step Down Single-Out 1.245V to 35V 6A 8-Pin(7+Tab) DDPAK Tube | In den Warenkorb | |
|
|
LT1370CT7#PBF | Analog Devices | DC to DC Converter and Switching Regulator Chip | Conv DC-DC 2.4V to 30V Non-Inv/Inv/Step Up/Step Down Single-Out 1.245V to 35V 6A 7-Pin(7+Tab) TO-220 Tube | In den Warenkorb | |
|
|
LT1370CR#PBF | Analog Devices | DC to DC Converter and Switching Regulator Chip | Conv DC-DC 2.4V to 30V Non-Inv/Inv/Step Up/Step Down Single-Out 1.245V to 35V 6A 8-Pin(7+Tab) DDPAK Tube | In den Warenkorb | |
|
|
LT1370CR#TRPBF | Analog Devices | DC to DC Converter and Switching Regulator Chip | Conv DC-DC 2.4V to 30V Non-Inv/Inv/Step Up/Step Down Single-Out 1.245V to 35V 6A 8-Pin(7+Tab) DDPAK T/R | In den Warenkorb | |
|
|
LT1370HVCT7#PBF | Analog Devices | DC to DC Converter and Switching Regulator Chip | Conv DC-DC 2.4V to 30V Non-Inv/Inv/Step Up/Step Down Single-Out 1.245V to 35V 6A 7-Pin(7+Tab) TO-220 Tube | In den Warenkorb | |
|
|
LT1370HVIT7#PBF | Analog Devices | DC to DC Converter and Switching Regulator Chip | Conv DC-DC 2.4V to 30V Non-Inv/Inv/Step Up/Step Down Single-Out 1.245V to 35V 6A 7-Pin(7+Tab) TO-220 Tube | In den Warenkorb | |
|
|
LT1370HVCR | Analog Devices | DC to DC Converter and Switching Regulator Chip | Conv DC-DC 2.4V to 30V Non-Inv/Inv/Step Up/Step Down Single-Out 1.245V to 35V 6A 8-Pin(7+Tab) DDPAK | In den Warenkorb | |
|
|
LT1370IT7#PBF | Analog Devices | DC to DC Converter and Switching Regulator Chip | Conv DC-DC 2.4V to 30V Non-Inv/Inv/Step Up/Step Down Single-Out 1.245V to 35V 6A 7-Pin(7+Tab) TO-220 Tube | In den Warenkorb | |