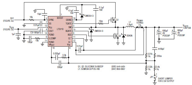
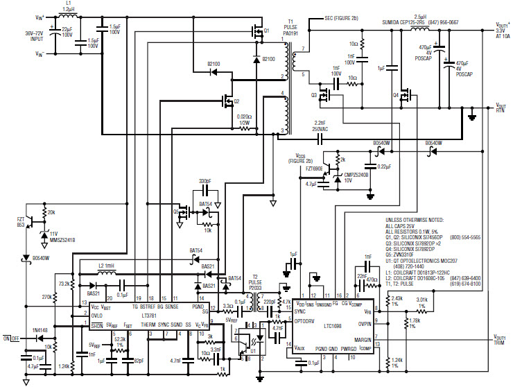
LT3781, 36 to 72V DC to 3.3V/10A and 1.8V/10A dual output isolated power supply
Referenzdesign unter Verwendung des Teils LT3781 von Analog Devices
Für Endprodukte
- Servers
- Telecom Power Supply
Beschreibung
- Circuit shows LT3781, 36 to 72V DC to 3.3V/10A and 1.8V/10A dual output isolated power supply
Haupteigenschaften
-
Conversion TypeDC to DC
-
Input Voltage36 to 72 V
-
Output Voltage1.8|3.3 V
-
Output Current10@1.8V|10@3.3V A
-
Efficiency86 %
-
TopologyForward
Empfohlene Bauteile (24)
| Teilenummer | Hersteller | Typ | Beschreibung | |||
|---|---|---|---|---|---|---|
|
|
LTC1698IGN#TRPBF | Analog Devices | PWM and Resonant Controllers | Secondary Side PWM Controller 50kHz to 400kHz 16-Pin SSOP N T/R | In den Warenkorb | |
|
|
MOC207VM | onsemi | Transistor and Photovoltaic Output Photocouplers | Optocoupler DC-IN 1-CH Transistor With Base DC-OUT 8-Pin SOIC Tube | In den Warenkorb | |
|
|
LTC1698EGN | Analog Devices | PWM and Resonant Controllers | Secondary Side PWM Controller 50kHz to 400kHz 16-Pin SSOP N | In den Warenkorb | |
|
|
LTC1698IGN | Analog Devices | PWM and Resonant Controllers | Secondary Side PWM Controller 50kHz to 400kHz 16-Pin SSOP N | In den Warenkorb | |
|
|
LTC1698IGN#PBF | Analog Devices | PWM and Resonant Controllers | Secondary Side PWM Controller 50kHz to 400kHz 16-Pin SSOP N Tube | In den Warenkorb | |
|
|
MOC207R2M | onsemi | Transistor and Photovoltaic Output Photocouplers | Optocoupler DC-IN 1-CH Transistor With Base DC-OUT 8-Pin SOIC T/R | In den Warenkorb | |
|
|
MOC207M | onsemi | Transistor and Photovoltaic Output Photocouplers | Optocoupler DC-IN 1-CH Transistor With Base DC-OUT 8-Pin SOIC Tube | In den Warenkorb | |
|
|
LTC1698ES#TRPBF | Analog Devices | PWM and Resonant Controllers | Secondary Side PWM Controller 50kHz to 400kHz 16-Pin SOIC N T/R | In den Warenkorb | |
|
|
LTC1698IS#PBF | Analog Devices | PWM and Resonant Controllers | Secondary Side PWM Controller 50kHz to 400kHz 16-Pin SOIC N Tube | In den Warenkorb | |
|
|
MOC207R2VM | onsemi | Transistor and Photovoltaic Output Photocouplers | Optocoupler DC-IN 1-CH Transistor With Base DC-OUT 8-Pin SOIC T/R | In den Warenkorb | |
|
|
LTC1698ES#PBF | Analog Devices | PWM and Resonant Controllers | Secondary Side PWM Controller 50kHz to 400kHz 16-Pin SOIC N Tube | In den Warenkorb | |
|
|
LT3710EFE | Analog Devices | PWM and Resonant Controllers | Secondary Side PWM Controller 500kHz 16-Pin TSSOP EP | In den Warenkorb | |