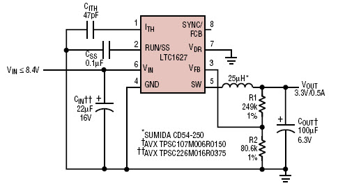
LTC1627, Dual lithium-ion to 3.3V/0.5A regulator
Referenzdesign unter Verwendung des Teils LTC1627 von Analog Devices
Für Endprodukte
- Cellular Phone
- Distributed Control System
- Portable
- Scanners
- Wireless Modem
Beschreibung
- Circuit shows LTC1627, Dual lithium-ion to 3.3V/0.5A Step-Down regulator
Haupteigenschaften
-
Conversion TypeDC to DC
-
Input Voltage8.4 V
-
Output Voltage3.3 V
-
Output Current0.5 A
-
Efficiency95 %
-
TopologyBuck
Empfohlene Bauteile (7)
| Teilenummer | Hersteller | Typ | Beschreibung | |||
|---|---|---|---|---|---|---|
|
|
LTC1627CS8#TRPBF | Analog Devices | DC to DC Converter and Switching Regulator Chip | Conv DC-DC 2.65V to 8.5V Synchronous Step Down Single-Out 0.8V to 8.5V 0.5A 8-Pin SOIC N T/R | In den Warenkorb | |
|
|
LTC1627CS8 | Analog Devices | DC to DC Converter and Switching Regulator Chip | Conv DC-DC 2.65V to 8.5V Synchronous Step Down Single-Out 0.8V to 8.5V 0.5A 8-Pin SOIC N | In den Warenkorb | |
|
|
LTC1627IS8#PBF | Analog Devices | DC to DC Converter and Switching Regulator Chip | Conv DC-DC 2.65V to 8.5V Synchronous Step Down Single-Out 0.8V to 8.5V 0.5A 8-Pin SOIC N Tube | In den Warenkorb | |
|
|
LTC1627IS8#TR | Analog Devices | DC to DC Converter and Switching Regulator Chip | Conv DC-DC 2.65V to 8.5V Synchronous Step Down Single-Out 0.8V to 8.5V 0.5A 8-Pin SOIC N T/R | In den Warenkorb | |
|
|
LTC1627CS8#TR | Analog Devices | DC to DC Converter and Switching Regulator Chip | Conv DC-DC 2.65V to 8.5V Synchronous Step Down Single-Out 0.8V to 8.5V 0.5A 8-Pin SOIC N T/R | In den Warenkorb | |
|
|
LTC1627CS8#PBF | Analog Devices | DC to DC Converter and Switching Regulator Chip | Conv DC-DC 2.65V to 8.5V Synchronous Step Down Single-Out 0.8V to 8.5V 0.5A 8-Pin SOIC N Tube | In den Warenkorb | |
|
|
LTC1627IS8#TRPBF | Analog Devices | DC to DC Converter and Switching Regulator Chip | Conv DC-DC 2.65V to 8.5V Synchronous Step Down Single-Out 0.8V to 8.5V 0.5A 8-Pin SOIC N T/R | In den Warenkorb | |