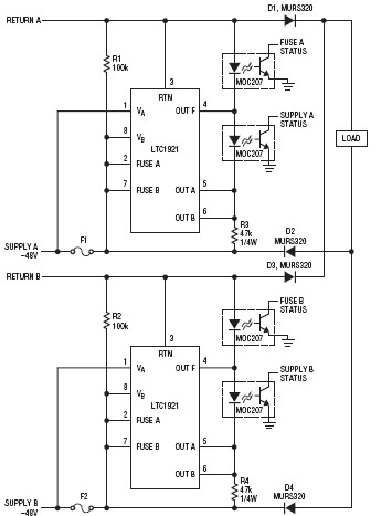
LTC1921 Monitors each supply at the Card Edge in a 4-diode Design Circuit
Referenzdesign unter Verwendung des Teils LTC1921 von Analog Devices
Für Endprodukte
- Computer Cards
Beschreibung
- LTC1921 Monitors each supply at the Card Edge in a 4-diode Design Circuit. Reliability is a top priority for the designers of modern telephone and communications equipment. Designers take extra care to protect circuitry from failure by employing redundancy whenever possible, especially for power supplies. Supply voltages and fuses are monitored for early warnings of impending failure, often via a complicated array of precision components
Haupteigenschaften
-
Protection TypeOvercurrent|Overvoltage
Empfohlene Bauteile (14)
| Teilenummer | Hersteller | Typ | Beschreibung | |||
|---|---|---|---|---|---|---|
|
|
MOC207M | onsemi | Transistor and Photovoltaic Output Photocouplers | Optocoupler DC-IN 1-CH Transistor With Base DC-OUT 8-Pin SOIC Tube | In den Warenkorb | |
|
|
MOC207VM | onsemi | Transistor and Photovoltaic Output Photocouplers | Optocoupler DC-IN 1-CH Transistor With Base DC-OUT 8-Pin SOIC Tube | In den Warenkorb | |
|
|
MOC207R2VM | onsemi | Transistor and Photovoltaic Output Photocouplers | Optocoupler DC-IN 1-CH Transistor With Base DC-OUT 8-Pin SOIC T/R | In den Warenkorb | |
|
|
MOC207R2M | onsemi | Transistor and Photovoltaic Output Photocouplers | Optocoupler DC-IN 1-CH Transistor With Base DC-OUT 8-Pin SOIC T/R | In den Warenkorb | |
|
|
LTC1921CMS8#TRPBF | Analog Devices | Linear Comparators | Monitor 10V to 80V 8-Pin MSOP T/R | In den Warenkorb | |
|
|
LTC1921IMS8#TRPBF | Analog Devices | Linear Comparators | Monitor 10V to 80V 8-Pin MSOP T/R | In den Warenkorb | |
|
|
LTC1921CMS8#PBF | Analog Devices | Linear Comparators | Monitor 10V to 80V 8-Pin MSOP Tube | In den Warenkorb | |
|
|
LTC1921IMS8#TR | Analog Devices | Linear Comparators | Monitor 10V to 80V 8-Pin MSOP T/R | In den Warenkorb | |
|
|
LTC1921IS8#TRPBF | Analog Devices | Linear Comparators | Monitor 10V to 80V 8-Pin SOIC N T/R | In den Warenkorb | |
|
|
LTC1921IMS8#PBF | Analog Devices | Linear Comparators | Monitor 10V to 80V 8-Pin MSOP Tube | In den Warenkorb | |
|
|
LTC1921CS8#TRPBF | Analog Devices | Linear Comparators | Monitor 10V to 80V 8-Pin SOIC N T/R | In den Warenkorb | |
|
|
LTC1921CS8#PBF | Analog Devices | Linear Comparators | Monitor 10V to 80V 8-Pin SOIC N Tube | In den Warenkorb | |