LTC3407, Low profile (1.2mm) Lithium-Ion dual step-down regulator
Referenzdesign unter Verwendung des Teils LTC3407 von Analog Devices
Für Endprodukte
- Cellular Phone
- Pager
- Personal Digital Assistant
Beschreibung
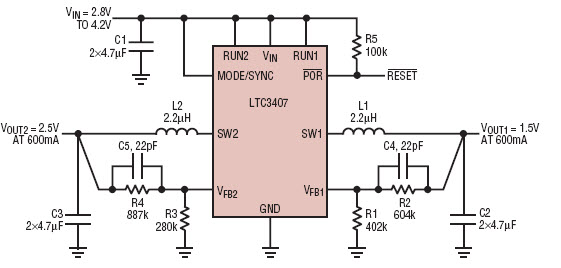
- Circuit shows LTC3407, Low profile (1.2mm) Lithium-Ion dual step-down regulator
Haupteigenschaften
-
Conversion TypeDC to DC
-
Input Voltage2.8 to 4.2 V
-
Output Voltage1.5|2.5 V
-
Output Current0.6@1.5V|0.6@2.5V A
-
Efficiency95 %
-
TopologyBuck
Empfohlene Bauteile (10)
| Teilenummer | Hersteller | Typ | Beschreibung | |||
|---|---|---|---|---|---|---|
|
|
LTC3407AIMSE#PBF | Analog Devices | DC to DC Converter and Switching Regulator Chip | Conv DC-DC 2.5V to 5.5V Synchronous Step Down Dual-Out 0.6V to 5V 0.6A/0.6A 10-Pin MSOP EP Tube | In den Warenkorb | |
|
|
LTC3407EDD | Analog Devices | DC to DC Converter and Switching Regulator Chip | Conv DC-DC 2.5V to 5.5V Synchronous Step Down Dual-Out 0.6V to 5V 0.6A/0.6A 10-Pin DFN EP | In den Warenkorb | |
|
|
LTC3407EMSE#PBF | Analog Devices | DC to DC Converter and Switching Regulator Chip | Conv DC-DC 2.5V to 5.5V Synchronous Step Down Dual-Out 0.6V to 5V 0.6A/0.6A 10-Pin MSOP EP Tube | In den Warenkorb | |
|
|
LTC3407EDD#TRPBF | Analog Devices | DC to DC Converter and Switching Regulator Chip | Conv DC-DC 2.5V to 5.5V Synchronous Step Down Dual-Out 0.6V to 5V 0.6A/0.6A 10-Pin DFN EP T/R | In den Warenkorb | |
|
|
LTC3407EMSE#TRPBF | Analog Devices | DC to DC Converter and Switching Regulator Chip | Conv DC-DC 2.5V to 5.5V Synchronous Step Down Dual-Out 0.6V to 5V 0.6A/0.6A 10-Pin MSOP EP T/R | In den Warenkorb | |
|
|
LTC3407AIDD#PBF | Analog Devices | DC to DC Converter and Switching Regulator Chip | Conv DC-DC 2.5V to 5.5V Synchronous Step Down Dual-Out 0.6V to 5V 0.6A/0.6A 10-Pin DFN EP Tube | In den Warenkorb | |
|
|
LTC3407EDD#TR | Analog Devices | DC to DC Converter and Switching Regulator Chip | Conv DC-DC 2.5V to 5.5V Synchronous Step Down Dual-Out 0.6V to 5V 0.6A/0.6A 10-Pin DFN EP T/R | In den Warenkorb | |
|
|
LTC3407AIMSE#TRPBF | Analog Devices | DC to DC Converter and Switching Regulator Chip | Conv DC-DC 2.5V to 5.5V Synchronous Step Down Dual-Out 0.6V to 5V 0.6A/0.6A 10-Pin MSOP EP T/R | In den Warenkorb | |
|
|
LTC3407AIDD#TRPBF | Analog Devices | DC to DC Converter and Switching Regulator Chip | Conv DC-DC 2.5V to 5.5V Synchronous Step Down Dual-Out 0.6V to 5V 0.6A/0.6A 10-Pin DFN EP T/R | In den Warenkorb | |
|
|
LTC3407EDD#PBF | Analog Devices | DC to DC Converter and Switching Regulator Chip | Conv DC-DC 2.5V to 5.5V Synchronous Step Down Dual-Out 0.6V to 5V 0.6A/0.6A 10-Pin DFN EP Tube | In den Warenkorb | |