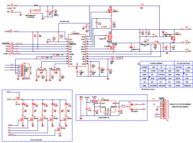
LTC4100EGN Demo Board, Smart Battery Charger DCIN = 15V-20V / 3.5V
Referenzdesign unter Verwendung des Teils LTC4100EG von Analog Devices
Für Endprodukte
- Instrumentation and Measurement
- Portable Computers
- RAID Data Storage System
- Servers
Beschreibung
- Demonstration circuit DC512A is a single battery switching step-down charge controller featuring the LTC4100. The recommended input power is 15 to 20V at 3.5A. A two-position jumper allows choice of protected output voltage range suitable for 3- and 4-Cell Li-ion batteries. Removal of the jumper allows full output voltage range. The maximum charge current is 4A
Haupteigenschaften
-
Battery TypeLithium-Ion
-
Input Voltage15 to 25 V
-
Output Voltage6 to 25 V
-
Number of Battery Cells3|4
Empfohlene Bauteile (8)
| Teilenummer | Hersteller | Typ | Beschreibung | |||
|---|---|---|---|---|---|---|
|
|
LT1129CS8-5#TRPBF | Analog Devices | Linear Regulators | LDO Regulator Pos 5V 0.7A 8-Pin SOIC N T/R | In den Warenkorb | |
|
|
LT1129CS8-5 | Analog Devices | Linear Regulators | LDO Regulator Pos 5V 0.7A 8-Pin SOIC N | In den Warenkorb | |
|
|
LT1129CS8-5#PBF | Analog Devices | Linear Regulators | LDO Regulator Pos 5V 0.7A 8-Pin SOIC N Tube | In den Warenkorb | |
|
|
LT1129CS8-5#TR | Analog Devices | Linear Regulators | LDO Regulator Pos 5V 0.7A 8-Pin SOIC N T/R | In den Warenkorb | |
|
|
LTC4100EG | Analog Devices | Battery Management ICs | Switching Battery Charger Controller Li-Ion/Li-Pol/NiCd/NiMH 4000mA 3.5V to 26V 24-Pin SSOP | In den Warenkorb | |
|
|
LTC4100EG#PBF | Analog Devices | Battery Management ICs | Switching Battery Charger Controller Li-Ion/Li-Pol/NiCd/NiMH 4000mA 3.5V to 26V 24-Pin SSOP Tube | In den Warenkorb | |
|
|
LTC4100EG#TR | Analog Devices | Battery Management ICs | Switching Battery Charger Controller Li-Ion/Li-Pol/NiCd/NiMH 4000mA 3.5V to 26V 24-Pin SSOP T/R | In den Warenkorb | |
|
|
LTC4100EG#TRPBF | Analog Devices | Battery Management ICs | Switching Battery Charger Controller Li-Ion/Li-Pol/NiCd/NiMH 4000mA 3.5V to 26V 24-Pin SSOP T/R | In den Warenkorb | |