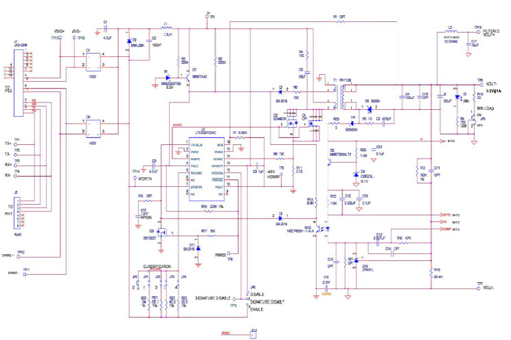
LTC4267CDHC Demo Board, RJ-45 Ethernet Output, Vout = 3.3V @ 1.0A
Referenzdesign unter Verwendung des Teils LTC4267CDHC von Analog Devices
Zugehörige Dokumente
Für Endprodukte
- IP Phone
- PoE Security Camera
- PoE Wireless Access Point
- Power Over Ethernet
Beschreibung
- Demonstration circuit DC804B-A is a Power Over Ethernet PD INTERFACE WITH INTEGRATED SWITCHING REGULATOR featuring the LTC4267. It provides a complete IEEE802.3af power device (PD) interface and isolated 3.3V power supply solution for use in Power over Ethernet (PoE) applications
Haupteigenschaften
-
Conversion TypeDC to DC
-
Input Voltage38 to 57 V
-
Output Voltage3.3 V
-
Output Current1|1.6|2.5 A
-
Output Power8.5 W
-
TopologyFlyback
Empfohlene Bauteile (12)
| Teilenummer | Hersteller | Typ | Beschreibung | |||
|---|---|---|---|---|---|---|
|
|
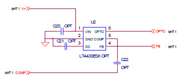
LT4430ES6#PBF | Analog Devices | Specialized Power ICs and Modules | Secondary Side Optocoupler Driver 6-Pin TSOT-23 T/R | In den Warenkorb | |
|
|
LT4430ES6#TRMPBF | Analog Devices | Specialized Power ICs and Modules | Secondary Side Optocoupler Driver 6-Pin TSOT-23 T/R | In den Warenkorb | |
|
|
LT4430ES6 | Analog Devices | Specialized Power ICs and Modules | Secondary Side Optocoupler Driver 6-Pin TSOT-23 | In den Warenkorb | |
|
|
PS2911-1-K-AX | Renesas Electronics | Transistor and Photovoltaic Output Photocouplers | Optocoupler DC-IN 1-CH Transistor DC-OUT 4-Pin Ultra Small Flat Cut Tape | In den Warenkorb | |
|
|
LT4430ES6#TRM | Analog Devices | Specialized Power ICs and Modules | Secondary Side Optocoupler Driver 6-Pin TSOT-23 T/R | In den Warenkorb | |
|
|
LT4430ES6#TRPBF | Analog Devices | Specialized Power ICs and Modules | Secondary Side Optocoupler Driver 6-Pin TSOT-23 T/R | In den Warenkorb | |
|
|
LT4430ES6#TR | Analog Devices | Specialized Power ICs and Modules | Secondary Side Optocoupler Driver 6-Pin TSOT-23 T/R | In den Warenkorb | |
|
|
LTC4267CDHC | Analog Devices | Power Over Ethernet - PoE Controllers | Power Over Ethernet PD Controller -57V 16-Pin DFN EP | In den Warenkorb | |
|
|
LTC4267CDHC#PBF | Analog Devices | Power Over Ethernet - PoE Controllers | Power Over Ethernet PD Controller -57V 16-Pin DFN EP | In den Warenkorb | |
|
|
LTC4267CDHC-3#TRPBF | Analog Devices | Power Over Ethernet - PoE Controllers | Power Over Ethernet PD Controller 16-Pin DFN EP | In den Warenkorb | |
|
|
LTC4267CDHC#TRPBF | Analog Devices | Power Over Ethernet - PoE Controllers | Power Over Ethernet PD Controller -57V 16-Pin DFN EP | In den Warenkorb | |
|
|
LTC4267CDHC-3#PBF | Analog Devices | Power Over Ethernet - PoE Controllers | Power Over Ethernet PD Controller 16-Pin DFN EP | In den Warenkorb | |