LTC6362, Precision Low Power Differential ADC Driver Demo Board

Referenzdesign unter Verwendung des Teils LTC6362CMS8 von Analog Devices

Hersteller

Analog Devices
  • Anwendungskategorie
    Verstärker und Komparatoren
  • Produkttyp
    Differenzieller Verstärker

Für Endprodukte

  • Instrumentation and Measurement

Beschreibung

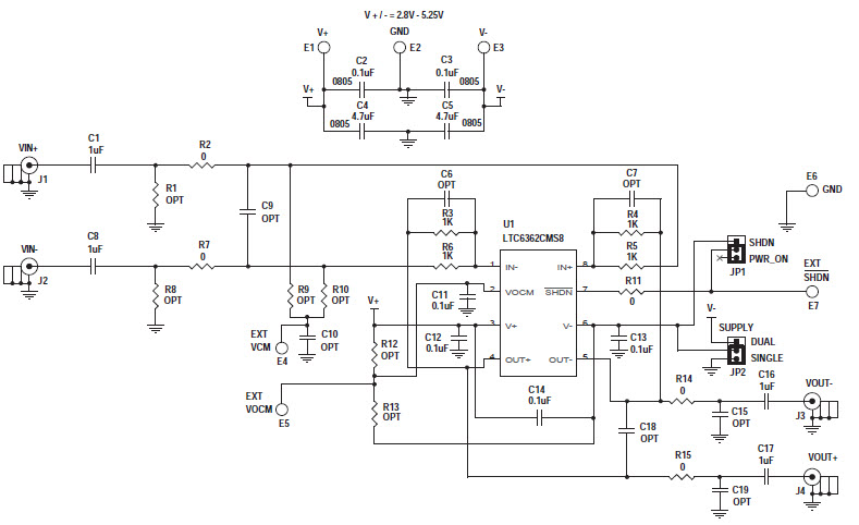
  • Demo circuit 1833A contains the LTC6362 amplifier configured as a unity gain amplifier with 1kO feedback and input resistors, where both inputs are AC-coupled by a 1 uF capacitor. The LTC6362 is a low power, low noise differential Op-Amp with rail-to-rail input and output swing that has been optimized to drive low power SAR ADCs

Haupteigenschaften

  • Number of Supplies
    Single
  • Supply Voltage
    5 V

Aktuelles über Elektronikkomponenten­

Wir haben unsere Datenschutzbestimmungen aktualisiert. Bitte nehmen Sie sich einen Moment Zeit, diese Änderungen zu überprüfen. Mit einem Klick auf "Ich stimme zu", stimmen Sie den Datenschutz- und Nutzungsbedingungen von Arrow Electronics zu.

Wir verwenden Cookies, um den Anwendernutzen zu vergrößern und unsere Webseite zu optimieren. Mehr über Cookies und wie man sie abschaltet finden Sie hier. Cookies und tracking Technologien können für Marketingzwecke verwendet werden.
Durch Klicken von „RICHTLINIEN AKZEPTIEREN“ stimmen Sie der Verwendung von Cookies auf Ihrem Endgerät und der Verwendung von tracking Technologien zu. Klicken Sie auf „MEHR INFORMATIONEN“ unten für mehr Informationen und Anleitungen wie man Cookies und tracking Technologien abschaltet. Das Akzeptieren von Cookies und tracking Technologien ist zwar freiwillig, das Blockieren kann aber eine korrekte Ausführung unserer Website verhindern, und bestimmte Werbung könnte für Sie weniger relevant sein.
Ihr Datenschutz ist uns wichtig. Lesen Sie mehr über unsere Datenschutzrichtlinien hier.