LTC6902, Spread spectrum modulation clocking of a switching regulator
Referenzdesign unter Verwendung des Teils LT3430 von Analog Devices
Für Endprodukte
- Automotive and Transportation
- Battery Charger
- Distributed Control System
- Industrial
- Portable Computers
Beschreibung
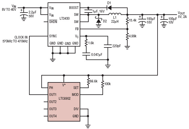
- LTC6902, Spread spectrum modulation clocking of a switching regulator. Example circuit for a high-efficiency, 5V, 2A regulated output. The LTC6902 clocks the SYNC pin of an LT3430, a 2A, step-down switching regulator, at 570kHz
Haupteigenschaften
-
Conversion TypeDC to DC
-
Input Voltage8 to 40 V
-
Output Voltage5 V
-
Output Current2 A
-
Efficiency80 %
-
TopologyBuck
Empfohlene Bauteile (14)
| Teilenummer | Hersteller | Typ | Beschreibung | |||
|---|---|---|---|---|---|---|
|
|
LTC6902CMS#TR | Analog Devices | Silicon Oscillators | Spread Spectrum Silicon Oscillator - 0.005MHz to 20MHz CMOS 10-Pin MSOP T/R | In den Warenkorb | |
|
|
LTC6902IMS#TR | Analog Devices | Silicon Oscillators | Spread Spectrum Silicon Oscillator - 0.005MHz to 20MHz CMOS 10-Pin MSOP T/R | In den Warenkorb | |
|
|
LTC6902IMS#TRPBF | Analog Devices | Silicon Oscillators | Spread Spectrum Silicon Oscillator - 0.005MHz to 20MHz CMOS 10-Pin MSOP T/R | In den Warenkorb | |
|
|
LTC6902IMS#PBF | Analog Devices | Silicon Oscillators | Spread Spectrum Silicon Oscillator - 0.005MHz to 20MHz CMOS 10-Pin MSOP Tube | In den Warenkorb | |
|
|
LTC6902CMS | Analog Devices | Silicon Oscillators | Spread Spectrum Silicon Oscillator - 0.005MHz to 20MHz CMOS 10-Pin MSOP | In den Warenkorb | |
|
|
LTC6902 | Analog Devices | Silicon Oscillators | Spread Spectrum Silicon Oscillator - 0.005MHz to 20MHz CMOS 10-Pin MSOP | In den Warenkorb | |
|
|
LTC6902IMS | Analog Devices | Silicon Oscillators | Spread Spectrum Silicon Oscillator - 0.005MHz to 20MHz CMOS 10-Pin MSOP | In den Warenkorb | |
|
|
LTC6902IMS#TR (CUT T&R) | Analog Devices | Silicon Oscillators | Spread Spectrum Silicon Oscillator - 0.005MHz to 20MHz CMOS 10-Pin MSOP T/R | In den Warenkorb | |
|
|
LTC6902CMS#PBF | Analog Devices | Silicon Oscillators | Spread Spectrum Silicon Oscillator - 0.005MHz to 20MHz CMOS 10-Pin MSOP Tube | In den Warenkorb | |
|
|
LTC6902CMS#TRPBF | Analog Devices | Silicon Oscillators | Spread Spectrum Silicon Oscillator - 0.005MHz to 20MHz CMOS 10-Pin MSOP T/R | In den Warenkorb | |
|
|
LT3430EFE#TRPBF | Analog Devices | DC to DC Converter and Switching Regulator Chip | Conv DC-DC 5.5V to 60V Step Down Single-Out 1.2V to 54V 3A 16-Pin TSSOP EP T/R | In den Warenkorb | |
|
|
LT3430EFE#TR | Analog Devices | DC to DC Converter and Switching Regulator Chip | Conv DC-DC 5.5V to 60V Step Down Single-Out 1.2V to 54V 3A 16-Pin TSSOP EP T/R | In den Warenkorb | |