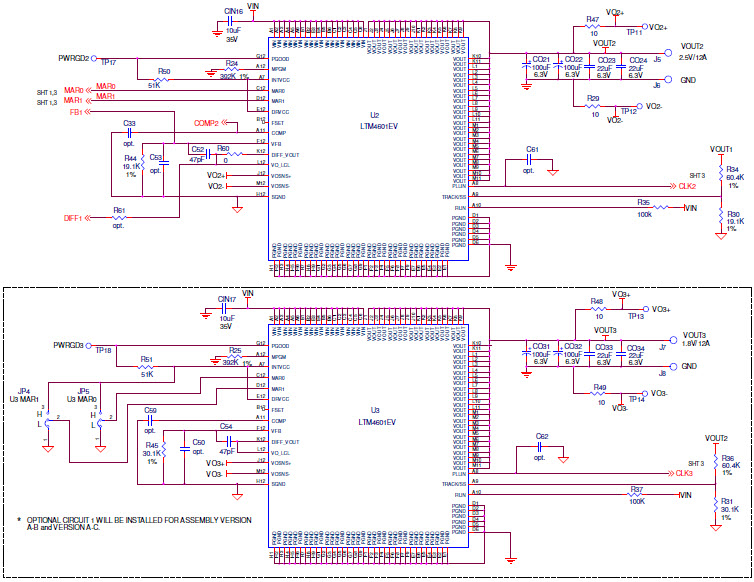
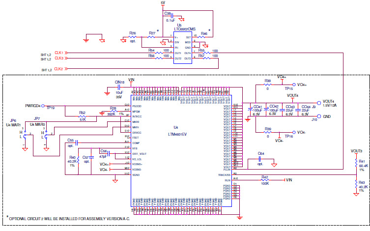
LTM4601EV Demo Board, Polyphaser High Density Power Module

Referenzdesign unter Verwendung des Teils LTM4601EV#PBF von Analog Devices

Hersteller

Analog Devices
  • Anwendungskategorie
    Spannungsversorgungen
  • Produkttyp
    Mehrfach Gleichspannungs Netzteil

Für Endprodukte

  • Automotive and Transportation
  • Communications and Telecom
  • Industrial
  • Servers

Beschreibung

  • Demonstration circuit DC1118A-C features the LTM4601EV, the high efficiency, high density switch mode step-down power modules. The input voltage range is from 5V to 20V. There are three output rails: 3.3V, 2.5V and 1.8V, refer to step down ratio curve in the LTM4601 datasheet

Haupteigenschaften

  • Conversion Type
    DC to DC
  • Input Voltage
    5 to 20 V
  • Output Voltage
    1.5|1.8|2.5|3.3 V
  • Output Current
    10@3.3V|12@1.5V|12@1.8V|12@2.5V A
  • Topology
    Buck

Aktuelles über Elektronikkomponenten­

Wir haben unsere Datenschutzbestimmungen aktualisiert. Bitte nehmen Sie sich einen Moment Zeit, diese Änderungen zu überprüfen. Mit einem Klick auf "Ich stimme zu", stimmen Sie den Datenschutz- und Nutzungsbedingungen von Arrow Electronics zu.

Wir verwenden Cookies, um den Anwendernutzen zu vergrößern und unsere Webseite zu optimieren. Mehr über Cookies und wie man sie abschaltet finden Sie hier. Cookies und tracking Technologien können für Marketingzwecke verwendet werden.
Durch Klicken von „RICHTLINIEN AKZEPTIEREN“ stimmen Sie der Verwendung von Cookies auf Ihrem Endgerät und der Verwendung von tracking Technologien zu. Klicken Sie auf „MEHR INFORMATIONEN“ unten für mehr Informationen und Anleitungen wie man Cookies und tracking Technologien abschaltet. Das Akzeptieren von Cookies und tracking Technologien ist zwar freiwillig, das Blockieren kann aber eine korrekte Ausführung unserer Website verhindern, und bestimmte Werbung könnte für Sie weniger relevant sein.
Ihr Datenschutz ist uns wichtig. Lesen Sie mehr über unsere Datenschutzrichtlinien hier.