MAX14483EVKIT#, Evaluation Kit for MAX14483 6-Channel, Low-Power, 3.75kVRMS SPI Digital Isolator

Referenzdesign unter Verwendung des Teils MAX14483AAP+ von Analog Devices

Hersteller

Analog Devices
  • Anwendungskategorie
    Isolation
  • Produkttyp
    Isolated SPI

Für Endprodukte

  • Building Automation
  • Bus Isolation
  • Industrial Automation HMI
  • Process Automation
  • Programmable Logic Controller
  • Robotics

Beschreibung

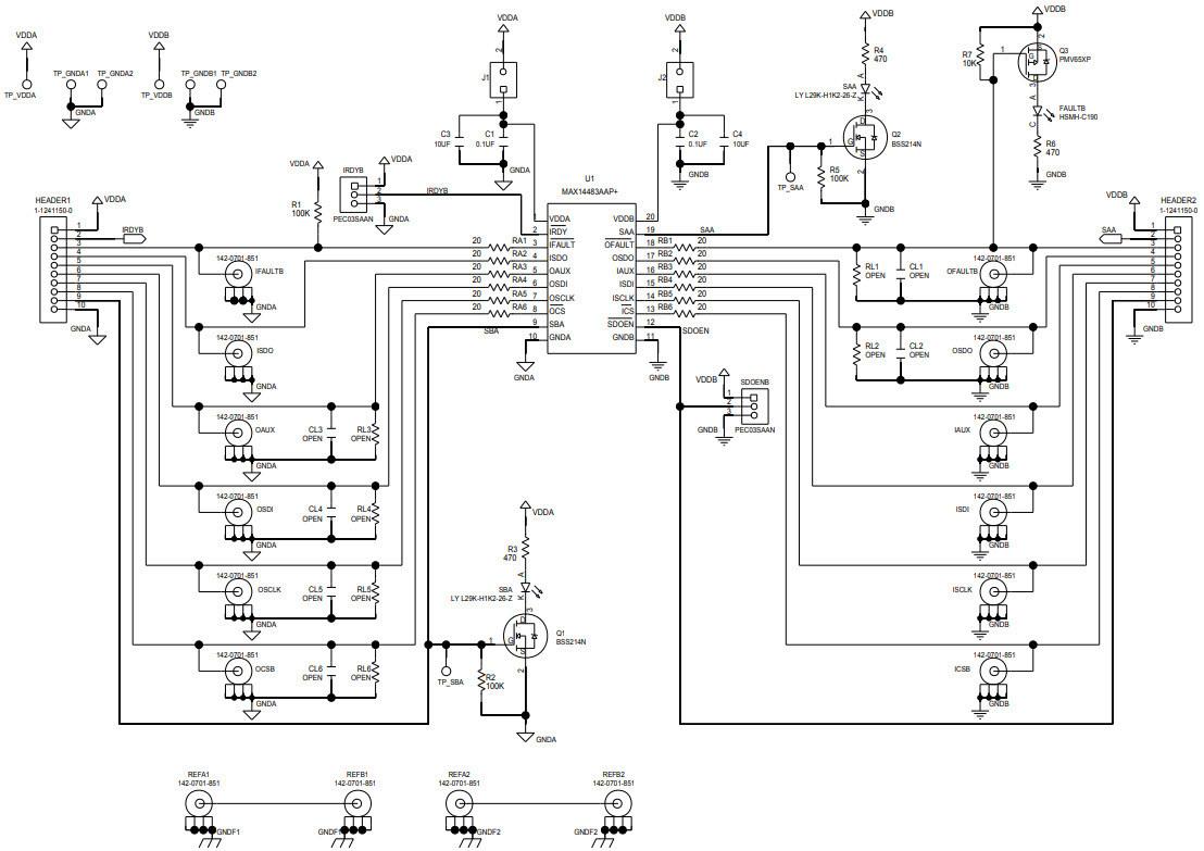
  • MAX14483EVKIT#, Evaluation Kit (EV kit) provides a proven design to evaluate the MAX14483, 6-channel, 3.75kVRMS, SPI digital isolator. The EV kit allows easy access to all six channels through either SMA connectors or test points. On-board LEDs on the ready signals (SAA and SBA) and active-low FAULT output directly indicate the signals status. The EV kit should be powered from two independent isolated power supplies with nominal output voltage in range from 1.71V to 5.5V. For evaluating the electrical parameters of the device without any isolation between the two sides, a single power supply can also be used

Haupteigenschaften

  • Isolation Voltage
    3.75K

Aktuelles über Elektronikkomponenten­

Wir haben unsere Datenschutzbestimmungen aktualisiert. Bitte nehmen Sie sich einen Moment Zeit, diese Änderungen zu überprüfen. Mit einem Klick auf "Ich stimme zu", stimmen Sie den Datenschutz- und Nutzungsbedingungen von Arrow Electronics zu.

Wir verwenden Cookies, um den Anwendernutzen zu vergrößern und unsere Webseite zu optimieren. Mehr über Cookies und wie man sie abschaltet finden Sie hier. Cookies und tracking Technologien können für Marketingzwecke verwendet werden.
Durch Klicken von „RICHTLINIEN AKZEPTIEREN“ stimmen Sie der Verwendung von Cookies auf Ihrem Endgerät und der Verwendung von tracking Technologien zu. Klicken Sie auf „MEHR INFORMATIONEN“ unten für mehr Informationen und Anleitungen wie man Cookies und tracking Technologien abschaltet. Das Akzeptieren von Cookies und tracking Technologien ist zwar freiwillig, das Blockieren kann aber eine korrekte Ausführung unserer Website verhindern, und bestimmte Werbung könnte für Sie weniger relevant sein.
Ihr Datenschutz ist uns wichtig. Lesen Sie mehr über unsere Datenschutzrichtlinien hier.