MAX14870EVKIT#, Evaluation Kit for MAX14870 Compact 4.5V to 36V Full-Bridge DC Motor Driver
Referenzdesign unter Verwendung des Teils MAX14870ETC+ von Analog Devices
Für Endprodukte
- Gaming Machines
- Printers
- Relay Driver
- Scanners
- Vending Machine
Beschreibung
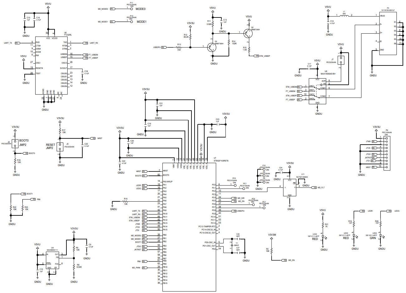
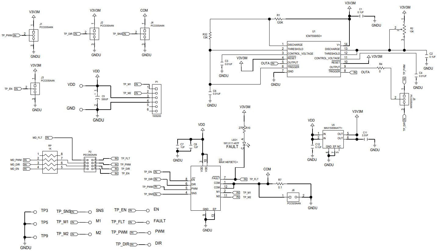
- MAX14870EVKIT#, Evaluation Kit (EV kit) consists of a MAX14870 evaluation board and software. The EV kit is a fully assembled and tested circuit board that evaluates the MAX14870 full-bridge DC motor driver. The EV kit is designed to work with a PC-based GUI or as a standalone board, demonstrating all the major features of the device. The EV kit includes Windows-compatible software that provides a graphical user interface (GUI) for exercising the features of the MAX14870. The EV kit is connected to a PC through a USB A-to-micro B cable
Haupteigenschaften
-
Motor TypeDC Motor
Empfohlene Bauteile (18)
| Teilenummer | Hersteller | Typ | Beschreibung | |||
|---|---|---|---|---|---|---|
|
|
ICM7556ISD+ | Analog Devices | Timers | Standard Timer Dual -20°C 85°C 14-Pin SOIC N Tube | In den Warenkorb | |
|
|
ICM7556ISD+T | Analog Devices | Timers | Standard Timer Dual -20°C 85°C 14-Pin SOIC N T/R | In den Warenkorb | |
|
|
MAX14585AEVB+ | Analog Devices | RF ICs Misc | Hi Speed USB 10-Pin UTQFN T/R | In den Warenkorb | |
|
|
MAX8880ETT+T | Analog Devices | Linear Regulators | LDO Regulator Pos 1.25V to 5V 0.2A 6-Pin TDFN EP T/R | In den Warenkorb | |
|
|
MAX8880ETT+T | Analog Devices | Linear Regulators | LDO Regulator Pos 1.25V to 5V 0.2A 6-Pin TDFN EP T/R | In den Warenkorb | |
|
|
STM32F103RET6 | STMicroelectronics | Microcontrollers - MCUs | MCU 32-bit ARM Cortex M3 RISC 512KB Flash 2.5V/3.3V 64-Pin LQFP Tray | In den Warenkorb | |
|
|
MAX14585AEVB+T | Analog Devices | RF ICs Misc | Hi Speed USB 10-Pin UTQFN T/R | In den Warenkorb | |
|
|
MAX14585AEVB+T | Analog Devices | RF ICs Misc | Hi Speed USB 10-Pin UTQFN T/R | In den Warenkorb | |
|
|
ICM7556ISD+T | Analog Devices | Timers | Standard Timer Dual -20°C 85°C 14-Pin SOIC N T/R | In den Warenkorb | |
|
|
MAX8880ETT+ | Analog Devices | Linear Regulators | LDO Regulator Pos 1.25V to 5V 0.2A 6-Pin TDFN EP T/R | In den Warenkorb | |
|
|
MAX14585AEVB+ | Analog Devices | RF ICs Misc | Hi Speed USB 10-Pin UTQFN T/R | In den Warenkorb | |
|
|
ICM7556ISD+ | Analog Devices | Timers | Standard Timer Dual -20°C 85°C 14-Pin SOIC N Tube | In den Warenkorb | |