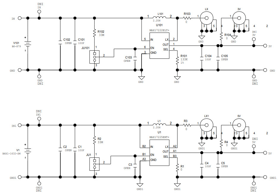
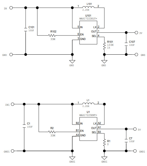
MAX17222EVKIT#, Evaluation Kit for MAX17222 400mV to 5.5V Input, nanoPower Synchronous Boost Converter with True Shutdown
Referenzdesign unter Verwendung des Teils MAX17225ENT+ von Analog Devices
Für Endprodukte
- Battery-Powered Medical Equipment
- Heart Rate Monitoring
- IoT Sensors
- Primary-Cell Portable Systems
- Secondary-Cell Portable Systems
- Wearable Electronics
- Wireless Communications
Beschreibung
- MAX17222EVKIT#, Evaluation Kit (EV kit) evaluates the MAX17220 to MAX17225 IC family of ultra-low quiescent current step-up DC-DC converters. The MAX17222 EV kit features two independent circuits to evaluate two different IC packages of the MAX17220 to MAX17225 family. Both circuits on the EV kit operate over an input range of 400mV to 5.5V, depending on load, with 0.88V typical startup with 3k-ohm load. Each circuit provides resistor-configurable output voltages from 1.8V to 5V in 100mV/step. The EV kit comes with the MAX17222ELT+ and MAX17225ENT+ installed
Haupteigenschaften
-
Conversion TypeDC to DC
-
Input Voltage0.4 to 5.5 V
-
Output Voltage1.8 to 5 V
-
Output Current0.1|0.225|0.425 A
-
TopologyBoost- Synchronous
Empfohlene Bauteile (48)
| Teilenummer | Hersteller | Typ | Beschreibung | |||
|---|---|---|---|---|---|---|
|
|
MAX17222ELT+T | Analog Devices | DC to DC Converter and Switching Regulator Chip | Conv DC-DC 0.4V to 5.5V Synchronous Step Up Single-Out 1.8V to 5V 0.2A 6-Pin UDFN T/R | In den Warenkorb | |
|
|
MAX17222ELT+ | Analog Devices | DC to DC Converter and Switching Regulator Chip | Conv DC-DC 0.4V to 5.5V Synchronous Step Up Single-Out 1.8V to 5V 0.2A 6-Pin UDFN T/R | In den Warenkorb | |
|
|
MAX17223ELT+T | Analog Devices | DC to DC Converter and Switching Regulator Chip | Conv DC-DC 0.4V to 5.5V Synchronous Step Up Single-Out 1.8V to 5V 0.2A 6-Pin UDFN T/R | In den Warenkorb | |
|
|
MAX17220ENT+T | Analog Devices | DC to DC Converter and Switching Regulator Chip | Conv DC-DC 0.4V to 5.5V Synchronous Step Up Single-Out 1.8V to 5V 0.085A 6-Pin WLP T/R | In den Warenkorb | |
|
|
MAX17220ELT+T | Analog Devices | DC to DC Converter and Switching Regulator Chip | Conv DC-DC 0.4V to 5.5V Synchronous Step Up Single-Out 1.8V to 5V 0.085A 6-Pin UDFN T/R | In den Warenkorb | |
|
|
MAX17222ENT+ | Analog Devices | DC to DC Converter and Switching Regulator Chip | Conv DC-DC 0.4V to 5.5V Synchronous Step Up Single-Out 1.8V to 5V 0.2A 6-Pin WLP T/R | In den Warenkorb | |
|
|
MAX17223ELT+T | Analog Devices | DC to DC Converter and Switching Regulator Chip | Conv DC-DC 0.4V to 5.5V Synchronous Step Up Single-Out 1.8V to 5V 0.2A 6-Pin UDFN T/R | In den Warenkorb | |
|
|
MAX17222ELT+T | Analog Devices | DC to DC Converter and Switching Regulator Chip | Conv DC-DC 0.4V to 5.5V Synchronous Step Up Single-Out 1.8V to 5V 0.2A 6-Pin UDFN T/R | In den Warenkorb | |
|
|
MAX17221ELT+ | Analog Devices | DC to DC Converter and Switching Regulator Chip | Conv DC-DC 0.4V to 5.5V Synchronous Step Up Single-Out 1.8V to 5V 0.085A 6-Pin UDFN T/R | In den Warenkorb | |
|
|
MAX17220ENT+ | Analog Devices | DC to DC Converter and Switching Regulator Chip | Conv DC-DC 0.4V to 5.5V Synchronous Step Up Single-Out 1.8V to 5V 0.085A 6-Pin WLP T/R | In den Warenkorb | |
|
|
MAX17225ELT+T | Analog Devices | DC to DC Converter and Switching Regulator Chip | Conv DC-DC 0.4V to 5.5V Synchronous Step Up Single-Out 1.8V to 5V 0.8A 6-Pin UDFN T/R | In den Warenkorb | |
|
|
MAX17220ELT+ | Analog Devices | DC to DC Converter and Switching Regulator Chip | Conv DC-DC 0.4V to 5.5V Synchronous Step Up Single-Out 1.8V to 5V 0.085A 6-Pin UDFN T/R | In den Warenkorb | |