MAX20050EVKIT#, Evaluation Kit for the MAX20050 2A Synchronous Buck LED Drivers with Integrated MOSFETs

Referenzdesign unter Verwendung des Teils MAX20050ATC/V+ von Analog Devices

Hersteller

Analog Devices
  • Anwendungskategorie
    Beleuchtung
  • Produkttyp
    LED Treiber

Für Endprodukte

  • Architectural Lighting
  • Clearance Lamps (CLLs)
  • Commercial Lighting
  • Corner Lamps (CLs)
  • Daytime Running Lights (DRL)
  • Fog Lights
  • Head Lamps
  • Industrial Lighting
  • Rear Combo Lamps (RCL)

Beschreibung

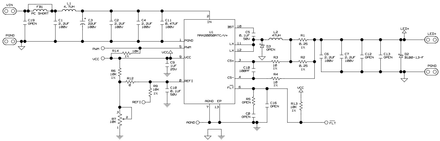
  • MAX20050EVKIT#, Evaluation kit (EV kit) demonstrates the MAX20050 1.5A synchronous buck LED drivers with integrated MOSFETs. The EV kit operates from a DC supply voltage from 4.5V to 65V and the switching frequency is fixed at 400 kHz. Spread-spectrum mode (SSM) is enabled for EMI improvement. The EV kit demonstrates both analog and pulse-width modulation (PWM) dimming. The EV kit also demonstrates short LED, open LED, and overtemperature fault protection

Haupteigenschaften

  • Input Voltage
    4.5 to 65 V
  • Output Current
    0 to 1.5 A
  • Number of Derived Elements
    1 to 16

Aktuelles über Elektronikkomponenten­

Wir haben unsere Datenschutzbestimmungen aktualisiert. Bitte nehmen Sie sich einen Moment Zeit, diese Änderungen zu überprüfen. Mit einem Klick auf "Ich stimme zu", stimmen Sie den Datenschutz- und Nutzungsbedingungen von Arrow Electronics zu.

Wir verwenden Cookies, um den Anwendernutzen zu vergrößern und unsere Webseite zu optimieren. Mehr über Cookies und wie man sie abschaltet finden Sie hier. Cookies und tracking Technologien können für Marketingzwecke verwendet werden.
Durch Klicken von „RICHTLINIEN AKZEPTIEREN“ stimmen Sie der Verwendung von Cookies auf Ihrem Endgerät und der Verwendung von tracking Technologien zu. Klicken Sie auf „MEHR INFORMATIONEN“ unten für mehr Informationen und Anleitungen wie man Cookies und tracking Technologien abschaltet. Das Akzeptieren von Cookies und tracking Technologien ist zwar freiwillig, das Blockieren kann aber eine korrekte Ausführung unserer Website verhindern, und bestimmte Werbung könnte für Sie weniger relevant sein.
Ihr Datenschutz ist uns wichtig. Lesen Sie mehr über unsere Datenschutzrichtlinien hier.