MAX22191PMB#, Peripheral Module for the MAX22191 Parasitically Powered Digital Input

Referenzdesign unter Verwendung des Teils MAX22191AUT+ von Analog Devices

Hersteller

Analog Devices
  • Anwendungskategorie
    Isolation
  • Produkttyp
    Digital Isolators

Für Endprodukte

  • Current Sink/Source Array
  • Industrial Automation HMI
  • Motor Control
  • Process Automation

Beschreibung

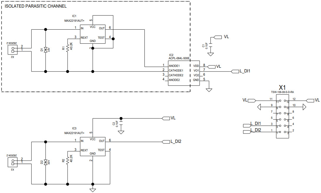
  • MAX22191PMB#, Peripheral Module provides the hardware to evaluate the MAX22191 parasitically powered digital input. The PMB features two circuits: one for isolated parasitically powered circuit (using an optoisolator) and one for a 24V input signal with the circuit powered from a low-voltage logic supply. The module can be used in various ways. Maxim sells low-cost USB2PMB1#, USB2PMB2#, and USB2GPIO# adapter boards that use the Munich GUI software for communication through a USB cable. This is not included with this board. Alternatively, any microcontroller or FPGA with a 12-pin Pmod-compatible connector can be used

Aktuelles über Elektronikkomponenten­

Wir haben unsere Datenschutzbestimmungen aktualisiert. Bitte nehmen Sie sich einen Moment Zeit, diese Änderungen zu überprüfen. Mit einem Klick auf "Ich stimme zu", stimmen Sie den Datenschutz- und Nutzungsbedingungen von Arrow Electronics zu.

Wir verwenden Cookies, um den Anwendernutzen zu vergrößern und unsere Webseite zu optimieren. Mehr über Cookies und wie man sie abschaltet finden Sie hier. Cookies und tracking Technologien können für Marketingzwecke verwendet werden.
Durch Klicken von „RICHTLINIEN AKZEPTIEREN“ stimmen Sie der Verwendung von Cookies auf Ihrem Endgerät und der Verwendung von tracking Technologien zu. Klicken Sie auf „MEHR INFORMATIONEN“ unten für mehr Informationen und Anleitungen wie man Cookies und tracking Technologien abschaltet. Das Akzeptieren von Cookies und tracking Technologien ist zwar freiwillig, das Blockieren kann aber eine korrekte Ausführung unserer Website verhindern, und bestimmte Werbung könnte für Sie weniger relevant sein.
Ihr Datenschutz ist uns wichtig. Lesen Sie mehr über unsere Datenschutzrichtlinien hier.