MAX31091EVKIT#, Evaluation Kit for MAX31091 Automotive Temperature Range Spread-Spectrum EconOscillator
Referenzdesign unter Verwendung des Teils MAX31091AUA/V+033 von Analog Devices
Für Endprodukte
- Advanced Driver Assistance Systems (ADAS)
- Infotainment
- Integrated Small Engine Control
- Navigation System
Beschreibung
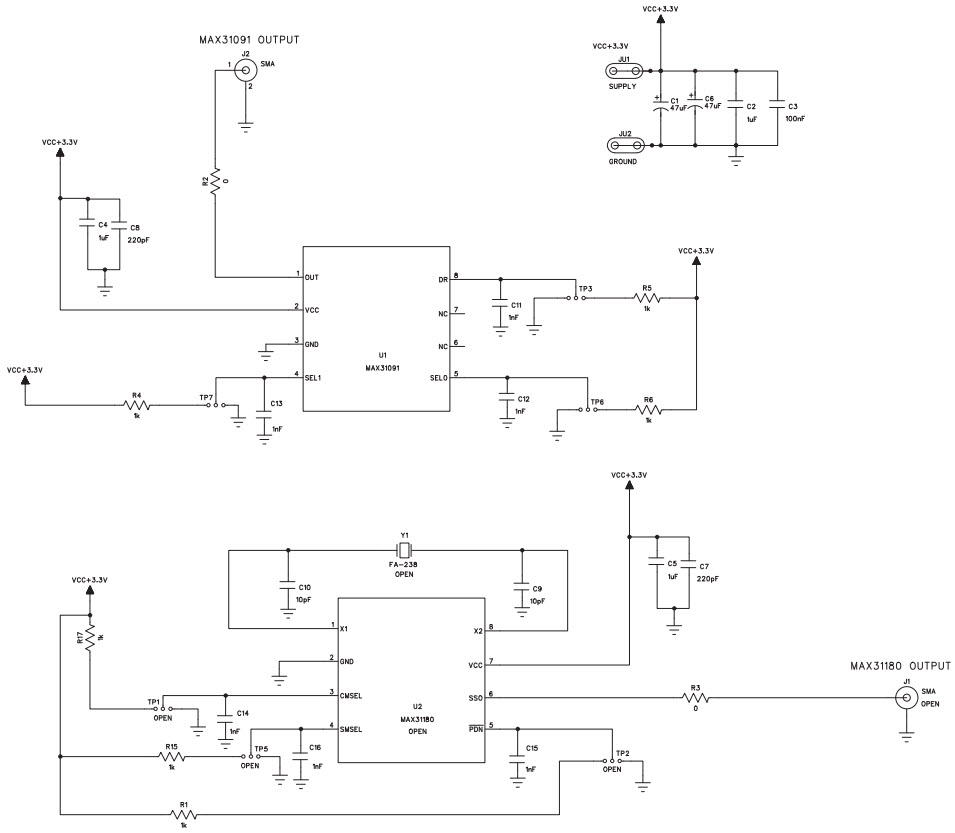
- MAX31091EVKIT#, Evaluation Kit (EV kit) is a fully assembled and tested PCB to evaluate the MAX31091 automotive temperature range spread-spectrum EconOscillator. The EV kit operates from a single 3.3V supply. The EV kit also provides header pins to control the dither percentage (no dither, 1%, 2%, and 4%). An SMA connector for the clock output is included to easily facilitate the connection of test equipment
Haupteigenschaften
-
Output Frequency200 to 66600 KHz
Empfohlene Bauteile (10)
| Teilenummer | Hersteller | Typ | Beschreibung | |||
|---|---|---|---|---|---|---|
|
|
MAX31180AUA/V+T | Analog Devices | Clock Generators and Synthesizers | Clock Generator 16MHz to 33.4MHz-IN Automotive AEC-Q100 8-Pin uMAX T/R | In den Warenkorb | |
|
|
MAX31180AUA/V+ | Analog Devices | Clock Generators and Synthesizers | Clock Generator 16MHz to 33.4MHz-IN Automotive AEC-Q100 8-Pin uMAX Tube | In den Warenkorb | |
|
|
MAX31180AUA/V+T | Analog Devices | Clock Generators and Synthesizers | Clock Generator 16MHz to 33.4MHz-IN Automotive AEC-Q100 8-Pin uMAX T/R | In den Warenkorb | |
|
|
MAX31180AUA+T | Analog Devices | Clock Generators and Synthesizers | Clock Generator 16MHz to 33.4MHz-IN 8-Pin uMAX T/R | In den Warenkorb | |
|
|
MAX31180AUA+ | Analog Devices | Clock Generators and Synthesizers | Clock Generator 16MHz to 33.4MHz-IN 8-Pin uMAX Tube | In den Warenkorb | |
|
|
MAX31180AUA/V+ | Analog Devices | Clock Generators and Synthesizers | Clock Generator 16MHz to 33.4MHz-IN Automotive AEC-Q100 8-Pin uMAX Tube | In den Warenkorb | |
|
|
MAX31180AUA+T | Analog Devices | Clock Generators and Synthesizers | Clock Generator 16MHz to 33.4MHz-IN 8-Pin uMAX T/R | In den Warenkorb | |
|
|
MAX31180AUA+ | Analog Devices | Clock Generators and Synthesizers | Clock Generator 16MHz to 33.4MHz-IN 8-Pin uMAX Tube | In den Warenkorb | |
|
|
MAX31091AUA/V+033 | Analog Devices | Silicon Oscillators | Spread Spectrum Silicon Oscillator 33.3MHz- 0.2MHz to 66.6MHz Squarewave Automotive AEC-Q100 8-Pin uMAX Tube | In den Warenkorb | |
|
|
MAX31091AUA/V+033 | Analog Devices | Silicon Oscillators | Spread Spectrum Silicon Oscillator 33.3MHz- 0.2MHz to 66.6MHz Squarewave Automotive AEC-Q100 8-Pin uMAX Tube | In den Warenkorb | |