MAX31865PMB1#, Peripheral Module for the MAX31865 RTD-to-Digital Converter

Referenzdesign unter Verwendung des Teils MAX31865ATP+ von Analog Devices

Hersteller

Analog Devices
  • Anwendungskategorie
    Sensoren und Wandler
  • Produkttyp
    Temperature Sensing

Für Endprodukte

  • Industrial Equipments
  • Instrumentation
  • Medical Equipments

Beschreibung

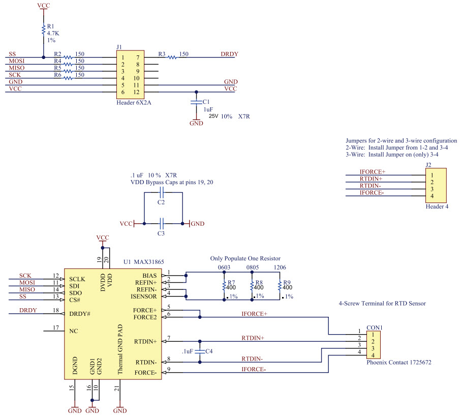
  • MAX31865PMB1#, Peripheral Module (Pmod) provides the necessary hardware to interface the MAX31865 RTD-to-digital converter to any system that utilizes Pmod-compatible expansion ports configurable for SPI communication. The IC is an easy-to-use resistance-to-digital converter optimized for platinum resistance temperature detectors (RTDs). This module is set up to operate with a PT100 platinum RTD

Aktuelles über Elektronikkomponenten­

Wir haben unsere Datenschutzbestimmungen aktualisiert. Bitte nehmen Sie sich einen Moment Zeit, diese Änderungen zu überprüfen. Mit einem Klick auf "Ich stimme zu", stimmen Sie den Datenschutz- und Nutzungsbedingungen von Arrow Electronics zu.

Wir verwenden Cookies, um den Anwendernutzen zu vergrößern und unsere Webseite zu optimieren. Mehr über Cookies und wie man sie abschaltet finden Sie hier. Cookies und tracking Technologien können für Marketingzwecke verwendet werden.
Durch Klicken von „RICHTLINIEN AKZEPTIEREN“ stimmen Sie der Verwendung von Cookies auf Ihrem Endgerät und der Verwendung von tracking Technologien zu. Klicken Sie auf „MEHR INFORMATIONEN“ unten für mehr Informationen und Anleitungen wie man Cookies und tracking Technologien abschaltet. Das Akzeptieren von Cookies und tracking Technologien ist zwar freiwillig, das Blockieren kann aber eine korrekte Ausführung unserer Website verhindern, und bestimmte Werbung könnte für Sie weniger relevant sein.
Ihr Datenschutz ist uns wichtig. Lesen Sie mehr über unsere Datenschutzrichtlinien hier.