MAX31913EVKIT#, Evaluation Kit for MAX31913 Ultra-Low Power Industrial, Octal, Digital Input Translator/Serializer
Referenzdesign unter Verwendung des Teils MAX31913AUI+ von Analog Devices
Für Endprodukte
- Building Automation
- Industrial Automation HMI
- Motor Control
- PLC & DCS Modules
- Process Automation
Beschreibung
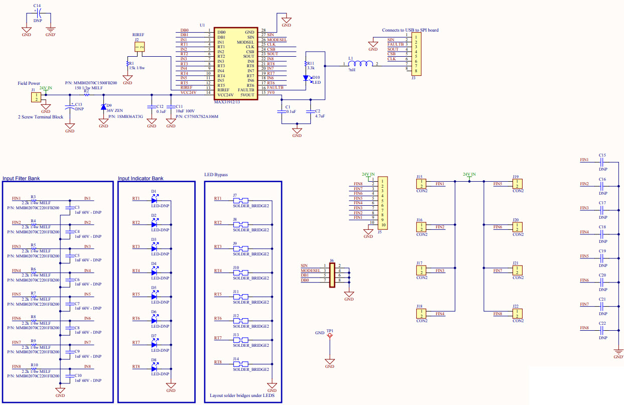
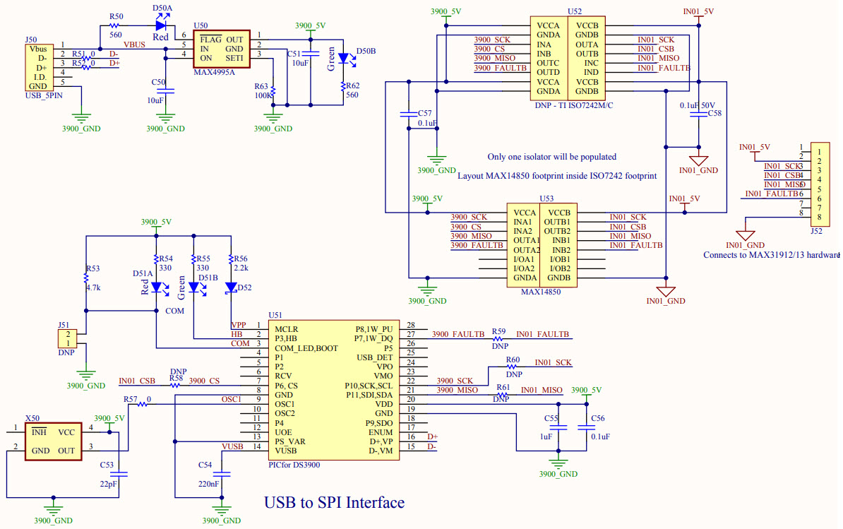
- MAX31913EVKIT#, Evaluation Kit (EV kit) provides the hardware and software graphical user interface (GUI) necessary to evaluate the MAX31913 industrial octal digital input translator/serializer. The EV kit includes a MAX31913AUI+ installed as well as a digital isolator and USB-to-SPI interface. The USB-to-SPI dongle is a separate PCB that can be used to interact with the EV kit software. This dongle is optional and is not necessary for the proper operation of the devices if the user supplies the SPI interface
Haupteigenschaften
-
Interface StandardsSPI
-
FunctionsLevel Translator
Empfohlene Bauteile (15)
| Teilenummer | Hersteller | Typ | Beschreibung | |||
|---|---|---|---|---|---|---|
|
|
MAX14850ASE+ | Analog Devices | Digital Isolators | Digital Isolator CMOS 6-CH 50Mbps 16-Pin SOIC N Tube | In den Warenkorb | |
|
|
MAX4995AAUT+T | Analog Devices | USB Power Switches | USB Power Switch Single 5.5V 0.05A to 0.6A 6-Pin SOT-23 T/R | In den Warenkorb | |
|
|
ISO7242MDWRG4 | Texas Instruments | Digital Isolators | Digital Isolator CMOS 4-CH 150Mbps 16-Pin SOIC T/R | In den Warenkorb | |
|
|
ISO7242MDWR | Texas Instruments | Digital Isolators | Digital Isolator CMOS 4-CH 150Mbps 16-Pin SOIC T/R | In den Warenkorb | |
|
|
MAX14850ASE+T | Analog Devices | Digital Isolators | Digital Isolator CMOS 6-CH 50Mbps 16-Pin SOIC N T/R | In den Warenkorb | |
|
|
MAX4995AAUT+ | Analog Devices | USB Power Switches | USB Power Switch Single 5.5V 0.05A to 0.6A 6-Pin SOT-23 T/R | In den Warenkorb | |
|
|
MAX14850ASE+ | Analog Devices | Digital Isolators | Digital Isolator CMOS 6-CH 50Mbps 16-Pin SOIC N Tube | In den Warenkorb | |
|
|
MAX4995AAUT+T | Analog Devices | USB Power Switches | USB Power Switch Single 5.5V 0.05A to 0.6A 6-Pin SOT-23 T/R | In den Warenkorb | |
|
|
MAX4995AAUT+ | Analog Devices | USB Power Switches | USB Power Switch Single 5.5V 0.05A to 0.6A 6-Pin SOT-23 T/R | In den Warenkorb | |
|
|
PIC18LF2550-I/SO | Microchip Technology | Microcontrollers - MCUs | MCU 8-bit PIC RISC 32KB Flash 2.5V/3.3V/5V 28-Pin SOIC W Tube | In den Warenkorb | |
|
|
MAX14850ASE+T | Analog Devices | Digital Isolators | Digital Isolator CMOS 6-CH 50Mbps 16-Pin SOIC N T/R | In den Warenkorb | |
|
|
MAX31913AUI+ | Analog Devices | LVDS | LVDS Serializer 1V 28-Pin TSSOP EP Tube | In den Warenkorb | |